Suppr超能文献

天冬氨酸蛋白酶 5 成熟位于刚地弓形虫宿主-寄生虫界面的致密颗粒蛋白。

Aspartyl Protease 5 Matures Dense Granule Proteins That Reside at the Host-Parasite Interface in Toxoplasma gondii.

机构信息

The Walter and Eliza Hall Institute of Medical Research, Melbourne, Australia.

Department of Medical Biology, The University of Melbourne, Melbourne, Australia.

出版信息

mBio. 2018 Oct 30;9(5):e01796-18. doi: 10.1128/mBio.01796-18.

Abstract

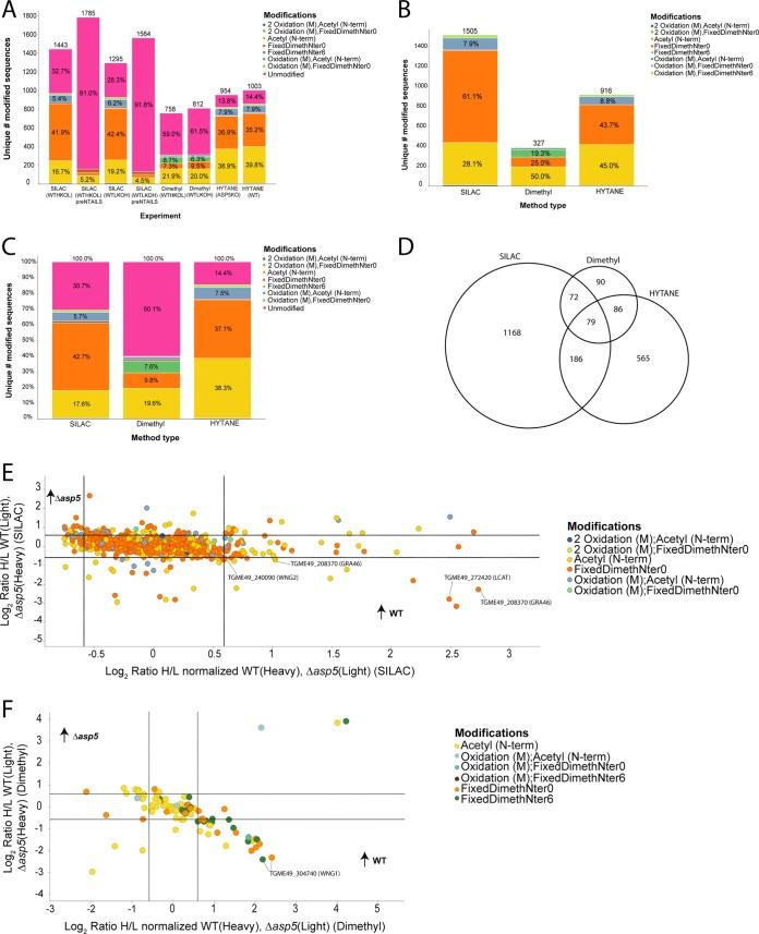
infects approximately 30% of the world's population, causing disease primarily during pregnancy and in individuals with weakened immune systems. secretes and exports effector proteins that modulate the host during infection, and several of these proteins are processed by the Golgi-associated aspartyl protease 5 (ASP5). Here, we identify ASP5 substrates by selectively enriching N-terminally derived peptides from wild-type and parasites. We reveal more than 2,000 unique N-terminal peptides, mapping to both natural N termini and protease cleavage sites. Several of these peptides mapped directly downstream of the characterized ASP5 cleavage site, arginine-arginine-leucine (RRL). We validate candidates as true ASP5 substrates, revealing they are not processed in parasites lacking ASP5 or in wild-type parasites following mutation of the motif from RRL to ARL. All identified ASP5 substrates are dense granule proteins, and interestingly, none appear to be exported, thus differing from the analogous system in related spp. Instead we show that the majority of substrates reside within the parasitophorous vacuole (PV), and its membrane (the PVM), including two kinases and one phosphatase. We show that genetic deletion of WNG2 leads to attenuation in a mouse model, suggesting that this putative kinase is a new virulence factor in Collectively, these data constitute the first in-depth analyses of ASP5 substrates and shed new light on the role of ASP5 as a maturase of dense granule proteins during the lytic cycle. is one of the most successful human parasites. Central to its success is the arsenal of virulence proteins introduced into the infected host cell. Several of these virulence proteins require direct maturation by the aspartyl protease ASP5, and all require ASP5 for translocation into the host cell, yet the true number of ASP5 substrates and complete repertoire of effectors is currently unknown. Here we selectively enrich N-terminally derived peptides using Terminal Amine Isotopic Labeling of Substrates (TAILS) and use quantitative proteomics to reveal novel ASP5 substrates. We identify, using two different enrichment techniques, new ASP5 substrates and their specific cleavage sites. ASP5 substrates include two kinases and one phosphatase that reside at the host-parasite interface, which are important for infection.

摘要

约感染世界人口的 30%,主要在怀孕期间和免疫系统较弱的个体中引起疾病。分泌并输出效应蛋白,在感染过程中调节宿主,其中几种蛋白被高尔基相关天冬氨酸蛋白酶 5 (ASP5) 加工。在这里,我们通过选择性富集野生型和 寄生虫的 N 端衍生肽来鉴定 ASP5 底物。我们揭示了超过 2000 个独特的 N 端肽,映射到天然 N 端和蛋白酶切割位点。这些肽中的几个直接映射到特征 ASP5 切割位点精氨酸-精氨酸-亮氨酸 (RRL) 的下游。我们验证候选物为真正的 ASP5 底物,表明它们在缺乏 ASP5 的寄生虫中或在将 motif 从 RRL 突变为 ARL 的野生型寄生虫中不会被加工。所有鉴定的 ASP5 底物都是致密颗粒蛋白,有趣的是,似乎没有一种被输出,因此与相关 spp. 的类似系统不同。相反,我们表明大多数底物存在于寄生泡 (PV) 及其膜 (PVM) 内,包括两种激酶和一种磷酸酶。我们表明,WNG2 的基因缺失导致在小鼠模型中的衰减,表明该假定的激酶是 中的一个新毒力因子。总之,这些数据构成了对 ASP5 底物的首次深入分析,并为 ASP5 作为致密颗粒蛋白在 裂解周期中的成熟酶的作用提供了新的见解。是最成功的人类寄生虫之一。其成功的核心是引入感染宿主细胞的毒力蛋白库。这些毒力蛋白中的几种需要天冬氨酸蛋白酶 ASP5 的直接成熟,并且所有都需要 ASP5 才能易位到宿主细胞中,但 ASP5 底物的确切数量和完整的效应子库目前尚不清楚。在这里,我们使用末端胺同位素标记的底物 (TAILS) 选择性富集 N 端衍生肽,并使用定量蛋白质组学揭示新的 ASP5 底物。我们使用两种不同的富集技术鉴定新的 ASP5 底物及其特定切割位点。ASP5 底物包括两种位于宿主-寄生虫界面的激酶和一种磷酸酶,它们对感染很重要。

https://cdn.ncbi.nlm.nih.gov/pmc/blobs/8fb2/6212819/2a39af75d741/mbo0051841240001.jpg

文献AI研究员

20分钟写一篇综述,助力文献阅读效率提升50倍。

立即体验

用中文搜PubMed

大模型驱动的PubMed中文搜索引擎

马上搜索

文档翻译

学术文献翻译模型,支持多种主流文档格式。

立即体验