Suppr超能文献

人粘多糖贮积症 VII 型 iPSC 衍生神经元中的溶酶体和网络改变。

Lysosomal and network alterations in human mucopolysaccharidosis type VII iPSC-derived neurons.

机构信息

Institute de Génétique Moléculaire de Montpellier, University of Montpellier, CNRS, Montpellier, France.

Department of Pathology and Experimental Therapeutics, Bellvitge University Hospital-IDIBELL, Institute of Biomedicine of the University of Barcelona (IBUB), Barcelona, Spain.

出版信息

Sci Rep. 2018 Nov 9;8(1):16644. doi: 10.1038/s41598-018-34523-3.

Abstract

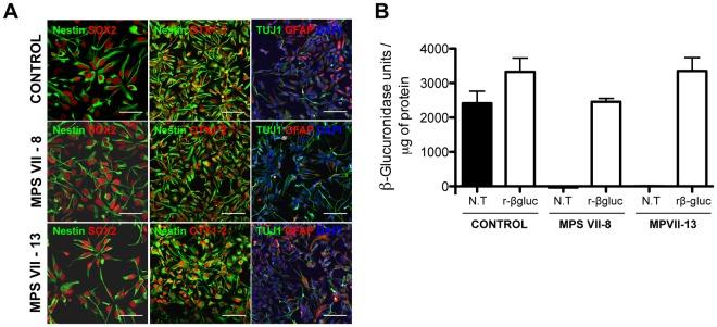
Mucopolysaccharidosis type VII (MPS VII) is a lysosomal storage disease caused by deficient β-glucuronidase (β-gluc) activity. Significantly reduced β-gluc activity leads to accumulation of glycosaminoglycans (GAGs) in many tissues, including the brain. Numerous combinations of mutations in GUSB (the gene that codes for β-gluc) cause a range of neurological features that make disease prognosis and treatment challenging. Currently, there is little understanding of the molecular basis for MPS VII brain anomalies. To identify a neuronal phenotype that could be used to complement genetic analyses, we generated two iPSC clones derived from skin fibroblasts of an MPS VII patient. We found that MPS VII neurons exhibited reduced β-gluc activity and showed previously established disease-associated phenotypes, including GAGs accumulation, expanded endocytic compartments, accumulation of lipofuscin granules, more autophagosomes, and altered lysosome function. Addition of recombinant β-gluc to MPS VII neurons, which mimics enzyme replacement therapy, restored disease-associated phenotypes to levels similar to the healthy control. MPS VII neural cells cultured as 3D neurospheroids showed upregulated GFAP gene expression, which was associated with astrocyte reactivity, and downregulation of GABAergic neuron markers. Spontaneous calcium imaging analysis of MPS VII neurospheroids showed reduced neuronal activity and altered network connectivity in patient-derived neurospheroids compared to a healthy control. These results demonstrate the interplay between reduced β-gluc activity, GAG accumulation and alterations in neuronal activity, and provide a human experimental model for elucidating the bases of MPS VII-associated cognitive defects.

摘要

黏多糖贮积症 VII 型(MPS VII)是一种溶酶体贮积病,由β-葡糖苷酸酶(β-gluc)活性缺乏引起。β-葡糖苷酸酶活性的显著降低导致糖胺聚糖(GAGs)在包括大脑在内的许多组织中积累。GUSB 基因(编码β-葡糖苷酶)的突变组合导致一系列神经特征,使得疾病的预后和治疗具有挑战性。目前,对 MPS VII 脑异常的分子基础了解甚少。为了确定可用于补充遗传分析的神经元表型,我们从 MPS VII 患者的皮肤成纤维细胞中生成了两个 iPSC 克隆。我们发现 MPS VII 神经元表现出β-葡糖苷酶活性降低,并表现出先前建立的与疾病相关的表型,包括 GAG 积累、扩大的内吞小泡、脂褐素颗粒积累、更多的自噬体和溶酶体功能改变。添加重组β-葡糖苷酶到 MPS VII 神经元中,模拟酶替代治疗,可将与疾病相关的表型恢复到与健康对照组相似的水平。作为 3D 神经球培养的 MPS VII 神经细胞显示上调的 GFAP 基因表达,这与星形胶质细胞反应有关,并下调 GABA 能神经元标志物。对 MPS VII 神经球的自发钙成像分析显示,与健康对照组相比,患者来源的神经球中神经元活性降低和网络连接改变。这些结果表明,β-葡糖苷酶活性降低、GAG 积累和神经元活性改变之间存在相互作用,并提供了一个人类实验模型,用于阐明与 MPS VII 相关的认知缺陷的基础。

https://cdn.ncbi.nlm.nih.gov/pmc/blobs/e840/6226539/14ac18d9545d/41598_2018_34523_Fig1_HTML.jpg

文献AI研究员

20分钟写一篇综述,助力文献阅读效率提升50倍。

立即体验

用中文搜PubMed

大模型驱动的PubMed中文搜索引擎

马上搜索

文档翻译

学术文献翻译模型,支持多种主流文档格式。

立即体验