Suppr超能文献

5-HT4 受体激动剂普芦卡必利术前给药通过胆碱能肠神经元减少肠道炎症和缩短术后肠梗阻。

Preoperative administration of the 5-HT4 receptor agonist prucalopride reduces intestinal inflammation and shortens postoperative ileus via cholinergic enteric neurons.

机构信息

Department of Chronic Diseases, Metabolism and Ageing, Translational Research Center for GastroIntestinal Disorders, Intestinal Neuroimmune Interactions, University of Leuven, Leuven, Belgium.

Department of Abdominal Surgery, University Hospital of Leuven, Leuven, Belgium.

出版信息

Gut. 2019 Aug;68(8):1406-1416. doi: 10.1136/gutjnl-2018-317263. Epub 2018 Nov 24.

Abstract

OBJECTIVES

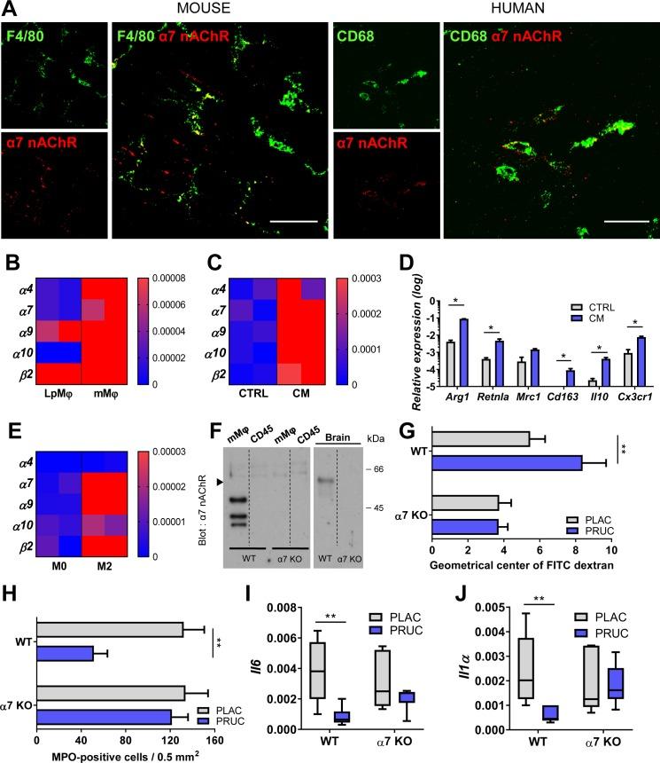
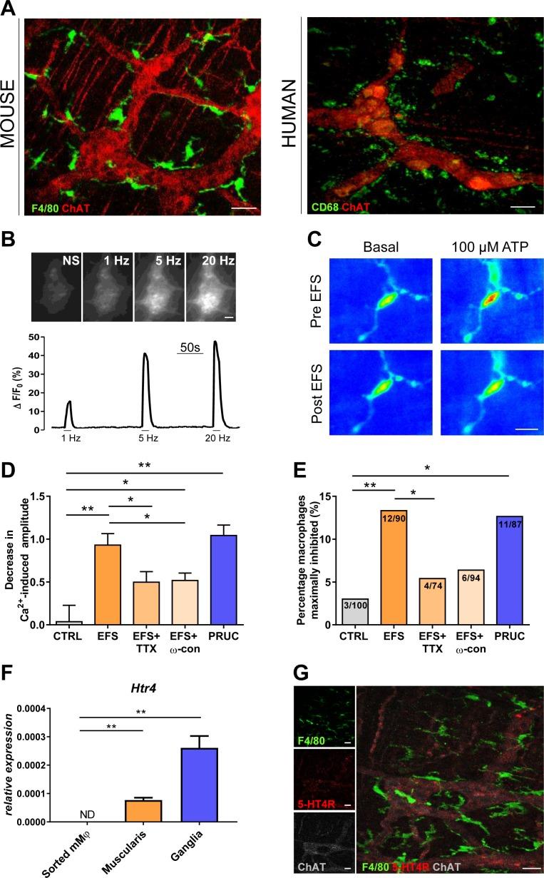
Vagus nerve stimulation (VNS), most likely via enteric neurons, prevents postoperative ileus (POI) by reducing activation of alpha7 nicotinic receptor (α7nAChR) positive macrophages (mMφ) and dampening surgery-induced intestinal inflammation. Here, we evaluated if 5-HT4 receptor (5-HT4R) agonist prucalopride can mimic this effect in mice and human.

DESIGN

Using Ca imaging, the effect of electrical field stimulation (EFS) and prucalopride was evaluated in situ on mMφ activation evoked by ATP in jejunal tissue. Next, preoperative and postoperative administration of prucalopride (1-5 mg/kg) was compared with that of preoperative VNS in a model of POI in wild-type and α7nAChR knockout mice. Finally, in a pilot study, patients undergoing a Whipple procedure were preoperatively treated with prucalopride (n=10), abdominal VNS (n=10) or sham/placebo (n=10) to evaluate the effect on intestinal inflammation and clinical recovery of POI.

RESULTS

EFS reduced the ATP-induced Ca response of mMφ, an effect that was dampened by neurotoxins tetrodotoxin and ω-conotoxin and mimicked by prucalopride. In vivo, prucalopride administered before, but not after abdominal surgery reduced intestinal inflammation and prevented POI in wild-type, but not in α7nAChR knockout mice. In humans, preoperative administration of prucalopride, but not of VNS, decreased and expression in the and improved clinical recovery.

CONCLUSION

Enteric neurons dampen mMφ activation, an effect mimicked by prucalopride. Preoperative, but not postoperative treatment with prucalopride prevents intestinal inflammation and shortens POI in both mice and human, indicating that preoperative administration of 5-HT4R agonists should be further evaluated as a treatment of POI.

TRIAL REGISTRATION NUMBER

NCT02425774.

摘要

目的

迷走神经刺激(VNS)通过减少 α7 烟碱型乙酰胆碱受体(α7nAChR)阳性巨噬细胞(mMφ)的激活,抑制术后肠梗阻(POI),从而预防术后肠梗阻(POI)。在这里,我们评估了 5-羟色胺 4 受体(5-HT4R)激动剂普芦卡必利是否可以在小鼠和人类中模拟这种作用。

设计

使用钙成像,评估电刺激(EFS)和普芦卡必利对 ATP 诱导的 jejunal 组织中 mMφ激活的原位影响。接下来,在野生型和 α7nAChR 敲除小鼠的 POI 模型中,比较了术前和术后给予普芦卡必利(1-5mg/kg)与术前 VNS 的效果。最后,在一项初步研究中,接受胰十二指肠切除术的患者术前接受普芦卡必利(n=10)、腹部 VNS(n=10)或假手术/安慰剂(n=10)治疗,以评估其对 POI 肠道炎症和临床恢复的影响。

结果

EFS 降低了 mMφ对 ATP 诱导的 Ca 反应,这种作用被神经毒素河豚毒素和ω-芋螺毒素减弱,并被普芦卡必利模拟。在体内,普芦卡必利在腹部手术前给予,但不在手术后给予,可减少野生型小鼠的肠道炎症并预防 POI,但在 α7nAChR 敲除小鼠中则不然。在人类中,普芦卡必利术前给药可降低 和 表达,并改善 POI 的临床恢复,但 VNS 则不然。

结论

肠神经元抑制 mMφ激活,普芦卡必利可模拟该作用。在小鼠和人类中,术前给予普芦卡必利而不是术后给予,可预防肠道炎症并缩短 POI,表明术前给予 5-HT4R 激动剂应进一步评估为 POI 的治疗方法。

试验注册号

NCT02425774。

https://cdn.ncbi.nlm.nih.gov/pmc/blobs/d13c/6691854/e9d003315647/gutjnl-2018-317263f01.jpg

文献AI研究员

20分钟写一篇综述,助力文献阅读效率提升50倍。

立即体验

用中文搜PubMed

大模型驱动的PubMed中文搜索引擎

马上搜索

文档翻译

学术文献翻译模型,支持多种主流文档格式。

立即体验