Suppr超能文献

弱酸性阴离子在酿酒酵母中通过差异结合激活 Haa1 和 War1 转录因子。

Activation of Haa1 and War1 transcription factors by differential binding of weak acid anions in Saccharomyces cerevisiae.

机构信息

School of Chemical and Biological Engineering, Seoul National University, Institute of Chemical Processes, 1 Gwanak-ro, Gwanak-gu, Seoul 08826, Republic of Korea.

出版信息

Nucleic Acids Res. 2019 Feb 20;47(3):1211-1224. doi: 10.1093/nar/gky1188.

Abstract

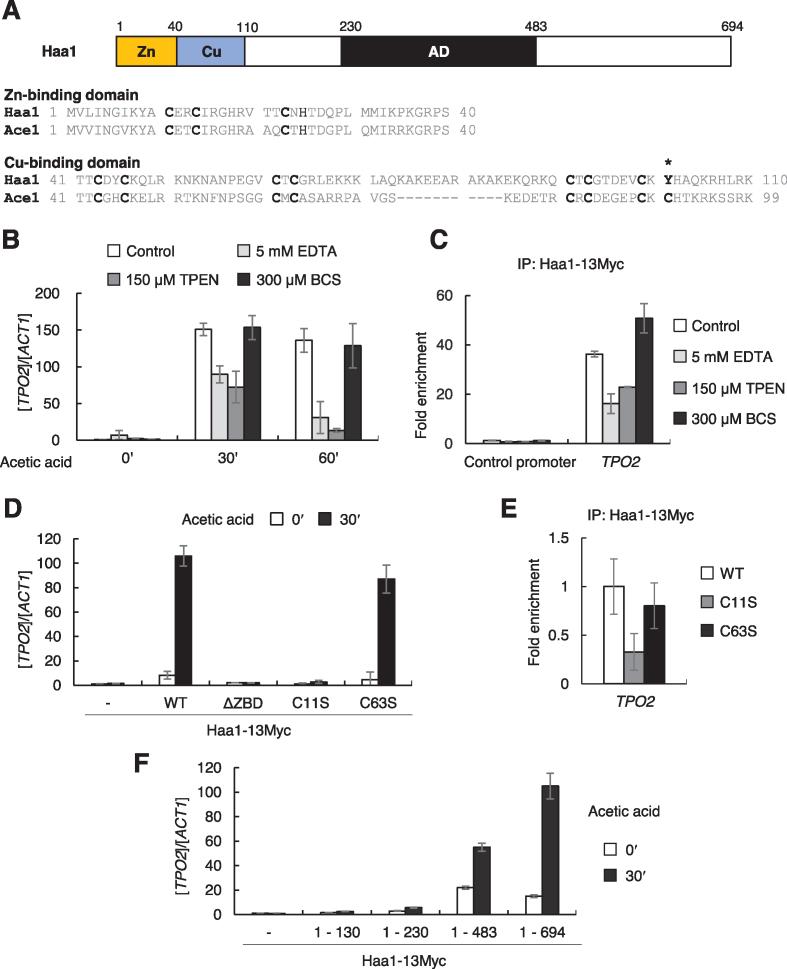
In Saccharomyces cerevisiae, Haa1 and War1 transcription factors are involved in cellular adaptation against hydrophilic weak acids and lipophilic weak acids, respectively. However, it is unclear how these transcription factors are differentially activated depending on the identity of the weak acid. Using a field-effect transistor (FET)-type biosensor based on carbon nanofibers, in the present study we demonstrate that Haa1 and War1 directly bind to various weak acid anions with different affinities. Haa1 is most sensitive to acetate, followed by lactate, whereas War1 is most sensitive to benzoate, followed by sorbate, reflecting their differential activation during weak acid stresses. We show that DNA binding by Haa1 is induced in the presence of acetic acid and that the N-terminal Zn-binding domain is essential for this activity. Acetate binds to the N-terminal 150-residue region, and the transcriptional activation domain is located between amino acid residues 230 and 483. Our data suggest that acetate binding converts an inactive Haa1 to the active form, which is capable of DNA binding and transcriptional activation.

摘要

在酿酒酵母中,Haa1 和 War1 转录因子分别参与细胞对亲水性弱酸和疏水性弱酸的适应。然而,这些转录因子如何根据弱酸的种类而被差异化激活尚不清楚。在本研究中,我们使用基于碳纤维纳米纤维的场效应晶体管(FET)型生物传感器证明,Haa1 和 War1 可直接与各种具有不同亲和力的弱酸阴离子结合。Haa1 对乙酸的敏感性最高,其次是乳酸,而 War1 对苯甲酸的敏感性最高,其次是山梨酸,这反映了它们在弱酸胁迫下的差异化激活。我们表明,在存在乙酸的情况下,Haa1 的 DNA 结合被诱导,并且 Zn 结合结构域的 N 端对于该活性是必需的。乙酸结合到 N 端的 150 个残基区域,而转录激活结构域位于氨基酸残基 230 和 483 之间。我们的数据表明,乙酸结合将无活性的 Haa1 转化为具有 DNA 结合和转录激活能力的活性形式。

https://cdn.ncbi.nlm.nih.gov/pmc/blobs/2cd3/6379682/6eb58f6a13d3/gky1188fig1.jpg

文献AI研究员

20分钟写一篇综述,助力文献阅读效率提升50倍。

立即体验

用中文搜PubMed

大模型驱动的PubMed中文搜索引擎

马上搜索

文档翻译

学术文献翻译模型,支持多种主流文档格式。

立即体验