Suppr超能文献

单细胞 RNA 测序揭示了一种产生 IL-10 的辅助亚群,该亚群在持续感染期间维持体液免疫。

Single-cell RNA sequencing unveils an IL-10-producing helper subset that sustains humoral immunity during persistent infection.

机构信息

Blood Research Institute, BloodCenter of Wisconsin, Milwaukee, WI, 53213, USA.

Department of Microbiology and Molecular Genetics, Medical College of Wisconsin, Milwaukee, WI, 53226, USA.

出版信息

Nat Commun. 2018 Nov 28;9(1):5037. doi: 10.1038/s41467-018-07492-4.

Abstract

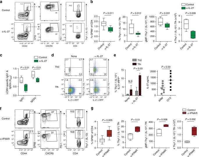
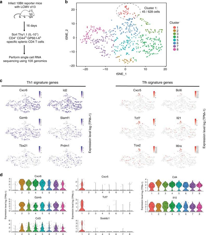
During chronic viral infection, the inflammatory function of CD4 T-cells becomes gradually attenuated. Concurrently, Th1 cells progressively acquire the capacity to secrete the cytokine IL-10, a potent suppressor of antiviral T cell responses. To determine the transcriptional changes that underlie this adaption process, we applied a single-cell RNA-sequencing approach and assessed the heterogeneity of IL-10-expressing CD4 T-cells during chronic infection. Here we show an IL-10-producing population with a robust Tfh-signature. Using IL-10 and IL-21 double-reporter mice, we further demonstrate that IL-10IL-21co-producing Tfh cells arise predominantly during chronic but not acute LCMV infection. Importantly, depletion of IL-10IL-21co-producing CD4 T-cells or deletion of Il10 specifically in Tfh cells results in impaired humoral immunity and viral control. Mechanistically, B cell-intrinsic IL-10 signaling is required for sustaining germinal center reactions. Thus, our findings elucidate a critical role for Tfh-derived IL-10 in promoting humoral immunity during persistent viral infection.

摘要

在慢性病毒感染期间,CD4 T 细胞的炎症功能逐渐减弱。同时,Th1 细胞逐渐获得分泌细胞因子 IL-10 的能力,IL-10 是抗病毒 T 细胞反应的一种有效抑制剂。为了确定这种适应过程的转录变化基础,我们应用单细胞 RNA 测序方法评估了慢性感染期间表达 IL-10 的 CD4 T 细胞的异质性。在这里,我们展示了具有强大 Tfh 特征的产生 IL-10 的群体。使用 IL-10 和 IL-21 双报告小鼠,我们进一步证明 IL-10IL-21 共产生 Tfh 细胞主要在慢性而非急性 LCMV 感染期间产生。重要的是,耗尽 IL-10IL-21 共产生的 CD4 T 细胞或特异性缺失 Tfh 细胞中的 Il10 会导致体液免疫受损和病毒控制能力下降。从机制上讲,B 细胞内源性 IL-10 信号对于维持生发中心反应是必需的。因此,我们的研究结果阐明了 Tfh 细胞来源的 IL-10 在促进持续性病毒感染期间体液免疫中的关键作用。

https://cdn.ncbi.nlm.nih.gov/pmc/blobs/02b7/6261948/c19a764e5e87/41467_2018_7492_Fig1_HTML.jpg

文献AI研究员

20分钟写一篇综述,助力文献阅读效率提升50倍。

立即体验

用中文搜PubMed

大模型驱动的PubMed中文搜索引擎

马上搜索

文档翻译

学术文献翻译模型,支持多种主流文档格式。

立即体验