Suppr超能文献

分散的高尔基网络上的 PtdIns4P 介导 NLRP3 炎性小体的激活。

PtdIns4P on dispersed trans-Golgi network mediates NLRP3 inflammasome activation.

机构信息

Department of Molecular Biology, University of Texas Southwestern Medical Center, Dallas, TX, USA.

Howard Hughes Medical Institute, University of Texas Southwestern Medical Center, Dallas, TX, USA.

出版信息

Nature. 2018 Dec;564(7734):71-76. doi: 10.1038/s41586-018-0761-3. Epub 2018 Nov 28.

Abstract

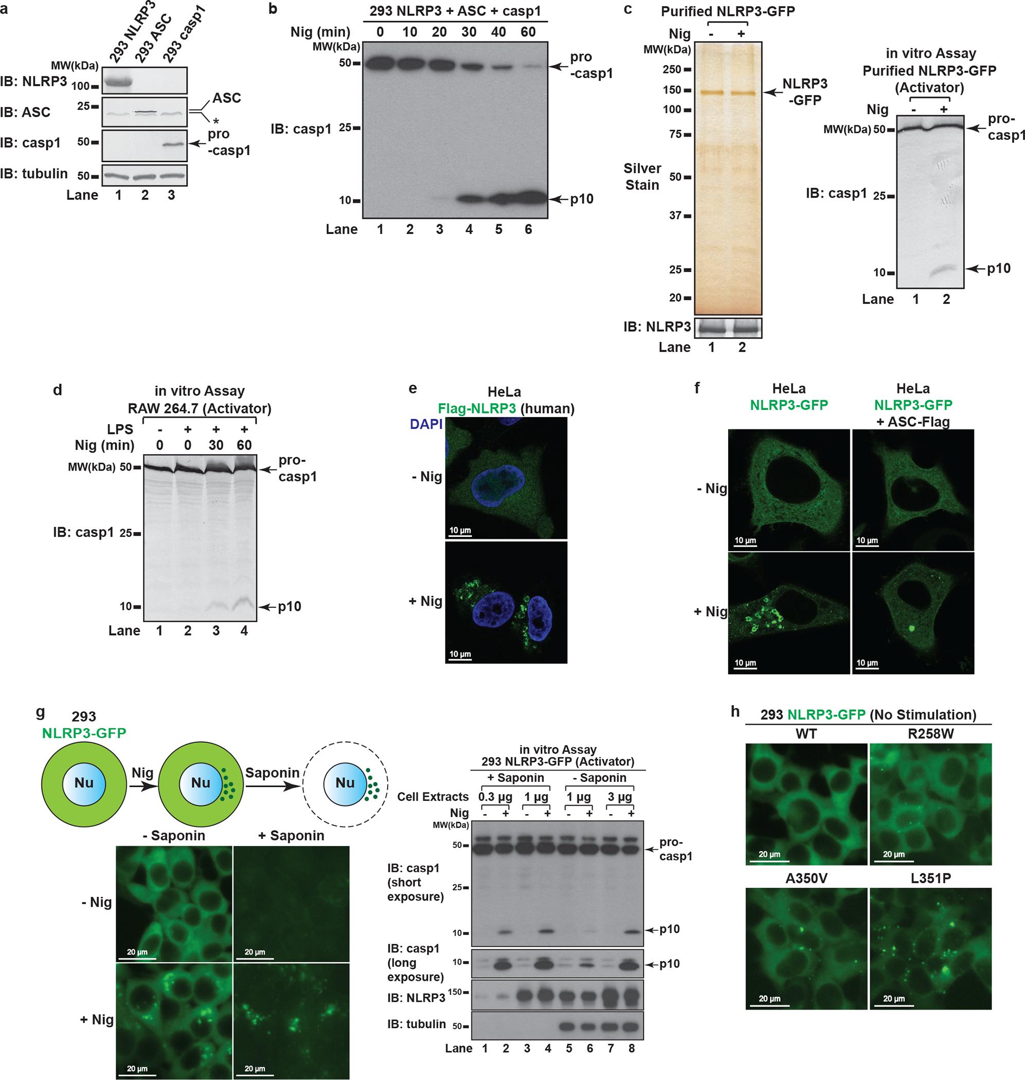
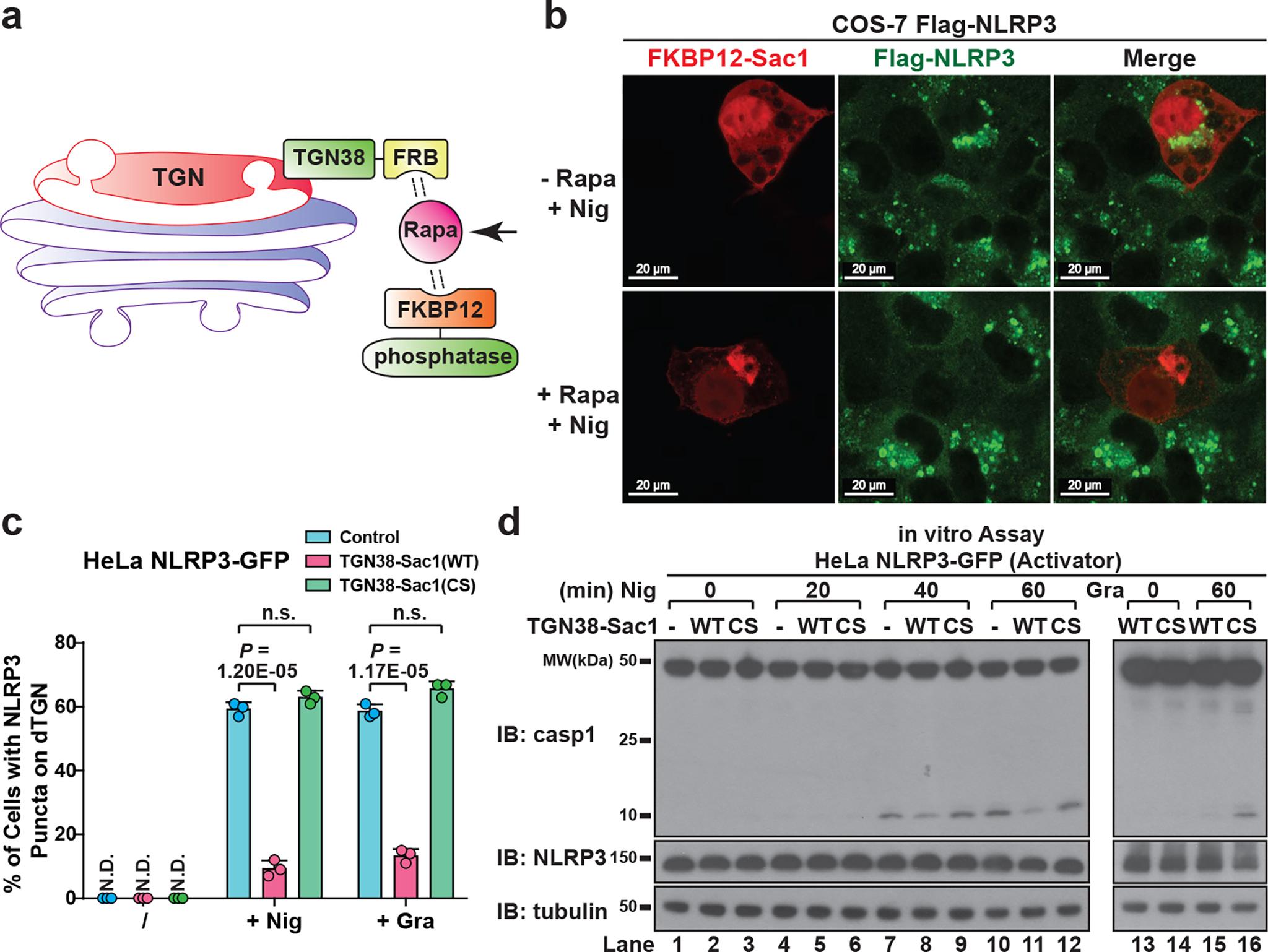
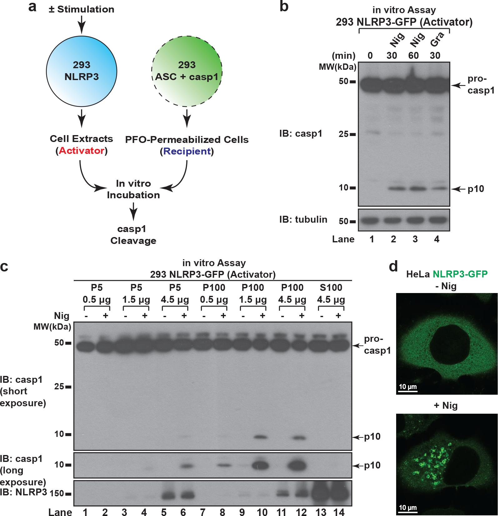
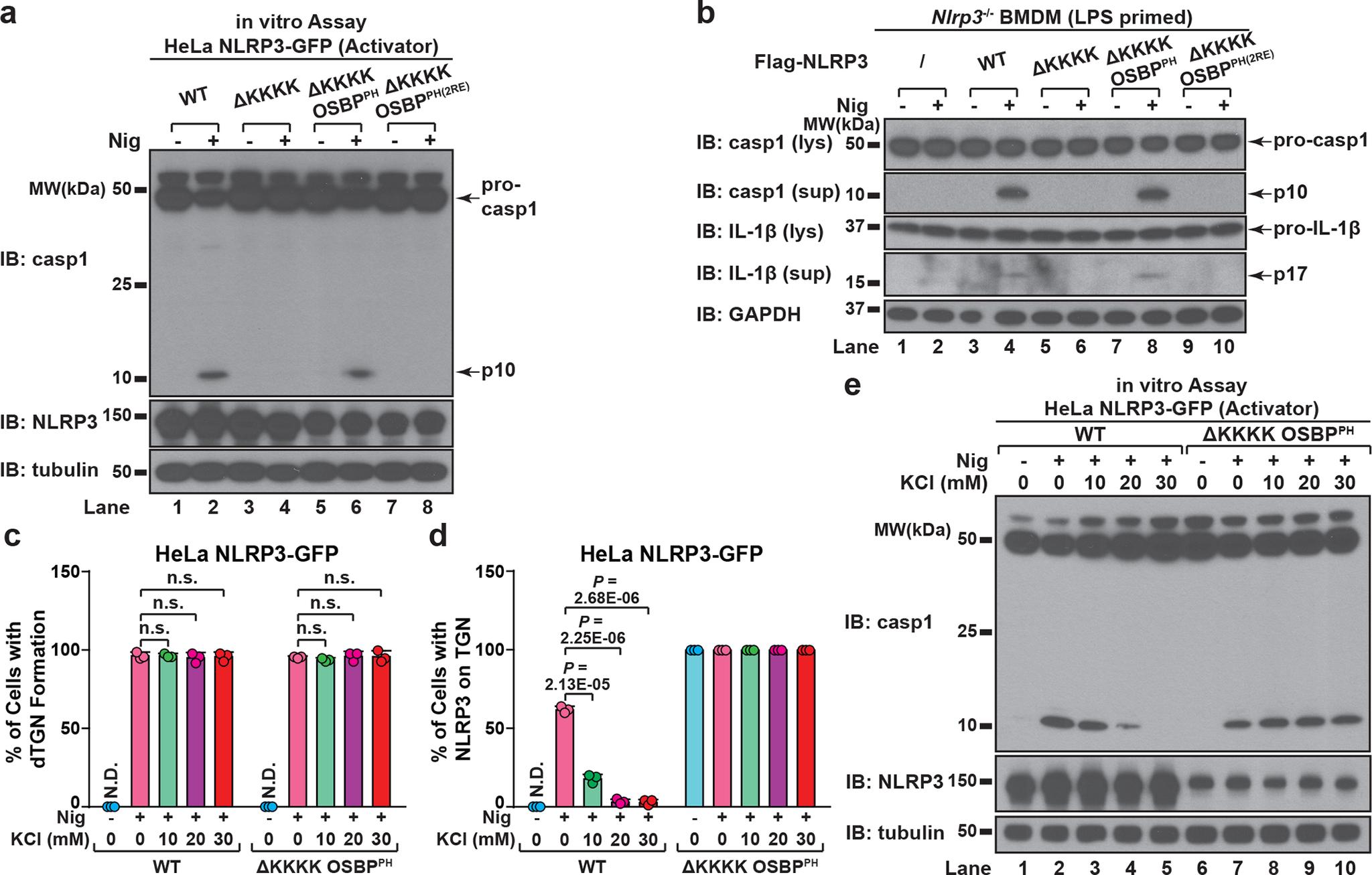
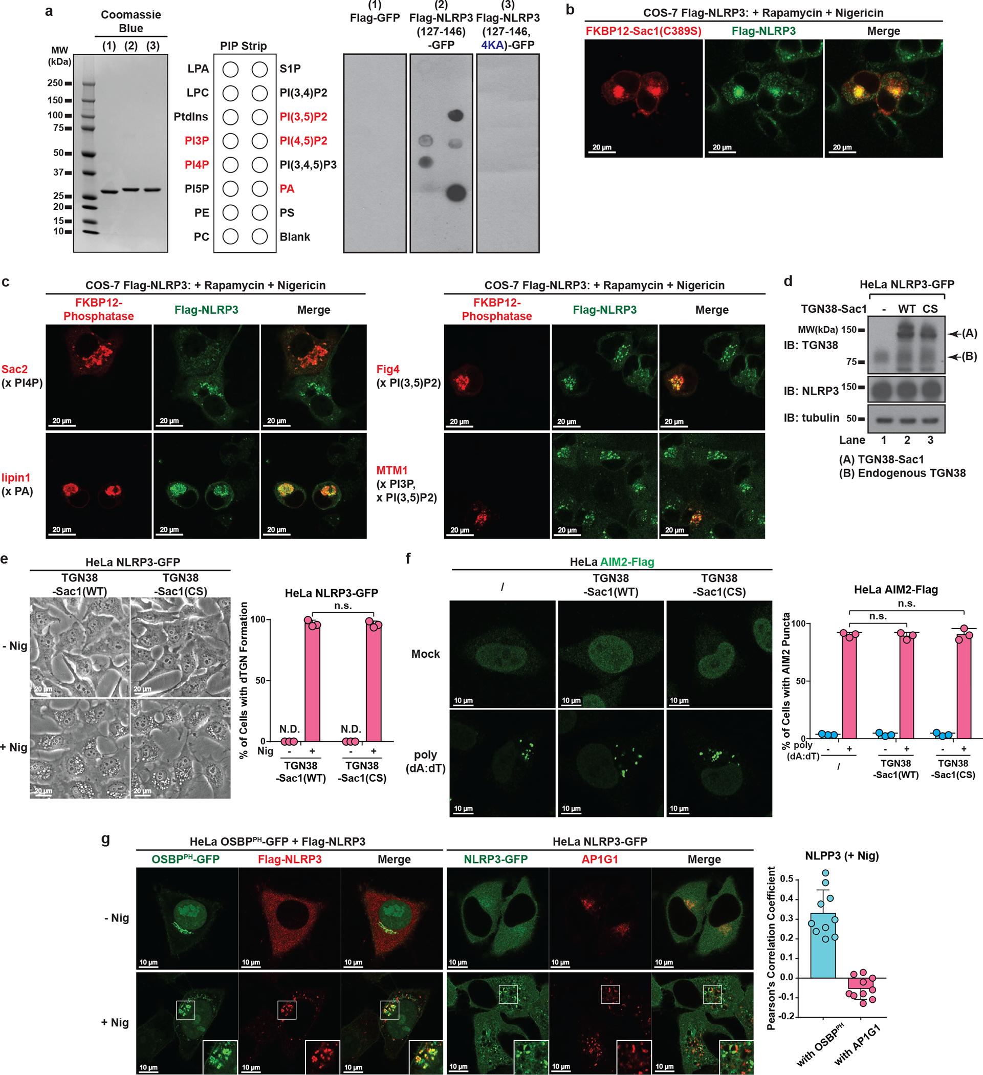
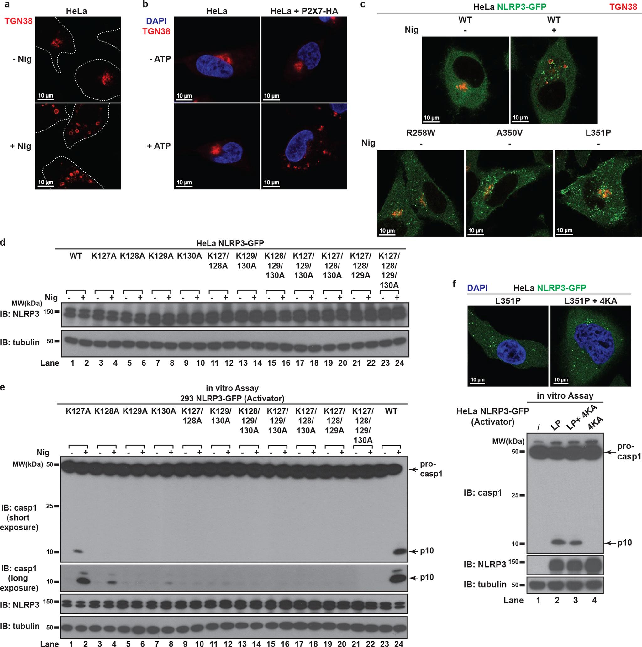
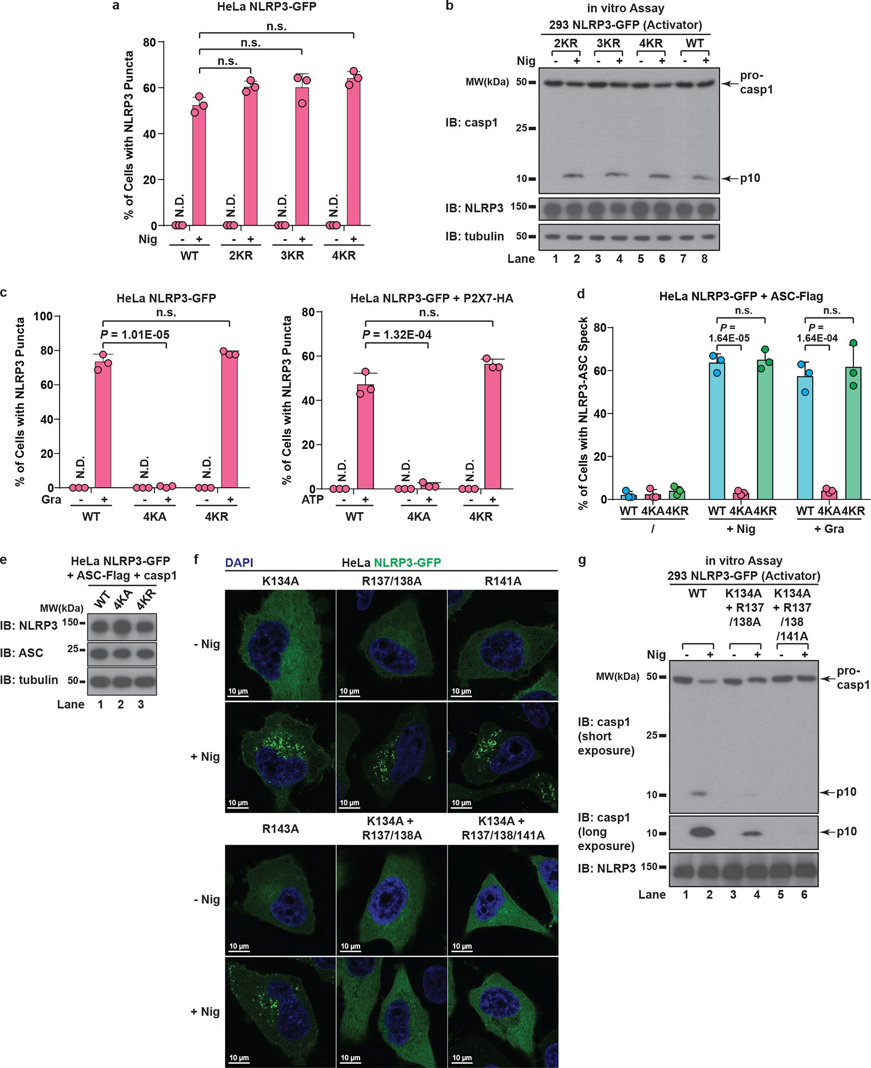
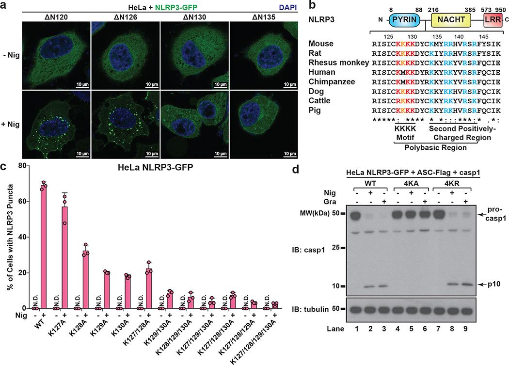
The NLRP3 inflammasome, which has been linked to human inflammatory diseases, is activated by diverse stimuli. How these stimuli activate NLRP3 is unknown. Here we show that different NLRP3 stimuli lead to disassembly of the trans-Golgi network (TGN). NLRP3 is recruited to the dispersed TGN (dTGN) through ionic bonding between its conserved polybasic region and negatively charged phosphatidylinositol-4-phosphate (PtdIns4P) on the dTGN. The dTGN then serves as a scaffold for NLRP3 aggregation into multiple puncta, leading to polymerization of the adaptor protein ASC, thereby activating the downstream signalling cascade. Disruption of the interaction between NLRP3 and PtdIns4P on the dTGN blocked NLRP3 aggregation and downstream signalling. These results indicate that recruitment of NLRP3 to dTGN is an early and common cellular event that leads to NLRP3 aggregation and activation in response to diverse stimuli.

摘要

NLRP3 炎性小体与人类炎症性疾病有关,它可被多种刺激物激活。目前尚不清楚这些刺激物如何激活 NLRP3。本研究显示,不同的 NLRP3 刺激物可导致细胞中转高尔基网络(TGN)解聚。NLRP3 通过其保守多碱性区域与分散 TGN(dTGN)上带负电荷的磷脂酰肌醇-4-磷酸(PtdIns4P)之间的离子键被募集到 dTGN,然后 dTGN 作为 NLRP3 聚集形成多个斑点的支架,导致衔接蛋白 ASC 的聚合,从而激活下游信号级联反应。破坏 dTGN 上 NLRP3 与 PtdIns4P 之间的相互作用可阻断 NLRP3 聚集和下游信号。这些结果表明,NLRP3 被募集到 dTGN 是一种早期且常见的细胞事件,可导致 NLRP3 聚集和对多种刺激物的激活。

https://cdn.ncbi.nlm.nih.gov/pmc/blobs/5d3e/9402428/d3a243f8aac0/nihms-1829173-f0007.jpg

文献AI研究员

20分钟写一篇综述,助力文献阅读效率提升50倍。

立即体验

用中文搜PubMed

大模型驱动的PubMed中文搜索引擎

马上搜索

文档翻译

学术文献翻译模型,支持多种主流文档格式。

立即体验