Suppr超能文献

抗 NKG2A mAb 是一种检查点抑制剂,通过释放 T 细胞和 NK 细胞来促进抗肿瘤免疫。

Anti-NKG2A mAb Is a Checkpoint Inhibitor that Promotes Anti-tumor Immunity by Unleashing Both T and NK Cells.

机构信息

Innate Pharma, 117 Avenue de Luminy, 13009 Marseille, France.

Innate Pharma, 117 Avenue de Luminy, 13009 Marseille, France.

出版信息

Cell. 2018 Dec 13;175(7):1731-1743.e13. doi: 10.1016/j.cell.2018.10.014. Epub 2018 Nov 29.

Abstract

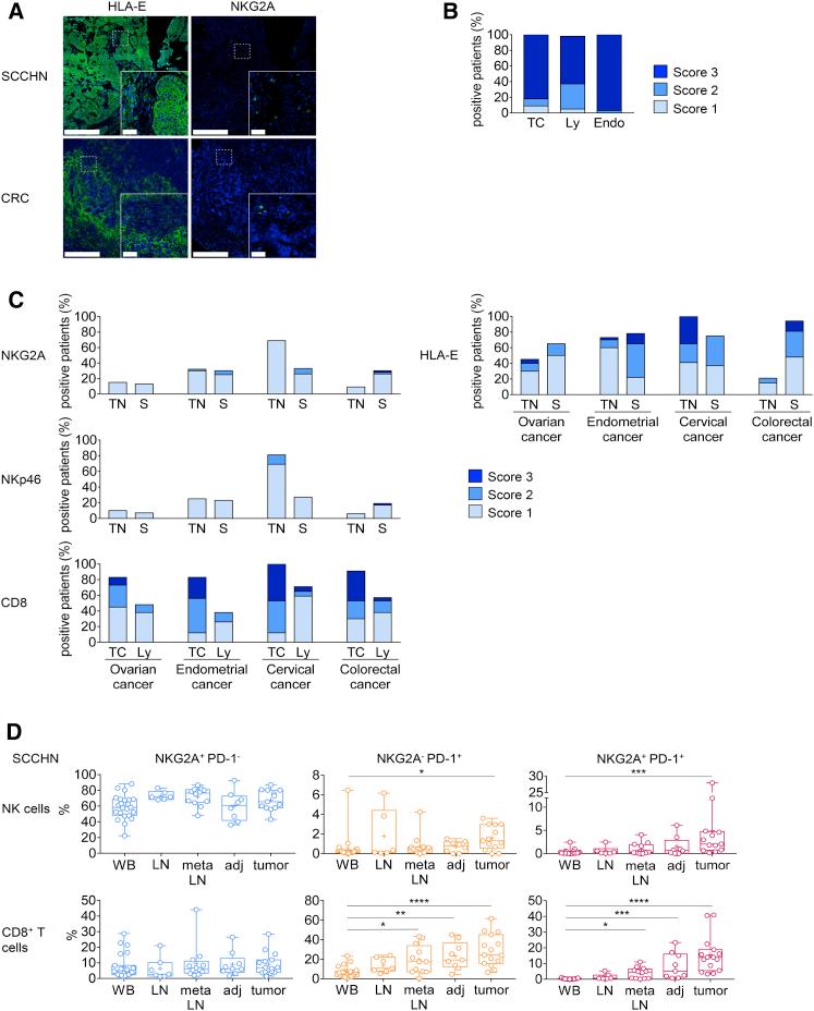
Checkpoint inhibitors have revolutionized cancer treatment. However, only a minority of patients respond to these immunotherapies. Here, we report that blocking the inhibitory NKG2A receptor enhances tumor immunity by promoting both natural killer (NK) and CD8 T cell effector functions in mice and humans. Monalizumab, a humanized anti-NKG2A antibody, enhanced NK cell activity against various tumor cells and rescued CD8 T cell function in combination with PD-x axis blockade. Monalizumab also stimulated NK cell activity against antibody-coated target cells. Interim results of a phase II trial of monalizumab plus cetuximab in previously treated squamous cell carcinoma of the head and neck showed a 31% objective response rate. Most common adverse events were fatigue (17%), pyrexia (13%), and headache (10%). NKG2A targeting with monalizumab is thus a novel checkpoint inhibitory mechanism promoting anti-tumor immunity by enhancing the activity of both T and NK cells, which may complement first-generation immunotherapies against cancer.

摘要

检查点抑制剂改变了癌症治疗。然而,只有少数患者对这些免疫疗法有反应。在这里,我们报告说,阻断抑制性 NKG2A 受体通过促进小鼠和人类中的自然杀伤 (NK) 和 CD8 T 细胞效应功能来增强肿瘤免疫。Monalizumab 是一种人源化抗 NKG2A 抗体,可增强 NK 细胞对各种肿瘤细胞的活性,并与 PD-x 轴阻断联合挽救 CD8 T 细胞功能。Monalizumab 还刺激了针对抗体包被靶细胞的 NK 细胞活性。在先前治疗的头颈部鳞状细胞癌中,Monalizumab 加西妥昔单抗的 II 期试验的中期结果显示,客观缓解率为 31%。最常见的不良事件是疲劳(17%)、发热(13%)和头痛(10%)。因此,用 Monalizumab 靶向 NKG2A 是一种新的检查点抑制机制,通过增强 T 和 NK 细胞的活性来促进抗肿瘤免疫,这可能补充针对癌症的第一代免疫疗法。

https://cdn.ncbi.nlm.nih.gov/pmc/blobs/82bc/6292840/caa2d0b5ecdf/fx1.jpg

文献AI研究员

20分钟写一篇综述,助力文献阅读效率提升50倍。

立即体验

用中文搜PubMed

大模型驱动的PubMed中文搜索引擎

马上搜索

文档翻译

学术文献翻译模型,支持多种主流文档格式。

立即体验