Suppr超能文献

IMPdh2 通过激活 PI3K/AKT/mTOR 和 PI3K/AKT/FOXO1 信号通路促进结直肠癌的进展。

IMPDH2 promotes colorectal cancer progression through activation of the PI3K/AKT/mTOR and PI3K/AKT/FOXO1 signaling pathways.

机构信息

Department of Pathology, Nanfang Hospital, Southern Medical University, 1838 Guangzhou North Road, Guangzhou, 510515, China.

Department of Pathology, School of Basic Medical Sciences, Southern Medical University, 1838 Guangzhou North Road, Guangzhou, 510515, China.

出版信息

J Exp Clin Cancer Res. 2018 Dec 5;37(1):304. doi: 10.1186/s13046-018-0980-3.

Abstract

BACKGROUND

Inosine 5'-monophosphate dehydrogenase type II (IMPDH2) was originally identified as an oncogene in several human cancers. However, the clinical significance and biological role of IMPDH2 remain poorly understood in colorectal cancer (CRC).

METHODS

Quantitative real-time polymerase chain reaction (qPCR), western blotting analysis, the Cancer Genome Atlas (TCGA) data mining and immunohistochemistry were employed to examine IMPDH2 expression in CRC cell lines and tissues. A series of in-vivo and in-vitro assays were performed to demonstrate the function of IMPDH2 and its possible mechanisms in CRC.

RESULTS

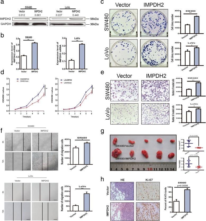
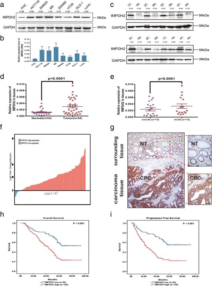
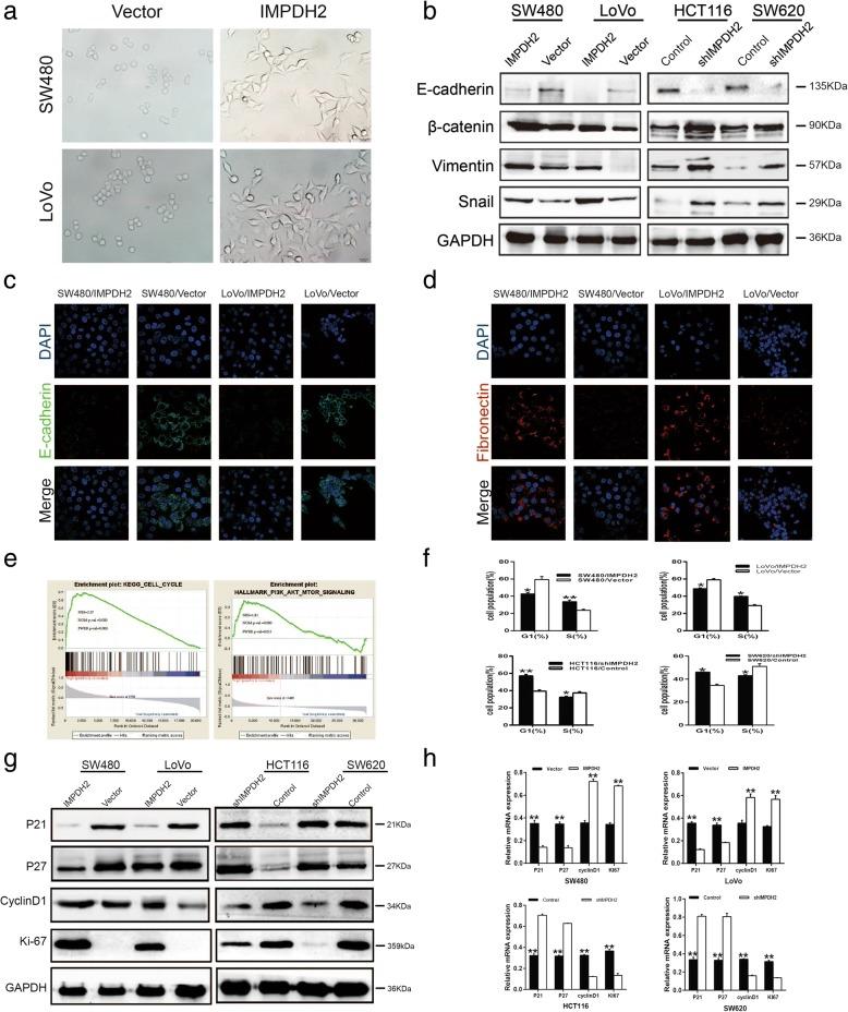
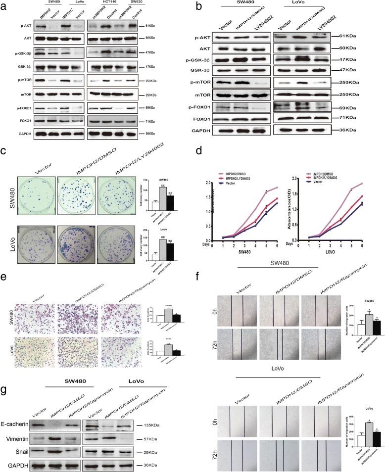
IMPDH2 was upregulated in CRC cells and tissues at both mRNA and protein level. High IMPDH2 expression was closely associated with T stage, lymph node state, distant metastasis, lymphovascular invasion and clinical stage, and significantly correlated with poor survival of CRC patients. Further study revealed that overexpression of IMPDH2 significantly promoted the proliferation, invasion, migration and epithelial-mesenchymal transition (EMT) of CRC cells in vitro and accelerated xenograft tumour growth in nude mice. On the contrary, knockdown of IMPDH2 achieved the opposite effect. Gene set enrichment analysis (GSEA) showed that the gene set related to cell cycle was linked to upregulation of IMPDH2 expression. Our study verified that overexpressing IMPDH2 could promote G1/S phase cell cycle transition through activation of PI3K/AKT/mTOR and PI3K/AKT/FOXO1 pathways and facilitate cell invasion, migration and EMT by regulating PI3K/AKT/mTOR pathway.

CONCLUSIONS

These results suggest that IMPDH2 plays an important role in the development and progression of human CRC and may serve as a novel prognostic biomarker and therapeutic target for CRC.

摘要

背景

肌苷 5'-单磷酸脱氢酶 2 型(IMPDH2)最初被鉴定为几种人类癌症中的癌基因。然而,在结直肠癌(CRC)中,IMPDH2 的临床意义和生物学作用仍知之甚少。

方法

采用定量实时聚合酶链反应(qPCR)、western blot 分析、癌症基因组图谱(TCGA)数据挖掘和免疫组织化学方法检测 CRC 细胞系和组织中 IMPDH2 的表达。进行了一系列体内和体外实验,以证明 IMPDH2 在 CRC 中的功能及其可能的机制。

结果

IMPDH2 在 CRC 细胞和组织中均在 mRNA 和蛋白水平上调。高 IMPDH2 表达与 T 分期、淋巴结状态、远处转移、淋巴血管浸润和临床分期密切相关,与 CRC 患者的不良生存显著相关。进一步研究表明,IMPDH2 的过表达显著促进了 CRC 细胞在体外的增殖、侵袭、迁移和上皮-间充质转化(EMT),并加速了裸鼠异种移植瘤的生长。相反,敲低 IMPDH2 则取得了相反的效果。基因集富集分析(GSEA)表明,与细胞周期相关的基因集与 IMPDH2 表达的上调有关。我们的研究证实,过表达 IMPDH2 可通过激活 PI3K/AKT/mTOR 和 PI3K/AKT/FOXO1 通路促进 G1/S 期细胞周期转换,并通过调节 PI3K/AKT/mTOR 通路促进细胞侵袭、迁移和 EMT。

结论

这些结果表明,IMPDH2 在人类 CRC 的发生和发展中起着重要作用,可能成为 CRC 的一种新的预后标志物和治疗靶点。

https://cdn.ncbi.nlm.nih.gov/pmc/blobs/a222/6282329/8401298ce332/13046_2018_980_Fig1_HTML.jpg

文献AI研究员

20分钟写一篇综述,助力文献阅读效率提升50倍。

立即体验

用中文搜PubMed

大模型驱动的PubMed中文搜索引擎

马上搜索

文档翻译

学术文献翻译模型,支持多种主流文档格式。

立即体验