Suppr超能文献

RIP1和RIP3介导氯化血红素诱导的HT22海马神经元细胞死亡。

RIP1 and RIP3 mediate hemin-induced cell death in HT22 hippocampal neuronal cells.

作者信息

Su Xingfen, Wang Handong, Lin Yuanxiang, Chen Fuxiang

机构信息

Department of Neurosurgery, The First Affiliated Hospital of Fujian Medical University, Fuzhou 350005, Fujian, People's Republic of China,

Department of Neurosurgery, Jinling Hospital, School of Medicine, Nanjing University, Nanjing 210002, Jiangsu, People's Republic of China.

出版信息

Neuropsychiatr Dis Treat. 2018 Nov 15;14:3111-3119. doi: 10.2147/NDT.S181074. eCollection 2018.

Abstract

BACKGROUND

Intracerebral hemorrhage (ICH) is a devastating neurological injury associated with significant mortality. Necroptosis is a newly identified type of programmed necrosis initiated by the activation of tumor necrosis factor alpha. Evidences had demonstrated the importance of necroptosis in neuronal cell death. Necrostatin-1 is a specific inhibitor of necroptosis. The present study was carried out to explore whether RIP1/RIP3 pathways participate in hemin induced cell death in HT-22 hippocampal neuronal cells and investigate the potential neuroprotection of necrostatin-1 in hemin induced cell death in HT-22.

METHODS

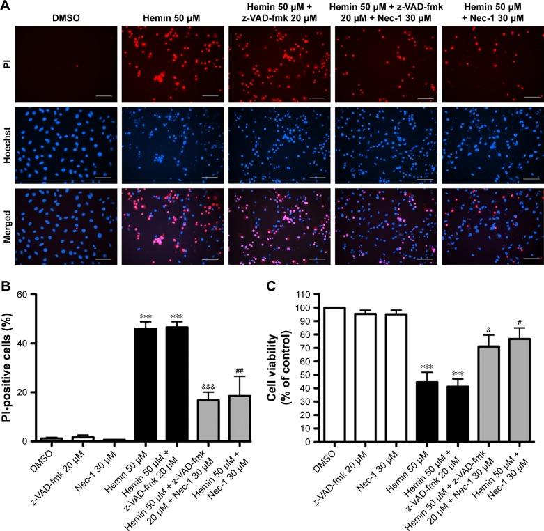
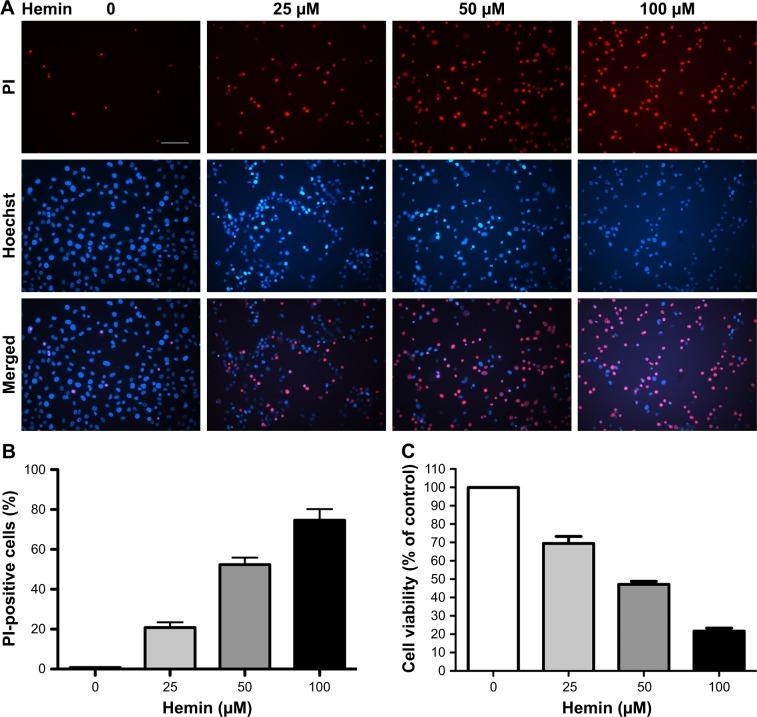
First, different concentrations of hemin (0, 25, 50, 100 μmol/L) were added to HT-22 cells. Propidium iodide (PI) positive cells and cell viability were measured at 24 hours after hemin treatment. Then, necrostatin-1, pan-caspase inhibitor Benzyloxycarbonyl-Val-Ala-Asp(OMe)-fluoromethylketone (z-VAD-fmk) and reactive oxygen species (ROS) scavenger butylated hydroxyanisole (BHA) were applied to hemin-treated HT-22 cells. PI positive cells and cell viability were measured at 24 hours after hemin treatment. MitoSox Red was used to indicate ROS level. Last, the effect of RIP3 in hemin induced HT-22 cell death was explored through RIP3 knockdown using siRNA. PI positive cells, cell viability and ROS lever were measured at 24 h after hemin treatment.

RESULTS

Hemin could induce a dose dependent cell death in HT22 neural cells. RIP1 specific inhibitor necrostatin-1 significantly inhibited cell death induced by hemin in HT-22 cells, greatly reducing PI positive cells, dramatically improving cell viability and decreasing ROS accumulation. BHA could significantly inhibit PI positive cells induced by hemin in HT-22 cells. Furthermore, silencing of RIP3 using siRNA attenuated hemin induced cell death in HT-22 cells, greatly reducing PI positive cells, dramatically improving cell viability and decreasing ROS accumulation.

CONCLUSION

These data revealed that RIP1/RIP3 might mediate hemin induced cell death in HT-22 cells, and necrostatin-1 played a neuroprotection role in hemin induced cell death in HT-22. RIP1 and RIP3 might represent novel therapeutic targets for ICH.

摘要

背景

脑出血(ICH)是一种具有高死亡率的毁灭性神经损伤。坏死性凋亡是一种新发现的程序性坏死类型,由肿瘤坏死因子α激活引发。已有证据表明坏死性凋亡在神经元细胞死亡中具有重要作用。Necrostatin-1是坏死性凋亡的特异性抑制剂。本研究旨在探讨RIP1/RIP3信号通路是否参与氯化血红素诱导的HT-22海马神经元细胞死亡,并研究Necrostatin-1在氯化血红素诱导的HT-22细胞死亡中的潜在神经保护作用。

方法

首先,将不同浓度的氯化血红素(0、25、50、100μmol/L)加入HT-22细胞。在氯化血红素处理24小时后,检测碘化丙啶(PI)阳性细胞和细胞活力。然后,将Necrostatin-1、泛半胱天冬酶抑制剂苄氧羰基-Val-Ala-Asp(OMe)-氟甲基酮(z-VAD-fmk)和活性氧(ROS)清除剂丁基羟基茴香醚(BHA)应用于经氯化血红素处理的HT-22细胞。在氯化血红素处理24小时后,检测PI阳性细胞和细胞活力。用MitoSox Red检测ROS水平。最后,通过小干扰RNA(siRNA)敲低RIP3,探讨RIP3在氯化血红素诱导的HT-22细胞死亡中的作用。在氯化血红素处理24小时后,检测PI阳性细胞、细胞活力和ROS水平。

结果

氯化血红素可诱导HT22神经细胞发生剂量依赖性细胞死亡。RIP1特异性抑制剂Necrostatin-1显著抑制氯化血红素诱导的HT-22细胞死亡,显著减少PI阳性细胞,显著提高细胞活力并减少ROS积累。BHA可显著抑制氯化血红素诱导的HT-22细胞中的PI阳性细胞。此外,用siRNA沉默RIP3可减轻氯化血红素诱导的HT-22细胞死亡,显著减少PI阳性细胞,显著提高细胞活力并减少ROS积累。

结论

这些数据表明,RIP1/RIP3可能介导氯化血红素诱导的HT-22细胞死亡,而Necrostatin-1在氯化血红素诱导的HT-从22细胞死亡中发挥神经保护作用。RIP1和RIP3可能是脑出血的新型治疗靶点。

https://cdn.ncbi.nlm.nih.gov/pmc/blobs/7206/6247969/d2b262577e7e/ndt-14-3111Fig1.jpg

文献AI研究员

20分钟写一篇综述,助力文献阅读效率提升50倍。

立即体验

用中文搜PubMed

大模型驱动的PubMed中文搜索引擎

马上搜索

文档翻译

学术文献翻译模型,支持多种主流文档格式。

立即体验