Suppr超能文献

酪氨酸激酶受体 Tyro3、Axl 和 Mer 受体激酶(Mertk)受体在血小板激活和血栓形成中发挥不同的作用。

Tyro3, Axl, and Mertk receptors differentially participate in platelet activation and thrombus formation.

机构信息

Cyrus Tang Hematology Center, Collaborative Innovation Center of Hematology, State Key Laboratory of Radiation Medicine and Protection, Soochow University, Suzhou, 215123, China.

Department of Microbiology, Biochemistry and Molecular Genetics, Rutgers University-New Jersey Medical School, Newark, NJ, USA.

出版信息

Cell Commun Signal. 2018 Dec 12;16(1):98. doi: 10.1186/s12964-018-0308-0.

Abstract

BACKGROUND

Previously, several studies have shown that Tyro3, Axl, and Mertk (TAM) receptors participate in platelet activation and thrombosis. However, the role of individual receptors is not fully understood.

METHODS

Using single receptor-deficient platelets from TAM knockout mice in the C57BL/6 J strain, we performed a knockout study using single TAM-deficient mice. We treated platelets isolated from TAM knockout mice with the Glycoprotein VI (GPVI) agonists convulxin, poly(PHG), and collagen-related triple-helical peptide (CRP), as well as thrombin for in-vitro experiments. We used a laser-induced cremaster arterial injury model for thrombosis experiments in vivo.

RESULTS

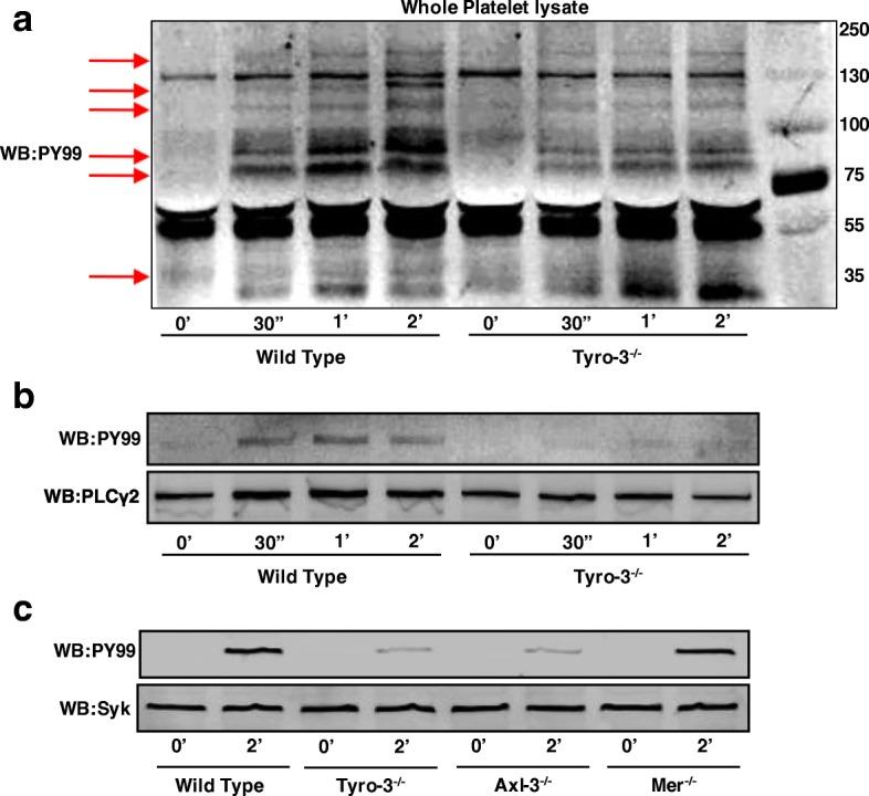
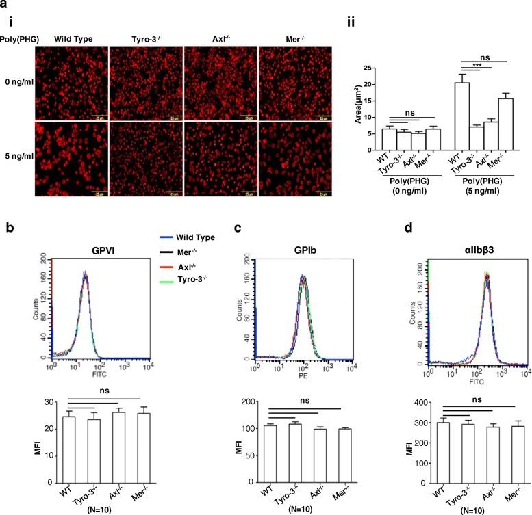
Deficiency of the tyrosine kinase receptors, Axl or Tyro3, but not Mertk, inhibited aggregation, spreading, JON/A binding, and P-selectin expression of platelets in vitro. In vivo, platelet thrombus formation was significantly decreased in Axl and Tyro3 mice, but not in Mertk mice. Upon stimulation with glycoprotein VI (GPVI) agonists, tyrosine phosphorylation of signaling molecules, including spleen tyrosine kinase (Syk) and phospholipase C-γ2 (PLCγ2), was decreased in Axl and Tyro3 platelets, but not in Mertk platelets. While platelet aggregation induced by agonists did not differ in the presence or absence of the Gas6 neutralizing antibody, the platelet aggregation was inhibited by anti-Axl or anti-Tyro3 neutralizing antibodies antibody, but not the anti-Mertk antibody. Additionally, the recombinant extracellular domain of Axl or Tyro3, but not that of Mertk, also inhibited platelet aggregation.

CONCLUSIONS

These data suggest that Axl and Tyro3, but not Mertk, have an important role in platelet activation and thrombus formation, and mechanistically may do so by a pathway that regulates inside to outside signaling and heterotypic interactions via the extracellular domains of TAMs.

摘要

背景

先前的几项研究表明,Tyro3、Axl 和 Mertk(TAM)受体参与血小板激活和血栓形成。然而,单个受体的作用尚未完全了解。

方法

我们使用 C57BL/6J 品系的 TAM 敲除小鼠的单受体缺陷血小板进行了一项敲除研究。我们用 Glycoprotein VI(GPVI)激动剂 convulxin、poly(PHG)和胶原三螺旋肽(CRP)以及凝血酶处理从 TAM 敲除小鼠分离的血小板,进行了体外实验。我们使用激光诱导的隐静脉动脉损伤模型进行了体内血栓形成实验。

结果

酪氨酸激酶受体 Axl 或 Tyro3 的缺失,但不是 Mertk 的缺失,抑制了体外血小板的聚集、扩散、JON/A 结合和 P-选择素表达。在体内,Axl 和 Tyro3 小鼠的血小板血栓形成明显减少,但 Mertk 小鼠则没有。在用糖蛋白 VI(GPVI)激动剂刺激后,Axl 和 Tyro3 血小板中的信号分子酪氨酸磷酸化,包括脾酪氨酸激酶(Syk)和磷脂酶 C-γ2(PLCγ2),减少,但 Mertk 血小板中则没有。虽然激动剂诱导的血小板聚集在存在或不存在 Gas6 中和抗体时没有差异,但抗 Axl 或抗 Tyro3 中和抗体可抑制血小板聚集,但抗 Mertk 抗体则不行。此外,Axl 或 Tyro3 的重组细胞外结构域,但不是 Mertk 的,也可抑制血小板聚集。

结论

这些数据表明,Axl 和 Tyro3,但不是 Mertk,在血小板激活和血栓形成中起重要作用,其机制可能是通过调节内外信号和通过 TAMs 的细胞外结构域调节异型相互作用的途径。

https://cdn.ncbi.nlm.nih.gov/pmc/blobs/4507/6291976/7858eeb49b64/12964_2018_308_Fig1_HTML.jpg

文献AI研究员

20分钟写一篇综述,助力文献阅读效率提升50倍。

立即体验

用中文搜PubMed

大模型驱动的PubMed中文搜索引擎

马上搜索

文档翻译

学术文献翻译模型,支持多种主流文档格式。

立即体验