Suppr超能文献

细胞核内血管紧张素II 2型受体在口腔鳞状细胞癌中的意义

Significance of intranuclear angiotensin-II type 2 receptor in oral squamous cell carcinoma.

作者信息

Matsushima-Otsuka Sayako, Fujiwara-Tani Rina, Sasaki Takamitsu, Ohmori Hitoshi, Nakashima Chie, Kishi Shingo, Nishiguchi Yukiko, Fujii Kiyomu, Luo Yi, Kuniyasu Hiroki

机构信息

Department of Molecular Pathology, Nara Medical University, Kashihara, Nara 634-8521, Japan.

Jiangsu Province Key Laboratory of Neuroregeneration, Nantong University, Nantong, Jiangsu 226001, China.

出版信息

Oncotarget. 2018 Nov 27;9(93):36561-36574. doi: 10.18632/oncotarget.26337.

Abstract

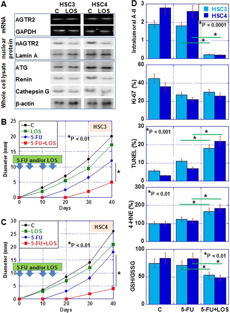
The renin-angiotensin system (RAS) is implicated in the maintenance of blood pressure and in many other biological processes including tumorigenesis and metastasis formation. Angiotensin-II (A-II) type 2 receptor (AGTR2) seems to be involved in different types of cancer; its role, however, is still unclear. Here, we investigated the role of RAS, and specifically that of AGTR2, in oral squamous cell carcinoma (OSCC) progression. AGTR2 has opposite effect on vasodilation and blood pressure compared to AGTR1. In 23 OSCCs, we found that the mRNA ratio was inversely associated with disease progression, while nuclear AGTR2 positivity was associated with disease progression. In the human OSCC cell lines HSC3 and HSC4, AGTR1 was associated with proliferation and invasion, while AGTR2 was associated with anti-apoptosis and anti-oxidative stress. Levels of nuclear AGTR2 confirmed by subcellular fractionation increased in hypoxic and hyperglycemic conditions, in which apoptosis and oxidative stress were suppressed and the redox status altered to reduction. Accumulation of nuclear AGTR2 by inhibition of extranuclear transportation decreased apoptosis and increased proliferation and invasion in HSC3 cells. Intratumoral angiotensin-II (but not serum angiotensin-II) levels were associated with stage and nuclear AGTR2 positivity. In OSCC cell lines, intracellular angiotensin-II was produced by themselves. Notably, losartan, an angiotensin receptor blocker, inhibited intracellular angiotensin-II production and AGTR2 nuclear localization to enhance the antitumoral effect of 5-FU in an OSCC tumor model. While the precise role of nuclear AGTR2 requires further examination, these data suggest that the intracellular angiotensin system might be a significant target for OSCC.

摘要

肾素-血管紧张素系统(RAS)与血压维持以及包括肿瘤发生和转移形成在内的许多其他生物学过程有关。血管紧张素-II(A-II)2型受体(AGTR2)似乎参与了不同类型的癌症;然而,其作用仍不清楚。在此,我们研究了RAS,特别是AGTR2在口腔鳞状细胞癌(OSCC)进展中的作用。与AGTR1相比,AGTR2对血管舒张和血压有相反的作用。在23例OSCC中,我们发现mRNA比值与疾病进展呈负相关,而核AGTR2阳性与疾病进展相关。在人OSCC细胞系HSC3和HSC4中,AGTR1与增殖和侵袭相关,而AGTR2与抗凋亡和抗氧化应激相关。通过亚细胞分级分离证实的核AGTR2水平在缺氧和高血糖条件下增加,在这些条件下凋亡和氧化应激受到抑制,氧化还原状态改变为还原状态。通过抑制核外转运使核AGTR2积累可减少HSC3细胞的凋亡并增加其增殖和侵袭。肿瘤内血管紧张素-II(而非血清血管紧张素-II)水平与分期和核AGTR2阳性相关。在OSCC细胞系中,细胞内血管紧张素-II由其自身产生。值得注意的是,血管紧张素受体阻滞剂氯沙坦抑制细胞内血管紧张素-II的产生和AGTR2的核定位,以增强5-氟尿嘧啶在OSCC肿瘤模型中的抗肿瘤作用。虽然核AGTR2的确切作用需要进一步研究,但这些数据表明细胞内血管紧张素系统可能是OSCC的一个重要靶点。

https://cdn.ncbi.nlm.nih.gov/pmc/blobs/da98/6290968/833bd23ac931/oncotarget-09-36561-g001.jpg

文献AI研究员

20分钟写一篇综述,助力文献阅读效率提升50倍。

立即体验

用中文搜PubMed

大模型驱动的PubMed中文搜索引擎

马上搜索

文档翻译

学术文献翻译模型,支持多种主流文档格式。

立即体验