Suppr超能文献

lncRNA 谱研究揭示了与乳腺癌细胞多西紫杉醇耐药相关的 mRNAs 和 lncRNAs。

lncRNA profile study reveals the mRNAs and lncRNAs associated with docetaxel resistance in breast cancer cells.

机构信息

Section of Pharmacotherapy, Department of Drug Design and Pharmacology, Faculty of Health and Medical Sciences, University of Copenhagen, 2200, Copenhagen N, Denmark.

BGI Genomics, BGI-Shenzhen, Shenzhen, 518083, China.

出版信息

Sci Rep. 2018 Dec 19;8(1):17970. doi: 10.1038/s41598-018-36231-4.

Abstract

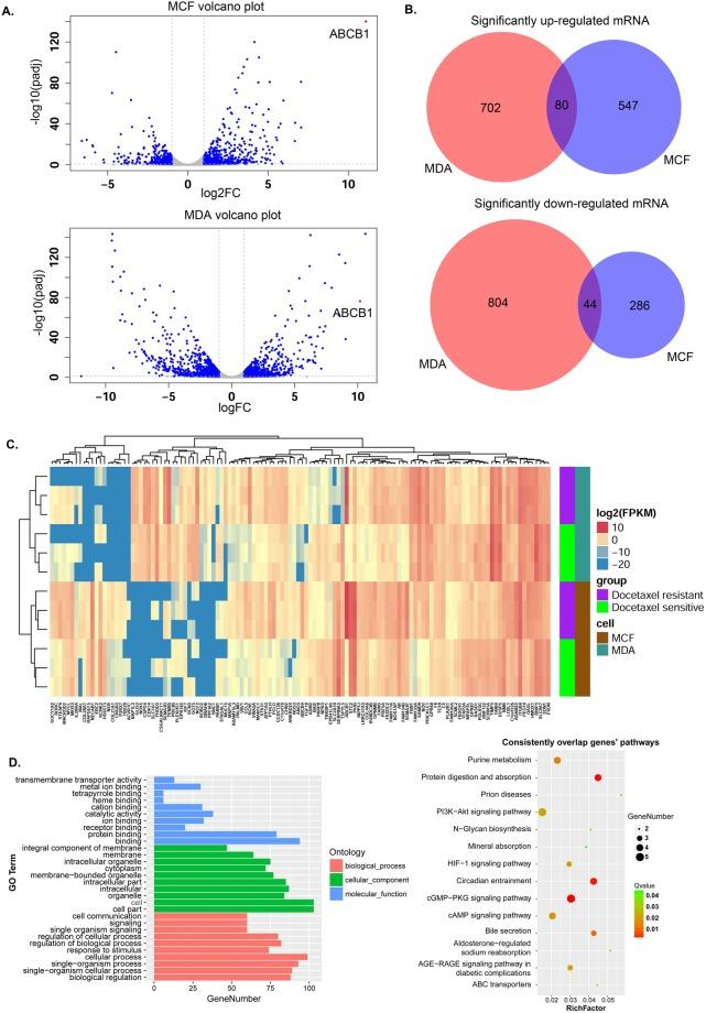
Resistance to adjuvant systemic treatment, including taxanes (docetaxel and paclitaxel) is a major clinical problem for breast cancer patients. lncRNAs (long non-coding RNAs) are non-coding transcripts, which have recently emerged as important players in a variety of biological processes, including cancer development and chemotherapy resistance. However, the contribution of lncRNAs to docetaxel resistance in breast cancer and the relationship between lncRNAs and taxane-resistance genes are still unclear. Here, we performed comprehensive RNA sequencing and analyses on two docetaxel-resistant breast cancer cell lines (MCF7-RES and MDA-RES) and their docetaxel-sensitive parental cell lines. We identified protein coding genes and pathways that may contribute to docetaxel resistance. More importantly, we identified lncRNAs that were consistently up-regulated or down-regulated in both the MCF7-RES and MDA-RES cells. The co-expression network and location analyses pinpointed four overexpressed lncRNAs located within or near the ABCB1 (ATP-binding cassette subfamily B member 1) locus, which might up-regulate the expression of ABCB1. We also identified the lncRNA EPB41L4A-AS2 (EPB41L4A Antisense RNA 2) as a potential biomarker for docetaxel sensitivity. These findings have improved our understanding of the mechanisms underlying docetaxel resistance in breast cancer and have provided potential biomarkers to predict the response to docetaxel in breast cancer patients.

摘要

对辅助全身治疗的耐药性,包括紫杉烷类(多西他赛和紫杉醇),是乳腺癌患者的一个主要临床问题。lncRNAs(长非编码 RNA)是非编码转录物,它们最近作为各种生物学过程的重要参与者出现,包括癌症的发展和化疗耐药性。然而,lncRNAs 对乳腺癌中多西他赛耐药性的贡献以及 lncRNAs 与紫杉烷耐药基因之间的关系尚不清楚。在这里,我们对两种多西他赛耐药的乳腺癌细胞系(MCF7-RES 和 MDA-RES)及其多西他赛敏感的亲本细胞系进行了全面的 RNA 测序和分析。我们鉴定了可能有助于多西他赛耐药的编码蛋白基因和途径。更重要的是,我们鉴定了在 MCF7-RES 和 MDA-RES 细胞中均一致上调或下调的 lncRNAs。共表达网络和位置分析指出了四个位于 ABCB1(ATP 结合盒亚家族 B 成员 1)基因座内或附近的过表达 lncRNA,它们可能上调 ABCB1 的表达。我们还鉴定了 lncRNA EPB41L4A-AS2(EPB41L4A 反义 RNA 2)作为多西他赛敏感性的潜在生物标志物。这些发现提高了我们对乳腺癌中多西他赛耐药性的机制的理解,并为预测乳腺癌患者对多西他赛的反应提供了潜在的生物标志物。

https://cdn.ncbi.nlm.nih.gov/pmc/blobs/e538/6299474/f845e5ff016f/41598_2018_36231_Fig1_HTML.jpg

文献AI研究员

20分钟写一篇综述,助力文献阅读效率提升50倍。

立即体验

用中文搜PubMed

大模型驱动的PubMed中文搜索引擎

马上搜索

文档翻译

学术文献翻译模型,支持多种主流文档格式。

立即体验