Suppr超能文献

神经元过氧化物酶体对 ACBD5 表达的反应引起的细胞内重分布。

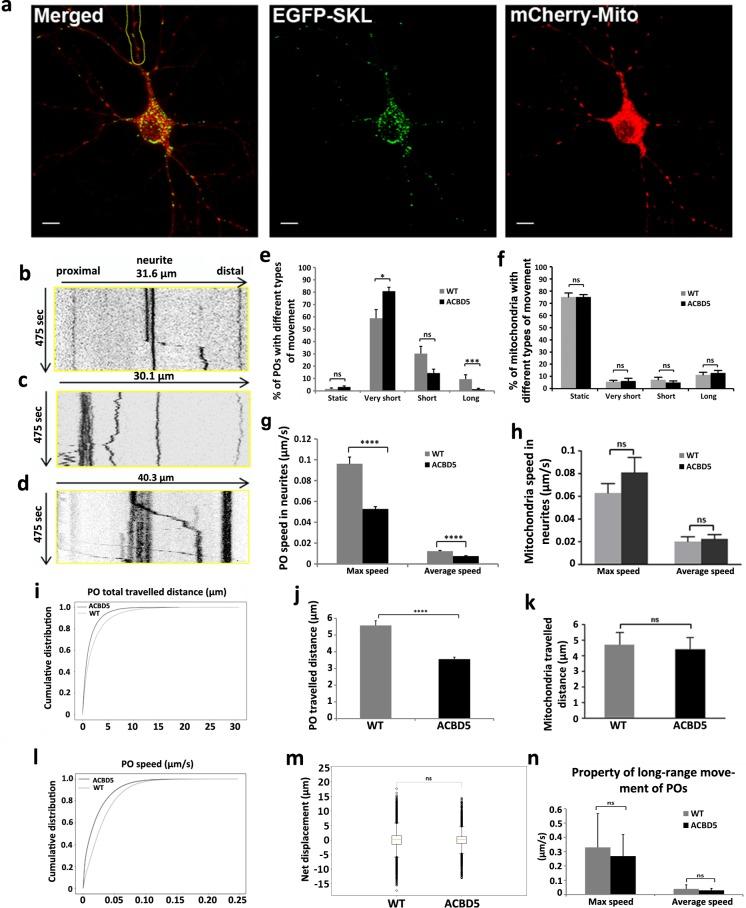
Intracellular redistribution of neuronal peroxisomes in response to ACBD5 expression.

机构信息

Institute of Neuroanatomy, Center for Biomedicine & Medical Technology Mannheim, Medical Faculty Mannheim, University of Heidelberg, Mannheim, Germany.

Biosciences, University of Exeter, Exeter, United Kingdom.

出版信息

PLoS One. 2018 Dec 27;13(12):e0209507. doi: 10.1371/journal.pone.0209507. eCollection 2018.

Abstract

Peroxisomes can be frequently found in proximity to other subcellular organelles such as the endoplasmic reticulum (ER), mitochondria or lysosomes. The tail-anchored protein ACBD5 was recently identified as part of a tethering complex at peroxisome-ER contact sites, interacting with the ER resident protein VAPB. Contact site disruption was found to significantly increase peroxisome motility, apparently interfering with intracellular positioning systems. Unlike other somatic cells, neurons have to distribute organelles across relatively long distances in order to maintain their extraordinary cellular polarity. Using confocal live imaging microscopy in cultured hippocampal neurons we observed that peroxisomes and mitochondria show a strikingly similar motility with approximately 10% performing microtubule-driven long range movements. In order to investigate if ER contacts influence overall peroxisome motility and cellular distribution patterns, hippocampal neurons were transfected with plasmids encoding ACBD5 to stimulate peroxisome-ER interactions. Overexpression of ACBD5 reduced peroxisomal long range movements in the neurites of the hippocampal cells by 70%, implying that ER attachment counteracts microtubule-driven peroxisome transport, while mitochondrial motility was unaffected. Moreover, the analyses of peroxisome distribution in fixed neurons unveiled a significant redistribution of peroxisomes towards the periphery of the perikaryon underneath the plasma membrane and into neurites, where peroxisomes are frequently found in close proximity to mitochondria. Surprisingly, further analysis of peroxisome and VAPB distribution upon ACBD5 expression did not reveal a substantial colocalization, implying this effect may be independent of VAPB. In line with these findings, expression of an ACBD5 variant unable to bind to VAPB still altered the localization of peroxisomes in the same way as the wild-type ACBD5. Thus, we conclude, that the VAPB-ACBD5 facilitated peroxisome-ER interaction is not responsible for the observed organelle redistribution in neurons. Rather, we suggest that additional ACBD5-binding proteins in neurons may tether peroxisomes to contact sites at or near the plasma membrane of neurons.

摘要

过氧化物酶体经常可以在靠近其他亚细胞细胞器的地方被发现,如内质网(ER)、线粒体或溶酶体。最近,尾部锚定蛋白 ACBD5 被鉴定为过氧化物酶体-ER 接触点 tethering 复合物的一部分,与 ER 驻留蛋白 VAPB 相互作用。接触点的破坏被发现显著增加了过氧化物酶体的运动性,显然干扰了细胞内定位系统。与其他体细胞不同,神经元必须在相对较长的距离内分配细胞器,以维持其非凡的细胞极性。我们使用培养的海马神经元的共聚焦活细胞成像显微镜观察到,过氧化物酶体和线粒体具有惊人相似的运动性,约有 10%的过氧化物酶体进行微管驱动的长距离运动。为了研究 ER 接触是否影响过氧化物酶体的整体运动性和细胞分布模式,我们用编码 ACBD5 的质粒转染海马神经元,以刺激过氧化物酶体-ER 相互作用。ACBD5 的过表达使海马细胞神经突中的过氧化物酶体长距离运动减少了 70%,这意味着 ER 附着会阻碍微管驱动的过氧化物酶体运输,而线粒体运动不受影响。此外,对固定神经元中过氧化物酶体分布的分析揭示了过氧化物酶体向质膜下的胞体周围和神经突的显著重分布,在那里过氧化物酶体经常与线粒体密切相关。令人惊讶的是,在 ACBD5 表达后进一步分析过氧化物酶体和 VAPB 的分布并没有显示出大量的共定位,这意味着这种效应可能独立于 VAPB。与这些发现一致的是,表达一种不能与 VAPB 结合的 ACBD5 变体仍然以与野生型 ACBD5 相同的方式改变过氧化物酶体的定位。因此,我们得出结论,VAPB-ACBD5 促进的过氧化物酶体-ER 相互作用不是导致神经元中观察到的细胞器重分布的原因。相反,我们认为神经元中的其他 ACBD5 结合蛋白可能将过氧化物酶体固定在神经元质膜上或其附近的接触点上。

https://cdn.ncbi.nlm.nih.gov/pmc/blobs/df04/6307868/b3f5d400c7bc/pone.0209507.g001.jpg

文献AI研究员

20分钟写一篇综述,助力文献阅读效率提升50倍。

立即体验

用中文搜PubMed

大模型驱动的PubMed中文搜索引擎

马上搜索

文档翻译

学术文献翻译模型,支持多种主流文档格式。

立即体验