Suppr超能文献

纤毛摆动将脑脊髓液在脑中分隔开,并调节脑室发育。

Ciliary Beating Compartmentalizes Cerebrospinal Fluid Flow in the Brain and Regulates Ventricular Development.

机构信息

Kavli Institute for Systems Neuroscience and Centre for Neural Computation, The Faculty of Medicine, Norwegian University of Science and Technology, Olav Kyrres Gate 9, 7030 Trondheim, Norway.

Kavli Institute for Systems Neuroscience and Centre for Neural Computation, The Faculty of Medicine, Norwegian University of Science and Technology, Olav Kyrres Gate 9, 7030 Trondheim, Norway; Institute of Innate Immunity, Department of Biophysical Imaging, University Hospital, University of Bonn, Sigmund-Freud-Str. 25, 53127 Bonn, Germany.

出版信息

Curr Biol. 2019 Jan 21;29(2):229-241.e6. doi: 10.1016/j.cub.2018.11.059. Epub 2019 Jan 3.

Abstract

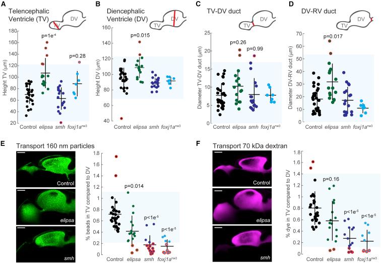
Motile cilia are miniature, propeller-like extensions, emanating from many cell types across the body. Their coordinated beating generates a directional fluid flow, which is essential for various biological processes, from respiration to reproduction. In the nervous system, ependymal cells extend their motile cilia into the brain ventricles and contribute to cerebrospinal fluid (CSF) flow. Although motile cilia are not the only contributors to CSF flow, their functioning is crucial, as patients with motile cilia defects develop clinical features, like hydrocephalus and scoliosis. CSF flow was suggested to primarily deliver nutrients and remove waste, but recent studies emphasized its role in brain development and function. Nevertheless, it remains poorly understood how ciliary beating generates and organizes CSF flow to fulfill these roles. Here, we study motile cilia and CSF flow in the brain ventricles of larval zebrafish. We identified that different populations of motile ciliated cells are spatially organized and generate a directional CSF flow powered by ciliary beating. Our investigations revealed that CSF flow is confined within individual ventricular cavities, with little exchange of fluid between ventricles, despite a pulsatile CSF displacement caused by the heartbeat. Interestingly, our results showed that the ventricular boundaries supporting this compartmentalized CSF flow are abolished during bodily movement, highlighting that multiple physiological processes regulate the hydrodynamics of CSF flow. Finally, we showed that perturbing cilia reduces hydrodynamic coupling between the brain ventricles and disrupts ventricular development. We propose that motile-cilia-generated flow is crucial in regulating the distribution of CSF within and across brain ventricles.

摘要

纤毛是从身体许多细胞类型中伸出的微小的桨状延伸物。它们的协调摆动产生了定向的流体流动,这对于从呼吸到生殖等各种生物过程都是至关重要的。在神经系统中,室管膜细胞将它们的能动纤毛延伸到脑室内,并有助于脑脊液(CSF)的流动。尽管能动纤毛不是 CSF 流动的唯一贡献者,但它们的功能至关重要,因为能动纤毛缺陷的患者会出现脑积水和脊柱侧凸等临床特征。CSF 流动被认为主要是输送营养物质和清除废物,但最近的研究强调了它在大脑发育和功能中的作用。然而,纤毛摆动如何产生和组织 CSF 流动以发挥这些作用仍知之甚少。在这里,我们研究了幼虫斑马鱼脑室内的能动纤毛和 CSF 流动。我们发现,不同的能动纤毛细胞群体在空间上是有组织的,并通过纤毛的摆动产生了定向的 CSF 流动。我们的研究表明,CSF 流动局限于单个脑室腔中,尽管心跳引起 CSF 置换的脉动,但脑室之间的液体交换很少。有趣的是,我们的结果表明,支持这种分隔 CSF 流动的脑室边界在身体运动期间被消除,这突出表明多个生理过程调节 CSF 流动的流体动力学。最后,我们表明,扰动纤毛会降低脑室内的流体动力耦合,并破坏脑室的发育。我们提出,能动纤毛产生的流动对于调节 CSF 在脑室内和跨脑室内的分布是至关重要的。

https://cdn.ncbi.nlm.nih.gov/pmc/blobs/8b98/6345627/411364bb5de2/fx1.jpg

文献AI研究员

20分钟写一篇综述,助力文献阅读效率提升50倍。

立即体验

用中文搜PubMed

大模型驱动的PubMed中文搜索引擎

马上搜索

文档翻译

学术文献翻译模型,支持多种主流文档格式。

立即体验