Suppr超能文献

病理性启动导致自闭症患者来源的神经元发育基因网络的时间异常。

Pathological priming causes developmental gene network heterochronicity in autistic subject-derived neurons.

机构信息

Laboratory of Genetics, The Salk Institute for Biological Studies, La Jolla, CA, USA.

Lieber Institute for Brain Development, Baltimore, MD, USA.

出版信息

Nat Neurosci. 2019 Feb;22(2):243-255. doi: 10.1038/s41593-018-0295-x. Epub 2019 Jan 7.

Abstract

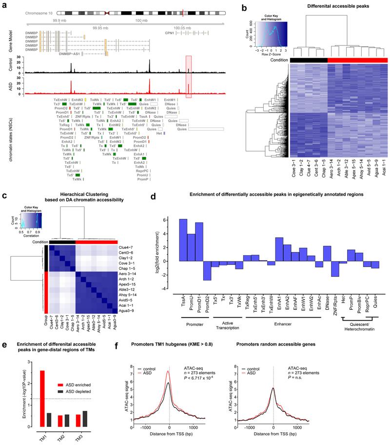
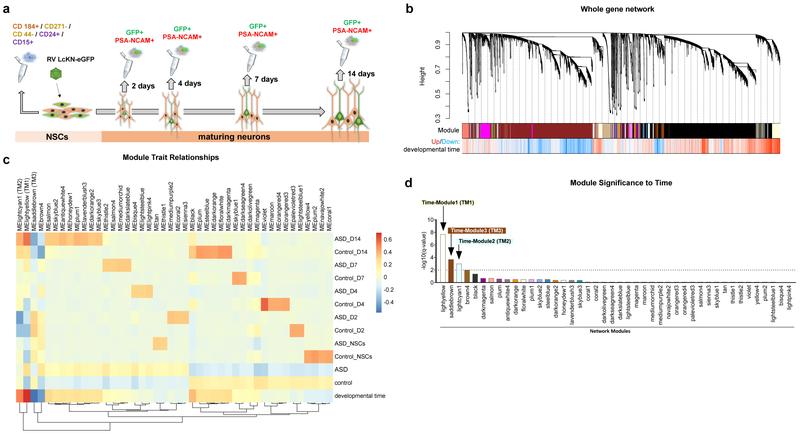
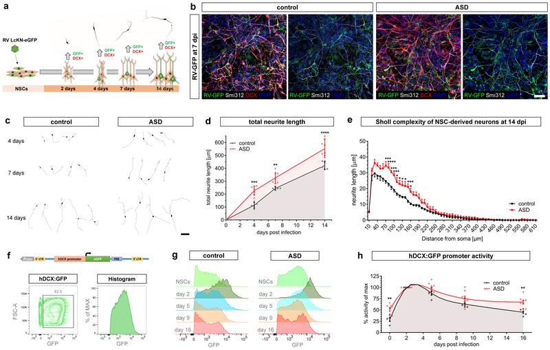
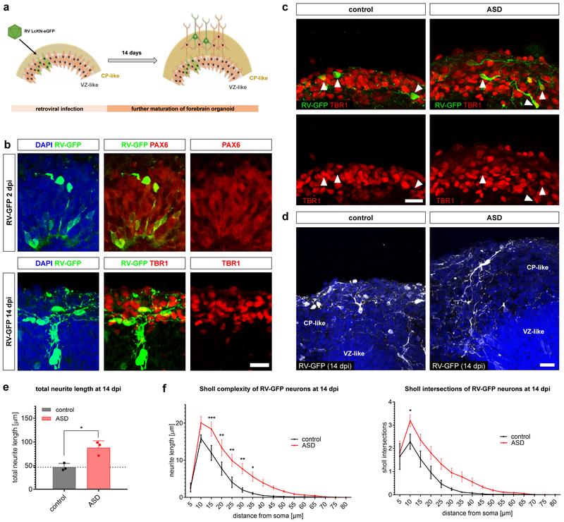
Autism spectrum disorder (ASD) is thought to emerge during early cortical development. However, the exact developmental stages and associated molecular networks that prime disease propensity are elusive. To profile early neurodevelopmental alterations in ASD with macrocephaly, we monitored subject-derived induced pluripotent stem cells (iPSCs) throughout the recapitulation of cortical development. Our analysis revealed ASD-associated changes in the maturational sequence of early neuron development, involving temporal dysregulation of specific gene networks and morphological growth acceleration. The observed changes tracked back to a pathologically primed stage in neural stem cells (NSCs), reflected by altered chromatin accessibility. Concerted over-representation of network factors in control NSCs was sufficient to trigger ASD-like features, and circumventing the NSC stage by direct conversion of ASD iPSCs into induced neurons abolished ASD-associated phenotypes. Our findings identify heterochronic dynamics of a gene network that, while established earlier in development, contributes to subsequent neurodevelopmental aberrations in ASD.

摘要

自闭症谱系障碍(ASD)被认为是在皮质发育早期出现的。然而,能够引发疾病易感性的确切发育阶段和相关分子网络仍然难以捉摸。为了描绘伴有大头畸形的自闭症的早期神经发育改变,我们在皮质发育的整个过程中监测了受试者衍生的诱导多能干细胞(iPSC)。我们的分析揭示了 ASD 相关的早期神经元发育成熟序列的改变,涉及特定基因网络的时间失调和形态生长加速。观察到的变化可以追溯到神经干细胞(NSC)中病理性启动的阶段,这反映在染色质可及性的改变上。在对照 NSCs 中网络因子的协同过度表达足以引发类似 ASD 的特征,并且通过将 ASD iPSC 直接转化为诱导神经元来绕过 NSC 阶段,可消除与 ASD 相关的表型。我们的研究结果确定了一个基因网络的异时性动态,该网络虽然在发育早期就已建立,但会导致 ASD 中随后的神经发育异常。

https://cdn.ncbi.nlm.nih.gov/pmc/blobs/349d/6402576/2f108a21ab32/nihms-1512664-f0001.jpg

文献AI研究员

20分钟写一篇综述,助力文献阅读效率提升50倍。

立即体验

用中文搜PubMed

大模型驱动的PubMed中文搜索引擎

马上搜索

文档翻译

学术文献翻译模型,支持多种主流文档格式。

立即体验