Suppr超能文献

鞣花酸通过增强 AMPK/GSK3β-Nrf2 信号通路缓解对乙酰氨基酚诱导的肝毒性。

Corilagin alleviates acetaminophen-induced hepatotoxicity via enhancing the AMPK/GSK3β-Nrf2 signaling pathway.

机构信息

Key Laboratory of Zoonosis, Ministry of Education, College of Veterinary Medicine, Jilin University, Xi'an Road 5333#, Changchun, Jilin, 130062, People's Republic of China.

Endodontic Department of Stomatological Hospital, Jilin University, Changchun, 130021, People's Republic of China.

出版信息

Cell Commun Signal. 2019 Jan 10;17(1):2. doi: 10.1186/s12964-018-0314-2.

Abstract

BACKGROUND

Acetaminophen (APAP) overdose-induced acute liver failure (ALF) is mainly resulted from uncontrolled oxidative stress. Nuclear factor-erythroid 2-related factor 2 (Nrf2), a key antioxidant transcription factor, is essential for alleviating APAP-induced hepatotoxicity. Corilagin (Cori) is a natural polyphenol compound that possesses effective antioxidant activity; however, the protective effect of Cori on APAP-induced hepatotoxicity is still unknown. The current study aimed to explore whether Cori could mitigate hepatotoxicity caused by APAP and the underlying molecular mechanisms of action.

METHODS

Cell counting kit-8 (CCK-8) assays, Western blotting analysis, dual-luciferase reporter assays, a mouse model, CRISPR/Cas9 knockout technology, and hematoxylin-eosin (H & E) staining were employed to explore the mechanisms by which Cori exerts a protective effect on hepatotoxicity in HepG2 cells and in a mouse model.

RESULTS

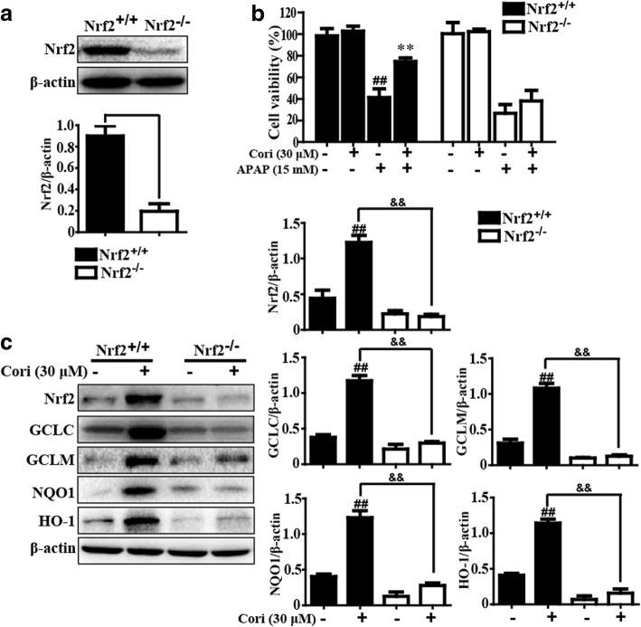
Our findings suggested that Cori efficiently decreased APAP-triggered the generation of reactive oxygen species (ROS) and cell death in HepG2 cells. Additionally, Cori significantly induced the expression of several antioxidant enzymes, and this induced expression was closely linked to the upregulation of Nrf2, inhibition of Keap1 protein expression, and promotion of antioxidant response element (ARE) activity in HepG2 cells. Moreover, Cori clearly induced the phosphorylation of AMP-activated protein kinase (AMPK), glycogen synthase kinase-3β (GSK3β), liver kinase B1 (LKB1) and acetyl-CoA carboxylase (ACC). Furthermore, Cori-mediated GSK3β inactivation, Nrf2 upregulation and cytoprotection were abolished by an AMPK inhibitor (Compound C) in HepG2 cells. Lastly, we found that Cori inhibited APAP-induced hepatotoxicity and mediated the expression of many antioxidant enzymes; these results were reversed in Nrf2 HepG2 cells. In vivo, Cori significantly protected against APAP-induced ALF by reducing mortality and alanine transaminase (ALT) and aspartate aminotransferase (AST) levels, attenuating histopathological liver changes, inhibiting myeloperoxidase (MPO) and malondialdehyde (MDA) levels, and increasing the superoxide dismutase (SOD) content and GSH-to-GSSG ratio as well as suppressing c-jun N-terminal kinase (JNK) phosphorylation. However, Cori-induced reductions in mortality, AST and ALT levels, and histopathological liver changes induced by APAP were clearly abrogated in Nrf2-deficienct mice.

CONCLUSIONS

These findings principally indicated that Cori effectively protects against APAP-induced ALF via the upregulation of the AMPK/GSK3β-Nrf2 signaling pathway.

摘要

背景

对乙酰氨基酚(APAP)过量引起的急性肝衰竭(ALF)主要是由于不受控制的氧化应激引起的。核因子-红细胞 2 相关因子 2(Nrf2)是一种关键的抗氧化转录因子,对于减轻 APAP 诱导的肝毒性至关重要。鞣花酸(Cori)是一种天然多酚化合物,具有有效的抗氧化活性;然而,Cori 对 APAP 诱导的肝毒性的保护作用尚不清楚。本研究旨在探讨 Cori 是否能减轻 APAP 引起的肝毒性以及其作用的潜在分子机制。

方法

使用细胞计数试剂盒-8(CCK-8)测定、Western blot 分析、双荧光素酶报告基因检测、小鼠模型、CRISPR/Cas9 基因敲除技术和苏木精-伊红(H & E)染色来研究 Cori 在 HepG2 细胞和小鼠模型中对肝毒性的保护作用及其作用机制。

结果

我们的研究结果表明,Cori 能有效降低 APAP 诱导的 HepG2 细胞中活性氧(ROS)的产生和细胞死亡。此外,Cori 显著诱导了几种抗氧化酶的表达,这种诱导表达与 Nrf2 的上调、Keap1 蛋白表达的抑制以及 HepG2 细胞中抗氧化反应元件(ARE)活性的促进密切相关。此外,Cori 明显诱导了 AMP 激活的蛋白激酶(AMPK)、糖原合成酶激酶-3β(GSK3β)、肝激酶 B1(LKB1)和乙酰辅酶 A 羧化酶(ACC)的磷酸化。此外,在 HepG2 细胞中,Cori 介导的 GSK3β失活、Nrf2 上调和细胞保护作用被 AMPK 抑制剂(Compound C)所阻断。最后,我们发现 Cori 抑制了 APAP 诱导的肝毒性,并介导了许多抗氧化酶的表达;这些结果在 Nrf2- HepG2 细胞中被逆转。在体内,Cori 通过降低死亡率和丙氨酸转氨酶(ALT)和天冬氨酸转氨酶(AST)水平、减轻肝组织学变化、抑制髓过氧化物酶(MPO)和丙二醛(MDA)水平、增加超氧化物歧化酶(SOD)含量和 GSH-GSSG 比值以及抑制 c-jun N 末端激酶(JNK)磷酸化,显著抑制了 APAP 诱导的 ALF。然而,在 Nrf2 缺陷型小鼠中,Cori 诱导的死亡率、AST 和 ALT 水平以及肝组织学变化的降低被明显阻断。

结论

这些发现表明,Cori 通过上调 AMPK/GSK3β-Nrf2 信号通路,有效防治 APAP 诱导的 ALF。

https://cdn.ncbi.nlm.nih.gov/pmc/blobs/d61c/6327405/67c7893c0ef3/12964_2018_314_Fig1_HTML.jpg

文献AI研究员

20分钟写一篇综述,助力文献阅读效率提升50倍。

立即体验

用中文搜PubMed

大模型驱动的PubMed中文搜索引擎

马上搜索

文档翻译

学术文献翻译模型,支持多种主流文档格式。

立即体验