Suppr超能文献

探索PLK1抑制与免疫疗法联合用于癌症治疗

Exploration of the Combination of PLK1 Inhibition with Immunotherapy in Cancer Treatment.

作者信息

Li Mengyuan, Liu Zhixian, Wang Xiaosheng

机构信息

Biomedical Informatics Research Lab, School of Basic Medicine and Clinical Pharmacy, China Pharmaceutical University, Nanjing 211198, China.

Cancer Genomics Research Center, School of Basic Medicine and Clinical Pharmacy, China Pharmaceutical University, Nanjing 211198, China.

出版信息

J Oncol. 2018 Dec 2;2018:3979527. doi: 10.1155/2018/3979527. eCollection 2018.

Abstract

BACKGROUND

PLK1 overexpression is oncogenic and is associated with poor prognosis in various cancers. However, the current PLK1 inhibitors have achieved limited clinical successes. On the other hand, although immunotherapies are demonstrating efficacy in treating many refractory cancers, a substantial number of patients do not respond to such therapies. The potential of combining PLK1 inhibition with immunotherapy for cancer treatment is worthy of exploration.

METHODS

We analyzed the associations of expression with tumor immunity in 33 different cancer types. Moreover, we analyzed the associations of the drug sensitivities of PLK1 inhibitors with tumor immunity in cancer cell lines. Furthermore, we explored the mechanism underlying the significant associations between PLK1 and tumor immunity. Finally, we experimentally verified some findings from bioinformatics analysis.

RESULTS

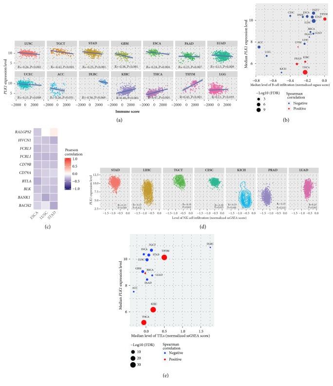
The cancers with higher expression levels tended to have lower immune activities, such as lower HLA expression and decreased B cells, NK cells and tumor-infiltrating lymphocytes infiltration. On the other side, elevated tumor immunity likely increased the sensitivity of cancer cells to PLK1 inhibitors. The main mechanism underlying the associations between PLK1 and tumor immunity may lie in the aberrant cell cycle and p53 pathways in cancers.

CONCLUSIONS

Our findings implicate that the PLK1 inhibition and immunotherapy combination may achieve a synergistic antitumor efficacy.

摘要

背景

PLK1过表达具有致癌性,与多种癌症的不良预后相关。然而,目前的PLK1抑制剂在临床上取得的成功有限。另一方面,尽管免疫疗法在治疗许多难治性癌症方面显示出疗效,但仍有相当数量的患者对这类疗法无反应。联合抑制PLK1与免疫疗法治疗癌症的潜力值得探索。

方法

我们分析了33种不同癌症类型中PLK1表达与肿瘤免疫的相关性。此外,我们分析了PLK1抑制剂在癌细胞系中的药物敏感性与肿瘤免疫的相关性。此外,我们探究了PLK1与肿瘤免疫之间显著关联的潜在机制。最后,我们通过实验验证了生物信息学分析的一些结果。

结果

PLK1表达水平较高的癌症往往具有较低的免疫活性,如较低的HLA表达以及B细胞、NK细胞和肿瘤浸润淋巴细胞浸润减少。另一方面,增强的肿瘤免疫可能会增加癌细胞对PLK1抑制剂的敏感性。PLK1与肿瘤免疫之间关联的主要机制可能在于癌症中异常的细胞周期和p53通路。

结论

我们的研究结果表明,抑制PLK1与免疫疗法联合使用可能会产生协同抗肿瘤疗效。

https://cdn.ncbi.nlm.nih.gov/pmc/blobs/2a7f/6304487/7644bbf3192b/JO2018-3979527.001.jpg

文献AI研究员

20分钟写一篇综述,助力文献阅读效率提升50倍。

立即体验

用中文搜PubMed

大模型驱动的PubMed中文搜索引擎

马上搜索

文档翻译

学术文献翻译模型,支持多种主流文档格式。

立即体验