Suppr超能文献

尼达尼布抑制转化生长因子-β诱导的人眼球筋膜成纤维细胞向肌成纤维细胞转分化。

Nintedanib inhibits TGF-β-induced myofibroblast transdifferentiation in human Tenon's fibroblasts.

作者信息

Lin Xianchai, Wen Jiamin, Liu Rongjiao, Gao Wuyou, Qu Bo, Yu Minbin

机构信息

State Key Laboratory of Ophthalmology, Zhongshan Ophthalmic Center, Sun Yat-sen University, Guangzhou, China.

出版信息

Mol Vis. 2018 Dec 9;24:789-800. eCollection 2018.

Abstract

PURPOSE

This study aimed to investigate the effect of nintedanib on the conversion of human Tenon's fibroblasts (HTFs) into myofibroblasts and reveal the molecular mechanisms involved.

METHODS

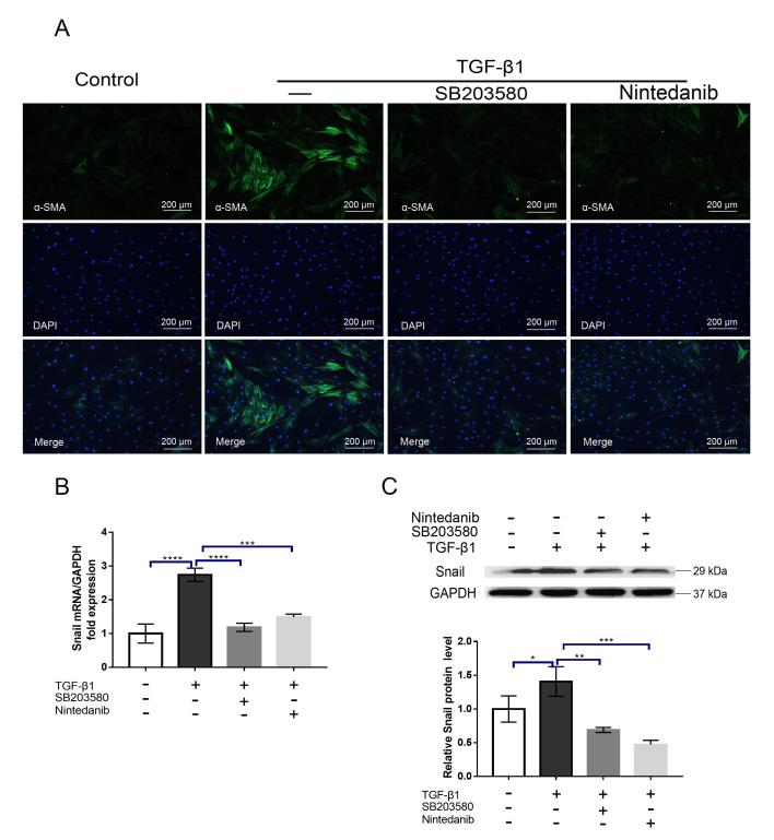
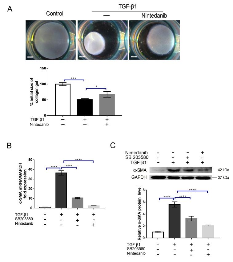
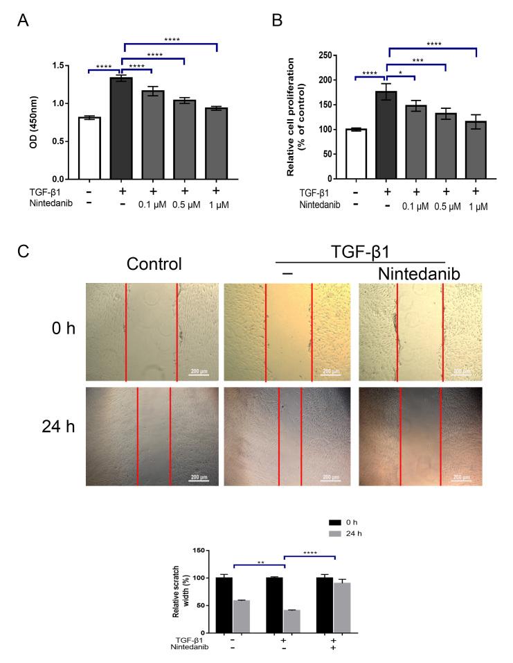
Primary cultured HTFs were incubated with transforming growth factor β1 (TGF-β1) alone or combined with nintedanib, and cell proliferation and migration were measured by cell counting kit-8 (CCK8) and the scratch wound assay, respectively. HTF contractility was evaluated with a 3D collagen contraction assay. The mRNA and protein levels of α smooth muscle actin (α-SMA) and Snail and the phosphorylation levels of Smad2/3, p38 mitogen-activated protein kinase (p38MAPK), and extracellular signal-regulated kinase ½ (ERK1/2) were determined by quantitative reverse transcription polymerase chain reaction (RT-PCR), western blot, and immunofluorescence staining.

RESULTS

Nintedanib inhibited the proliferation and migration of HTFs in a dose-dependent manner. Furthermore, nintedanib prevented HTF myofibroblast differentiation via downregulation of mRNA and protein expression of α-SMA and Snail. A three-dimensional (3D) collagen gel contraction assay demonstrated that nintedanib effectively inhibits myofibroblast contraction induced by TGF-β1. Mechanistically, we revealed that nintedanib reduces the TGF-β1-induced phosphorylation of Smad2/3, p38MAPK, and ERK1/2, suggesting that nintedanib acts through both classic and nonclassic signaling pathways of TGF-β1 to prevent HTF activation.

CONCLUSIONS

Our study provides new evidence that nintedanib has potent antifibrotic effects in HTFs and suggests that it may be used as a potential therapeutic agent for subconjunctival fibrosis.

摘要

目的

本研究旨在探讨尼达尼布对人Tenon囊成纤维细胞(HTFs)向肌成纤维细胞转化的影响,并揭示其相关分子机制。

方法

将原代培养的HTFs单独用转化生长因子β1(TGF-β1)处理或与尼达尼布联合处理,分别通过细胞计数试剂盒-8(CCK8)和划痕试验检测细胞增殖和迁移。用三维胶原收缩试验评估HTF的收缩能力。通过定量逆转录聚合酶链反应(RT-PCR)、蛋白质印迹法和免疫荧光染色测定α平滑肌肌动蛋白(α-SMA)、Snail的mRNA和蛋白质水平以及Smad2/3、p38丝裂原活化蛋白激酶(p38MAPK)和细胞外信号调节激酶1/2(ERK1/2)的磷酸化水平。

结果

尼达尼布以剂量依赖性方式抑制HTFs的增殖和迁移。此外,尼达尼布通过下调α-SMA和Snail的mRNA和蛋白质表达来阻止HTF向肌成纤维细胞分化。三维(3D)胶原凝胶收缩试验表明,尼达尼布有效抑制TGF-β1诱导的肌成纤维细胞收缩。机制上,我们发现尼达尼布降低了TGF-β1诱导的Smad2/3、p38MAPK和ERK1/2的磷酸化,表明尼达尼布通过TGF-β1的经典和非经典信号通路发挥作用以阻止HTF活化。

结论

我们的研究提供了新的证据,表明尼达尼布在HTFs中具有强大的抗纤维化作用,并提示它可能作为结膜下纤维化的潜在治疗药物。

https://cdn.ncbi.nlm.nih.gov/pmc/blobs/8223/6300612/99817f8d7129/mv-v24-789-f1.jpg

文献AI研究员

20分钟写一篇综述,助力文献阅读效率提升50倍。

立即体验

用中文搜PubMed

大模型驱动的PubMed中文搜索引擎

马上搜索

文档翻译

学术文献翻译模型,支持多种主流文档格式。

立即体验