Suppr超能文献

跨物种杂交与北非椰枣树的起源。

Cross-species hybridization and the origin of North African date palms.

机构信息

Center for Genomics and Systems Biology, New York University Abu Dhabi Research Institute, New York University Abu Dhabi, Abu Dhabi, United Arab Emirates.

Center for Genomics and Systems Biology, New York University, New York, NY 10003.

出版信息

Proc Natl Acad Sci U S A. 2019 Jan 29;116(5):1651-1658. doi: 10.1073/pnas.1817453116. Epub 2019 Jan 14.

Abstract

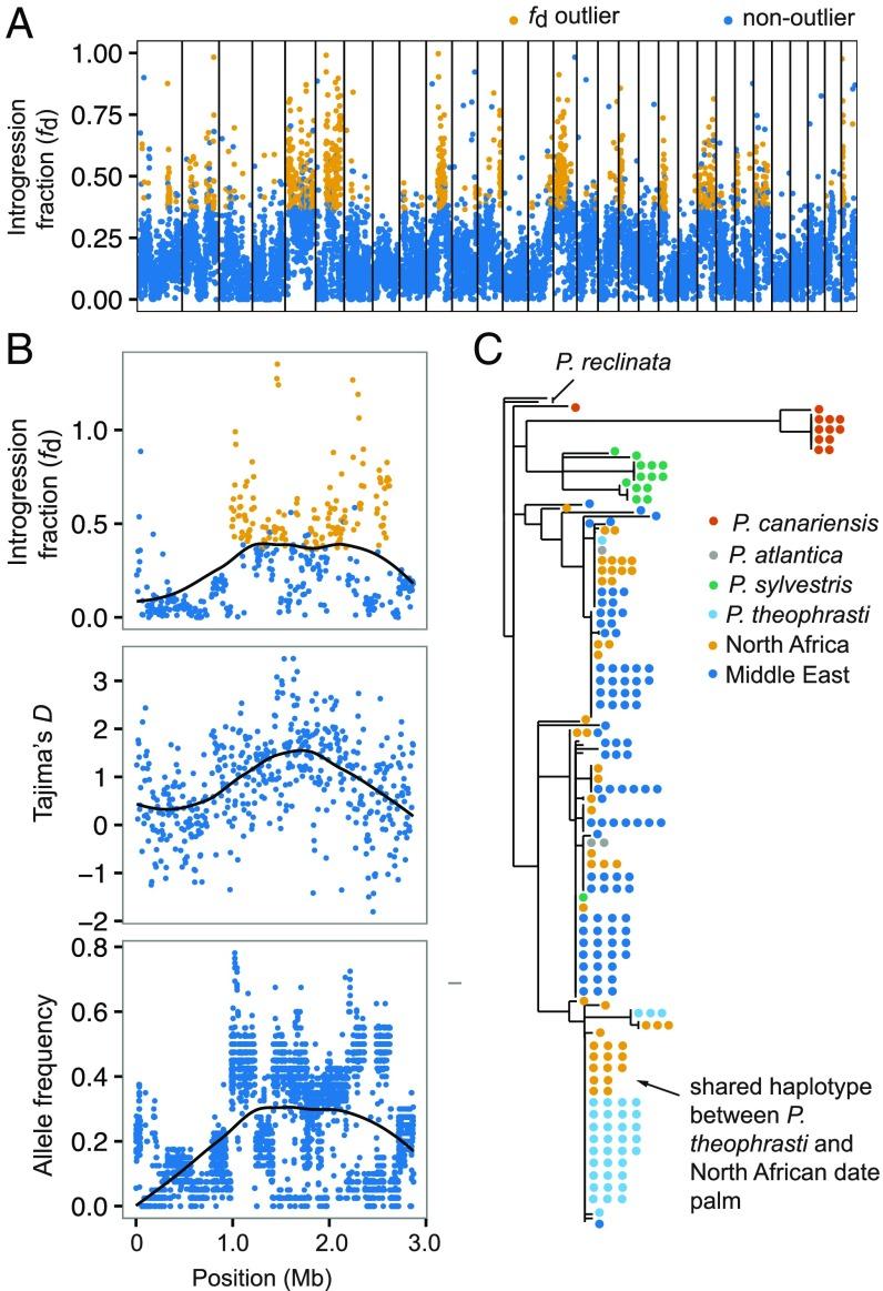
Date palm ( L.) is a major fruit crop of arid regions that were domesticated ∼7,000 y ago in the Near or Middle East. This species is cultivated widely in the Middle East and North Africa, and previous population genetic studies have shown genetic differentiation between these regions. We investigated the evolutionary history of and its wild relatives by resequencing the genomes of date palm varieties and five of its closest relatives. Our results indicate that the North African population has mixed ancestry with components from Middle Eastern and , a wild relative endemic to the Eastern Mediterranean. Introgressive hybridization is supported by tests of admixture, reduced subdivision between North African date palm and , sharing of haplotypes in introgressed regions, and a population model that incorporates gene flow between these populations. Analysis of ancestry proportions indicates that as much as 18% of the genome of North African varieties can be traced to and a large percentage of loci in this population are segregating for single-nucleotide polymorphisms (SNPs) that are fixed in and absent from date palm in the Middle East. We present a survey of remains in the archaeobotanical record which supports a late arrival of date palm to North Africa. Our results suggest that hybridization with was of central importance in the diversification history of the cultivated date palm.

摘要

枣椰树(L.)是干旱地区的主要水果作物,约在 7000 年前在近东或中东地区被驯化。该物种在中东和北非广泛种植,先前的种群遗传研究表明这些地区存在遗传分化。我们通过对枣椰品种及其五个近亲的基因组进行重测序,研究了枣椰及其野生近缘种的进化历史。研究结果表明,北非种群的祖先是由中东枣椰和一种生长在地中海东部的野生近缘种混合而成。杂种杂交的证据包括混合、北非枣椰和近缘种之间的划分减少、杂交区域内的单倍型共享以及纳入这些种群间基因流的种群模型。对祖先比例的分析表明,北非品种的基因组中有多达 18%可以追溯到和,而且该种群中的大部分位点都存在单核苷酸多态性(SNP)的分离,这些 SNP 在和中是固定的,而在中东的枣椰中则不存在。我们对考古植物遗存进行了调查,这支持了枣椰在北非的传入时间较晚的观点。研究结果表明,与近缘种的杂交在栽培枣椰的多样化历史中具有重要意义。

https://cdn.ncbi.nlm.nih.gov/pmc/blobs/f145/6358688/32ed9cf340e7/pnas.1817453116fig01.jpg

文献AI研究员

20分钟写一篇综述,助力文献阅读效率提升50倍。

立即体验

用中文搜PubMed

大模型驱动的PubMed中文搜索引擎

马上搜索

文档翻译

学术文献翻译模型,支持多种主流文档格式。

立即体验