Suppr超能文献

健康婴儿肠道内的细菌可预防食物过敏。

Healthy infants harbor intestinal bacteria that protect against food allergy.

机构信息

Department of Pathology and Committee on Immunology, The University of Chicago, Chicago, IL, USA.

Center for Research Informatics, The University of Chicago, Chicago, IL, USA.

出版信息

Nat Med. 2019 Mar;25(3):448-453. doi: 10.1038/s41591-018-0324-z. Epub 2019 Jan 14.

Abstract

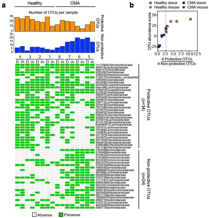
There has been a striking generational increase in life-threatening food allergies in Westernized societies. One hypothesis to explain this rising prevalence is that twenty-first century lifestyle practices, including misuse of antibiotics, dietary changes, and higher rates of Caesarean birth and formula feeding have altered intestinal bacterial communities; early-life alterations may be particularly detrimental. To better understand how commensal bacteria regulate food allergy in humans, we colonized germ-free mice with feces from healthy or cow's milk allergic (CMA) infants. We found that germ-free mice colonized with bacteria from healthy, but not CMA, infants were protected against anaphylactic responses to a cow's milk allergen. Differences in bacterial composition separated the healthy and CMA populations in both the human donors and the colonized mice. Healthy and CMA colonized mice also exhibited unique transcriptome signatures in the ileal epithelium. Correlation of ileal bacteria with genes upregulated in the ileum of healthy or CMA colonized mice identified a clostridial species, Anaerostipes caccae, that protected against an allergic response to food. Our findings demonstrate that intestinal bacteria are critical for regulating allergic responses to dietary antigens and suggest that interventions that modulate bacterial communities may be therapeutically relevant for food allergy.

摘要

在西化社会中,危及生命的食物过敏在代际间显著增加。一种解释这种流行趋势上升的假设是,二十一世纪的生活方式实践,包括抗生素的滥用、饮食的改变以及剖宫产和配方奶喂养的更高比例,改变了肠道细菌群落;生命早期的改变可能特别有害。为了更好地理解共生细菌如何调节人类的食物过敏,我们用来自健康婴儿或牛奶过敏(CMA)婴儿的粪便使无菌小鼠定植。我们发现,用来自健康婴儿而不是 CMA 婴儿的细菌定植的无菌小鼠对牛奶过敏原的过敏反应具有保护作用。细菌组成的差异将人类供体和定植的小鼠中的健康和 CMA 人群分开。健康和 CMA 定植的小鼠在回肠上皮中也表现出独特的转录组特征。回肠细菌与健康或 CMA 定植小鼠回肠中上调基因的相关性确定了一种梭菌物种,即 Anaerostipes caccae,它可以防止对食物的过敏反应。我们的研究结果表明,肠道细菌对调节对饮食抗原的过敏反应至关重要,并表明调节细菌群落的干预措施可能与食物过敏的治疗相关。

https://cdn.ncbi.nlm.nih.gov/pmc/blobs/eefc/6408964/664c15eead79/nihms-1515997-f0006.jpg

文献AI研究员

20分钟写一篇综述,助力文献阅读效率提升50倍。

立即体验

用中文搜PubMed

大模型驱动的PubMed中文搜索引擎

马上搜索

文档翻译

学术文献翻译模型,支持多种主流文档格式。

立即体验