Suppr超能文献

抑制坏死性凋亡通过CREB-BDNF途径挽救蛛网膜下腔出血诱导的海马突触损伤。

Inhibition of Necroptosis Rescues SAH-Induced Synaptic Impairments in Hippocampus via CREB-BDNF Pathway.

作者信息

Yang Chunlei, Li Tong, Xue Hao, Wang Lingxiao, Deng Lin, Xie Yunkai, Bai Xuemei, Xin Danqing, Yuan Hongtao, Qiu Jie, Wang Zhen, Li Gang

机构信息

Department of Neurosurgery, Qilu Hospital of Shandong University and Institute of Brain and Brain-Inspired Science, Shandong University, Jinan, China.

Shandong Key Laboratory of Brain Function Remodeling, Jinan, China.

出版信息

Front Neurosci. 2019 Jan 7;12:990. doi: 10.3389/fnins.2018.00990. eCollection 2018.

Abstract

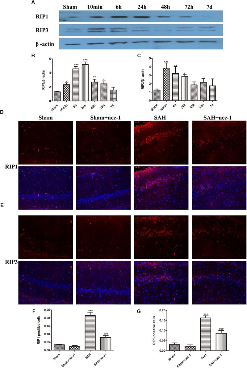
Subarachnoid hemorrhage (SAH) is a devastating form of stroke that leads to incurable outcomes. Increasing evidence has proved that early brain injury (EBI) contributes mostly to unfavorable outcomes after SAH. A previously unknown mechanism of regulated cell death known as necroptosis has recently been reported. Necrostatin-1 (nec-1), a specific and potent inhibitor of necroptosis, can attenuate brain impairments after SAH. However, the effect of nec-1 on the hippocampus and its neuroprotective impact on synapses after SAH is not well understood. Our present study was designed to investigate the potential effects of nec-1 administration on synapses and its relevant signal pathway in EBI after SAH. Nec-1 was administrated in a rat model via intracerebroventricular injection after SAH. Neurobehavior scores and brain edema were detected at 24 h after SAH occurred. The expression of the receptor-interacting proteins 1 and 3 (RIP1and3) was examined as a marker of necroptosis. We used hematoxylin and eosin staining, Nissl staining, silver staining and terminal deoxynucleotidyl transferase dUTP nick end labeling (TUNEL) to observe the morphological changes in hippocampus. The protective effect of nec-1 on synapses was evaluated using western blotting and electron microscopy and Western blotting was used to detect the cAMP responsive element binding (CREB) protein and brain-derived neurotrophic factor (BDNF), and we used transmission electron microscopy and TUNEL to detect the protective effects of nec-1 when a specific inhibitor of CREB, known as 666-15, was used. Our results showed that in the SAH group, RIP1, and RIP3 significantly increased in the hippocampus. Additionally, injection of nec-1 alleviated brain edema and improved neurobehavior scores, compared with those in the SAH group. The damage to neurons was attenuated, and synaptic structure also improved in the Sham+nec-1 group. Furthermore, nec-1 treatment significantly enhanced the levels of phospho-CREB and BDNF compared with those in the SAH group. The protective effect of nec-1 could hindered by 666-15. Thus, nec-1 mitigated SAH-induced synaptic impairments in the hippocampus through the inhibition of necroptosis in connection with the CREB-BDNF pathway. This study may provide a new strategy for SAH patients in clinical practice.

摘要

蛛网膜下腔出血(SAH)是一种毁灭性的中风形式,会导致无法治愈的后果。越来越多的证据表明,早期脑损伤(EBI)是SAH后不良预后的主要原因。最近报道了一种以前未知的调节性细胞死亡机制,称为坏死性凋亡。坏死性凋亡特异性强效抑制剂Necrostatin-1(nec-1)可减轻SAH后的脑损伤。然而,nec-1对SAH后海马体的影响及其对突触的神经保护作用尚不清楚。我们目前的研究旨在探讨SAH后EBI中给予nec-1对突触及其相关信号通路的潜在影响。SAH后通过脑室内注射在大鼠模型中给予nec-1。SAH发生后24小时检测神经行为评分和脑水肿情况。检测受体相互作用蛋白1和3(RIP1和RIP3)的表达作为坏死性凋亡的标志物。我们使用苏木精-伊红染色、尼氏染色、银染色和末端脱氧核苷酸转移酶dUTP缺口末端标记法(TUNEL)观察海马体的形态变化。使用蛋白质免疫印迹法和电子显微镜评估nec-1对突触的保护作用,蛋白质免疫印迹法检测环磷腺苷反应元件结合蛋白(CREB)和脑源性神经营养因子(BDNF),当使用CREB特异性抑制剂666-15时,我们使用透射电子显微镜和TUNEL检测nec-1的保护作用。我们的结果表明,在SAH组中,海马体中RIP1和RIP3显著增加。此外,与SAH组相比,注射nec-1可减轻脑水肿并改善神经行为评分。在假手术+nec-1组中,神经元损伤减轻,突触结构也得到改善。此外,与SAH组相比,nec-1治疗显著提高了磷酸化CREB和BDNF的水平。666-15可阻碍nec-1的保护作用。因此,nec-1通过抑制与CREB-BDNF通路相关的坏死性凋亡减轻SAH诱导的海马体突触损伤。本研究可能为SAH患者的临床治疗提供新策略。

https://cdn.ncbi.nlm.nih.gov/pmc/blobs/412e/6330293/b4e0cf14d7a7/fnins-12-00990-g001.jpg

文献AI研究员

20分钟写一篇综述,助力文献阅读效率提升50倍。

立即体验

用中文搜PubMed

大模型驱动的PubMed中文搜索引擎

马上搜索

文档翻译

学术文献翻译模型,支持多种主流文档格式。

立即体验