Suppr超能文献

病毒特异性记忆 T 细胞浸润肿瘤组织,并可被重新用于肿瘤免疫治疗。

Virus-specific memory T cells populate tumors and can be repurposed for tumor immunotherapy.

机构信息

Department of Microbiology and Immunology, Center for Immunology, University of Minnesota, Minneapolis, MN, 55455, USA.

Department of Laboratory Medicine and Pathology, Center for Immunology, University of Minnesota, Minneapolis, MN, 55455, USA.

出版信息

Nat Commun. 2019 Feb 4;10(1):567. doi: 10.1038/s41467-019-08534-1.

Abstract

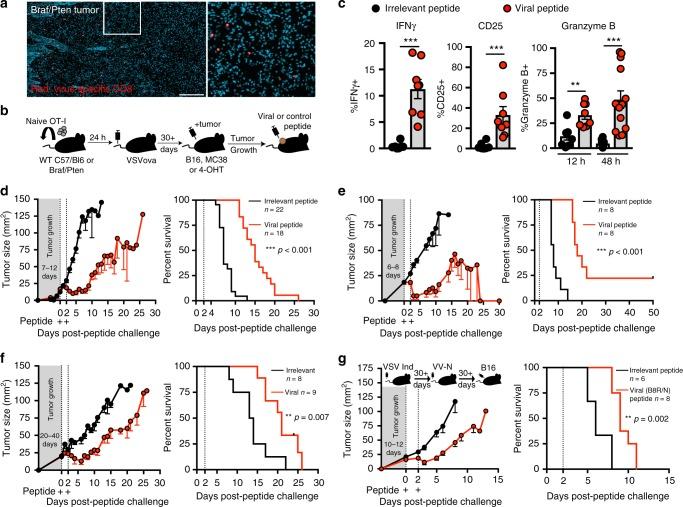
The immunosuppressive tumor microenvironment limits the success of current immunotherapies. The host retains memory T cells specific for previous infections throughout the entire body that are capable of executing potent and immediate immunostimulatory functions. Here we show that virus-specific memory T cells extend their surveillance to mouse and human tumors. Reactivating these antiviral T cells can arrest growth of checkpoint blockade-resistant and poorly immunogenic tumors in mice after injecting adjuvant-free non-replicating viral peptides into tumors. Peptide mimics a viral reinfection event to memory CD8+ T cells, triggering antigen presentation and cytotoxic pathways within the tumor, activating dendritic cells and natural killer cells, and recruiting the adaptive immune system. Viral peptide treatment of ex vivo human tumors recapitulates immune activation gene expression profiles observed in mice. Lastly, peptide therapy renders resistant mouse tumors susceptible to PD-L1 blockade. Thus, re-stimulating known antiviral immunity may provide a unique therapeutic approach for cancer immunotherapy.

摘要

免疫抑制性肿瘤微环境限制了当前免疫疗法的成功。宿主在全身范围内保留了针对先前感染的记忆 T 细胞,这些细胞能够执行强大而即时的免疫刺激功能。在这里,我们表明病毒特异性记忆 T 细胞将其监测扩展到了小鼠和人类的肿瘤。在向肿瘤中注射无佐剂的非复制性病毒肽后,重新激活这些抗病毒 T 细胞可以阻止检查点阻断耐药和免疫原性差的肿瘤的生长。肽模拟病毒再感染事件,触发肿瘤内的抗原呈递和细胞毒性途径,激活树突状细胞和自然杀伤细胞,并募集适应性免疫系统。外源性人肿瘤的肽治疗再现了在小鼠中观察到的免疫激活基因表达谱。最后,肽治疗使耐药的小鼠肿瘤对 PD-L1 阻断敏感。因此,重新刺激已知的抗病毒免疫可能为癌症免疫治疗提供一种独特的治疗方法。

https://cdn.ncbi.nlm.nih.gov/pmc/blobs/9d9e/6362136/ddacaf80c040/41467_2019_8534_Fig1_HTML.jpg

文献AI研究员

20分钟写一篇综述,助力文献阅读效率提升50倍。

立即体验

用中文搜PubMed

大模型驱动的PubMed中文搜索引擎

马上搜索

文档翻译

学术文献翻译模型,支持多种主流文档格式。

立即体验