Suppr超能文献

长链非编码RNA作为一种潜在的生物标志物促进胃癌的增殖和转移。

Long Non-coding RNA as a Potential Biomarker Promotes the Proliferation and Metastasis of Gastric Cancer.

作者信息

Liu Haiming, Wu Nan, Zhang Zhe, Zhong XiaoDan, Zhang Hao, Guo Hao, Nie Yongzhan, Liu Yuanning

机构信息

College of Computer Science and Technology, Jilin University, Changchun, China.

State Key Laboratory of Cancer Biology, National Clinical Research Center for Digestive Diseases, Xijing Hospital of Digestive Diseases, Fourth Military Medical University, Xi'an, China.

出版信息

Front Genet. 2019 Jan 22;10:5. doi: 10.3389/fgene.2019.00005. eCollection 2019.

Abstract

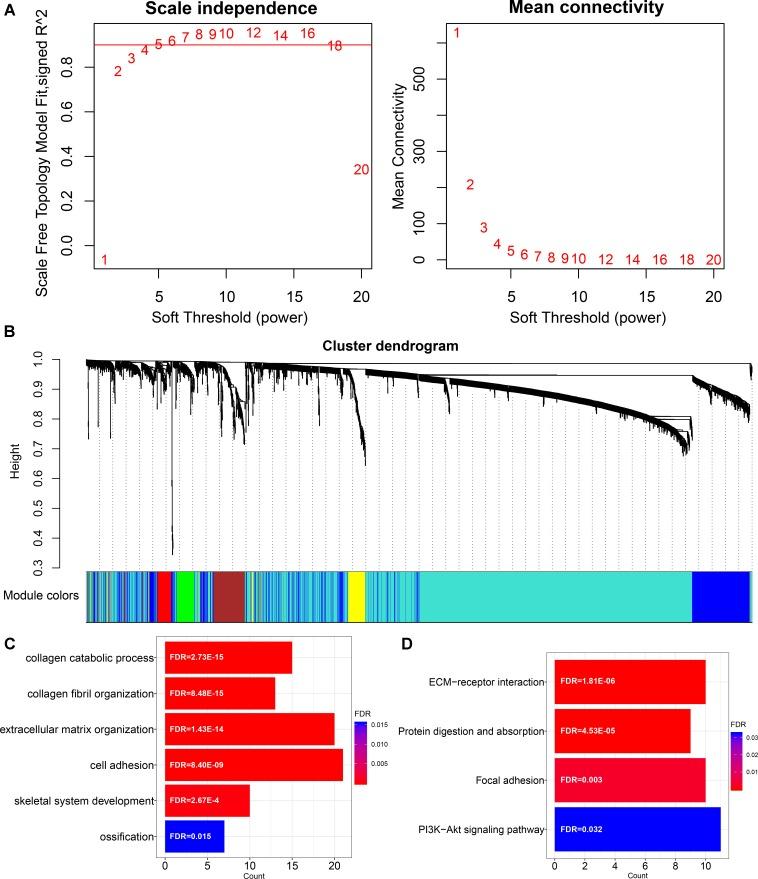
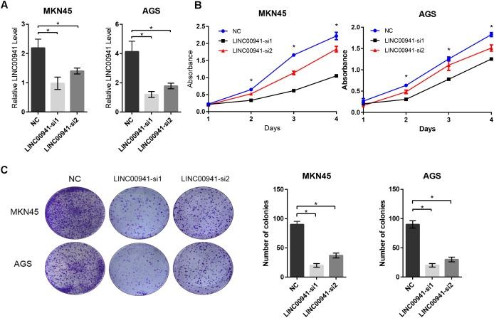
Gastric cancer (GC) is a considerable global health burden. Accumulating evidence suggests that long non-coding RNAs (lncRNAs) are aberrantly expressed in many cancers and play important roles in GC. However, only a few lncRNAs have been functionally characterized. In this study, we identified that long intergenic non-protein coding RNA 941 () is a potential biomarker for diagnosis and prognosis from the cancer genome atlas (TCGA), and we found that the expression of is associated with tumor depth and distant metastasis in GC. Furthermore, functional enrichment analysis of co-expression network demonstrated that might be an essential regulator of tumor metastasis and cancer cell proliferation. To validate our findings, we utilized the loss-of-function analysis to reveal the biological function of in GC cells. Loss-of-function analysis revealed that silence of inhibits GC cells proliferation, migration, and invasion and modulates tumor growth . Our findings confirmed that plays an important oncogenic function in GC and may serve as a potential biomarker for diagnosis and prognosis of GC.

摘要

胃癌(GC)是一个相当大的全球健康负担。越来越多的证据表明,长链非编码RNA(lncRNAs)在许多癌症中异常表达,并在胃癌中发挥重要作用。然而,只有少数lncRNAs具有功能特征。在本研究中,我们从癌症基因组图谱(TCGA)中鉴定出长链基因间非编码RNA 941()是一种潜在的诊断和预后生物标志物,并且我们发现的表达与胃癌的肿瘤深度和远处转移相关。此外,共表达网络的功能富集分析表明,可能是肿瘤转移和癌细胞增殖的重要调节因子。为了验证我们的发现,我们利用功能丧失分析来揭示在胃癌细胞中的生物学功能。功能丧失分析表明,沉默可抑制胃癌细胞的增殖、迁移和侵袭,并调节肿瘤生长。我们的研究结果证实,在胃癌中发挥重要的致癌功能,并可能作为胃癌诊断和预后的潜在生物标志物。

https://cdn.ncbi.nlm.nih.gov/pmc/blobs/4cc5/6349697/858945b3caec/fgene-10-00005-g001.jpg

文献AI研究员

20分钟写一篇综述,助力文献阅读效率提升50倍。

立即体验

用中文搜PubMed

大模型驱动的PubMed中文搜索引擎

马上搜索

文档翻译

学术文献翻译模型,支持多种主流文档格式。

立即体验