Suppr超能文献

人脱落乳牙干细胞诱导的肝样细胞在暴发性肝豆状核变性中的治疗潜力。

Therapeutic potential of hepatocyte-like-cells converted from stem cells from human exfoliated deciduous teeth in fulminant Wilson's disease.

机构信息

Department of Pediatrics, Kyushu University Graduate School of Medical Sciences, Fukuoka, 812-8582, Japan.

Department of Pediatric Dentistry, Kyushu University Graduate School of Dental Science, Fukuoka, 812-8582, Japan.

出版信息

Sci Rep. 2019 Feb 7;9(1):1535. doi: 10.1038/s41598-018-38275-y.

Abstract

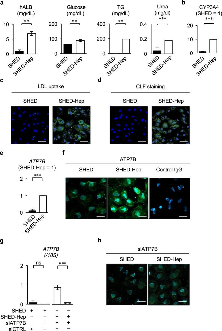
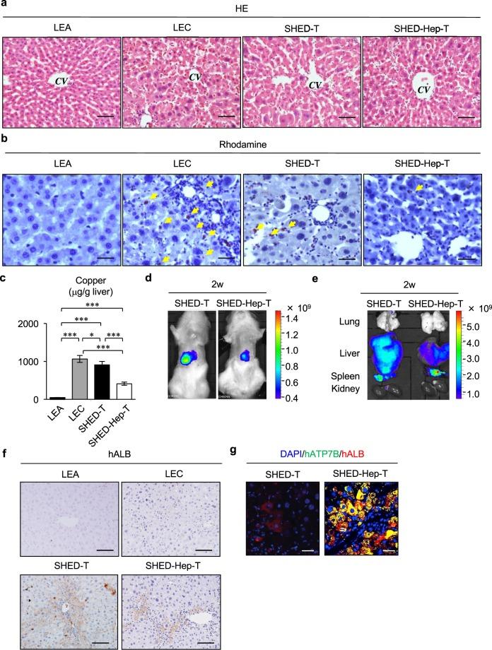
Wilson's disease (WD) is an inherited metabolic disease arising from ATPase copper transporting beta gene (ATP7B) mutation. Orthotoropic liver transplantation is the only radical treatment of fulminant WD, although appropriate donors are lacking at the onset of emergency. Given the hepatogenic capacity and tissue-integration/reconstruction ability in the liver of stem cells from human exfoliated deciduous teeth (SHED), SHED have been proposed as a source for curing liver diseases. We hypothesized the therapeutic potential of SHED and SHED-converted hepatocyte-like- cells (SHED-Heps) for fulminant WD. SHED and SHED-Heps were transplanted into WD model Atp7b-mutated Long-Evans Cinnamon (LEC) rats received copper overloading to induce a lethal fulminant liver failure. Due to the superior copper tolerance via ATP7B, SHED-Hep transplantation gave more prolonged life-span of fulminant LEC rats than SHED transplantation. The integrated ATP7B-expressing SHED-Heps showed more therapeutic effects on to restoring the hepatic dysfunction and tissue damages in the recipient liver than the integrated naïve SHED without ATP7B expression. Moreover, SHED-Heps could reduce copper-induced oxidative stress via ATP7B- independent stanniocalcin 1 secretion in the fulminant LEC rats, suggesting a possible role for paracrine effect of the integrated SHED-Heps. Taken together, SHED-Heps offer a potential of functional restoring, bridging, and preventive approaches for treating fulminant WD.

摘要

威尔逊病(WD)是一种遗传性代谢疾病,由 ATP 酶铜转运β基因(ATP7B)突变引起。原位肝移植是暴发性 WD 的唯一根治方法,尽管在紧急情况下缺乏合适的供体。鉴于人脱落乳牙(SHED)干细胞具有肝生成能力和组织整合/重建能力,因此提出 SHED 可作为治疗肝脏疾病的来源。我们假设 SHED 和 SHED 转化的肝细胞样细胞(SHED-Heps)对暴发性 WD 的治疗潜力。将 SHED 和 SHED-Heps 移植到 WD 模型 Atp7b 突变的长耳肉桂(LEC)大鼠中,使其接受铜超负荷以诱导致命的暴发性肝衰竭。由于 ATP7B 的优越铜耐受性,SHED-Hep 移植使暴发性 LEC 大鼠的寿命比 SHED 移植更长。整合表达 ATP7B 的 SHED-Heps 在恢复受体肝的肝功能和组织损伤方面比没有 ATP7B 表达的整合原始 SHED 具有更显著的治疗效果。此外,SHED-Heps 可以通过非依赖于 ATP7B 的 Stanniocalcin 1 分泌来减轻铜诱导的氧化应激,表明整合的 SHED-Heps 可能具有旁分泌作用。综上所述,SHED-Heps 为暴发性 WD 的治疗提供了功能恢复、桥接和预防的潜力。

https://cdn.ncbi.nlm.nih.gov/pmc/blobs/267c/6367569/a926d5612602/41598_2018_38275_Fig1_HTML.jpg

文献AI研究员

20分钟写一篇综述,助力文献阅读效率提升50倍。

立即体验

用中文搜PubMed

大模型驱动的PubMed中文搜索引擎

马上搜索

文档翻译

学术文献翻译模型,支持多种主流文档格式。

立即体验