Suppr超能文献

TNF-α/STAT3 通路通过表观遗传调控 DRG 中的 Nav1.6 表达,导致 L5-VRT 诱导的神经性疼痛。

TNF-α/STAT3 pathway epigenetically upregulates Nav1.6 expression in DRG and contributes to neuropathic pain induced by L5-VRT.

机构信息

Neuroscience Program, Zhongshan School of Medicine, the Fifth Affiliated Hospital of Sun Yat-sen University, Sun Yat-sen University, Guangzhou, 510080, China.

Guangdong Provincial Key Laboratory of Malignant Tumor Epigenetics and Gene Regulation, Department of Rehabilitation Medicine, Sun Yat-sen Memorial Hospital, Sun Yat-sen University, 107 Yan Jiang West Road, Guangzhou, 510120, Guangdong, China.

出版信息

J Neuroinflammation. 2019 Feb 8;16(1):29. doi: 10.1186/s12974-019-1421-8.

Abstract

BACKGROUND

Studies showed that upregulation of Nav1.6 increased the neuronal excitability and participated in neuropathic pain in the dorsal root ganglion (DRG). However, the molecular mechanisms underlying Nav1.6 upregulation were not reported yet.

METHODS

The paw withdrawal threshold was measured in the rodents following lumbar 5 ventral root transection (L5-VRT). Then qPCR, western blotting, immunoprecipitation, immunohistochemistry, and chromatin immunoprecipitation assays were performed to explore the molecular mechanisms in vivo and in vitro.

RESULTS

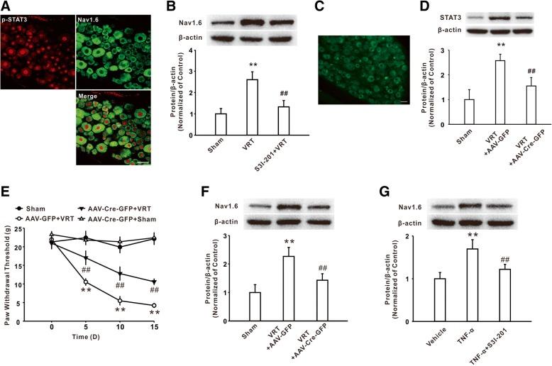
We found that the levels of Nav1.6 and phosphorylated STAT3 were significantly increased in DRG neurons following L5-VRT, and TNF-α incubation also upregulated the Nav1.6 expression in cultured DRG neurons. Furthermore, immunoprecipitation and chromatin immunoprecipitation assays demonstrated that L5-VRT increased the binding of STAT3 to the Scn8a (encoding Nav1.6) promoter and the interaction between STAT3 and p300, which contributed to the enhanced transcription of Scn8a by increasing histone H4 acetylation in Scn8a promoter in DRG. Importantly, intraperitoneal injection of the TNF-α inhibitor thalidomide reduced the phosphorylation of STAT3 and decreased the recruitment of STAT3 and histone H4 hyperacetylation in the Scn8a promoter, thus subsequently attenuating Nav1.6 upregulation in DRG neurons and mechanical allodynia induced by L5-VRT.

CONCLUSION

These results suggested a new mechanism for Nav1.6 upregulation involving TNF-α/STAT3 pathway activation and subsequent STAT3-mediated histone H4 hyperacetylation in the Scn8a promoter region in DRG, which contributed to L5-VRT-induced neuropathic pain.

摘要

背景

研究表明,Nav1.6 的上调增加了神经元的兴奋性,并参与了背根神经节(DRG)中的神经性疼痛。然而,Nav1.6 上调的分子机制尚未报道。

方法

在腰椎 5 神经根切断(L5-VRT)后,通过测量啮齿动物的足底退缩阈值来检测。然后进行 qPCR、western blot、免疫沉淀、免疫组织化学和染色质免疫沉淀检测,以在体内和体外探索分子机制。

结果

我们发现,L5-VRT 后 DRG 神经元中 Nav1.6 和磷酸化 STAT3 的水平显著升高,TNF-α孵育也上调了培养的 DRG 神经元中 Nav1.6 的表达。此外,免疫沉淀和染色质免疫沉淀检测表明,L5-VRT 增加了 STAT3 与 Scn8a(编码 Nav1.6)启动子的结合,以及 STAT3 与 p300 的相互作用,这有助于通过增加 Scn8a 启动子中组蛋白 H4 的乙酰化来增强 Scn8a 的转录。重要的是,腹腔注射 TNF-α抑制剂沙利度胺可减少 STAT3 的磷酸化,并减少 STAT3 和组蛋白 H4 超乙酰化在 Scn8a 启动子上的募集,从而随后减轻 L5-VRT 诱导的 DRG 神经元 Nav1.6 上调和机械性痛觉过敏。

结论

这些结果表明,Nav1.6 上调的一种新机制涉及 TNF-α/STAT3 途径的激活,以及随后 STAT3 介导的 Scn8a 启动子区域的组蛋白 H4 超乙酰化,这有助于 L5-VRT 诱导的神经性疼痛。

https://cdn.ncbi.nlm.nih.gov/pmc/blobs/bf1f/6368780/92df37d36aa8/12974_2019_1421_Fig1_HTML.jpg

文献AI研究员

20分钟写一篇综述,助力文献阅读效率提升50倍。

立即体验

用中文搜PubMed

大模型驱动的PubMed中文搜索引擎

马上搜索

文档翻译

学术文献翻译模型,支持多种主流文档格式。

立即体验