Suppr超能文献

人类癌症中的 B 细胞免疫全景及相关免疫逃逸

Landscape of B cell immunity and related immune evasion in human cancers.

机构信息

Department of Data Sciences, Dana-Farber Cancer Institute and Harvard T.H. Chan School of Public Health, Boston, MA, USA.

Center for Computational Biology, Beijing Institute of Basic Medical Sciences, Beijing, China.

出版信息

Nat Genet. 2019 Mar;51(3):560-567. doi: 10.1038/s41588-018-0339-x. Epub 2019 Feb 11.

Abstract

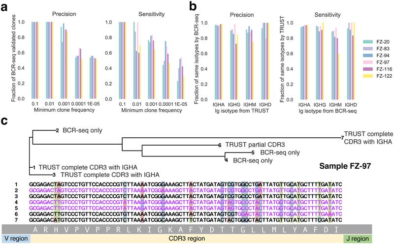
Tumor-infiltrating B cells are an important component in the microenvironment but have unclear anti-tumor effects. We enhanced our previous computational algorithm TRUST to extract the B cell immunoglobulin hypervariable regions from bulk tumor RNA-sequencing data. TRUST assembled more than 30 million complementarity-determining region 3 sequences of the B cell heavy chain (IgH) from The Cancer Genome Atlas. Widespread B cell clonal expansions and immunoglobulin subclass switch events were observed in diverse human cancers. Prevalent somatic copy number alterations in the MICA and MICB genes related to antibody-dependent cell-mediated cytotoxicity were identified in tumors with elevated B cell activity. The IgG3-1 subclass switch interacts with B cell-receptor affinity maturation and defects in the antibody-dependent cell-mediated cytotoxicity pathway. Comprehensive pancancer analyses of tumor-infiltrating B cell-receptor repertoires identified novel tumor immune evasion mechanisms through genetic alterations. The IgH sequences identified here are potentially useful resources for future development of immunotherapies.

摘要

肿瘤浸润 B 细胞是微环境中的一个重要组成部分,但它们的抗肿瘤作用尚不清楚。我们改进了之前的计算算法 TRUST,以从批量肿瘤 RNA 测序数据中提取 B 细胞免疫球蛋白高变区。TRUST 从癌症基因组图谱中组装了超过 3000 万个 B 细胞重链(IgH)的互补决定区 3 序列。在各种人类癌症中观察到广泛的 B 细胞克隆扩增和免疫球蛋白亚类转换事件。在 B 细胞活性升高的肿瘤中,与抗体依赖性细胞介导的细胞毒性相关的 MICA 和 MICB 基因中普遍存在体细胞拷贝数改变。与 B 细胞受体亲和力成熟相关的 IgG3-1 亚类转换与抗体依赖性细胞介导的细胞毒性途径缺陷相互作用。对肿瘤浸润 B 细胞受体库的全面泛癌分析通过遗传改变确定了新的肿瘤免疫逃逸机制。这里鉴定的 IgH 序列可能是未来免疫疗法发展的有用资源。

https://cdn.ncbi.nlm.nih.gov/pmc/blobs/00f8/6773274/74e8281f42fe/nihms-1516974-f0001.jpg

文献AI研究员

20分钟写一篇综述,助力文献阅读效率提升50倍。

立即体验

用中文搜PubMed

大模型驱动的PubMed中文搜索引擎

马上搜索

文档翻译

学术文献翻译模型,支持多种主流文档格式。

立即体验