Suppr超能文献

自体肿瘤浸润淋巴细胞和低剂量白细胞介素-2过继细胞疗法治疗转移性黑色素瘤的 II 期临床试验。

Phase II clinical trial of adoptive cell therapy for patients with metastatic melanoma with autologous tumor-infiltrating lymphocytes and low-dose interleukin-2.

机构信息

Tumor Immunotherapy Program, Princess Margaret Cancer Centre, Toronto, Canada.

Department of Medical Oncology and Hematology, Princess Margaret Cancer Centre, Toronto, Canada.

出版信息

Cancer Immunol Immunother. 2019 May;68(5):773-785. doi: 10.1007/s00262-019-02307-x. Epub 2019 Feb 11.

Abstract

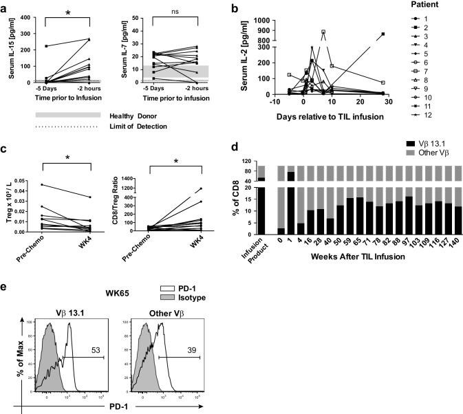
Adoptive cell therapy using autologous tumor-infiltrating lymphocytes (TIL) has shown significant clinical benefit, but is limited by toxicities due to a requirement for post-infusion interleukin-2 (IL-2), for which high dose is standard. To assess a modified TIL protocol using lower dose IL-2, we performed a single institution phase II protocol in unresectable, metastatic melanoma. The primary endpoint was response rate. Secondary endpoints were safety and assessment of immune correlates following TIL infusion. Twelve metastatic melanoma patients were treated with non-myeloablative lymphodepleting chemotherapy, TIL, and low-dose subcutaneous IL-2 (125,000 IU/kg/day, maximum 9-10 doses over 2 weeks). All but one patient had previously progressed after treatment with immune checkpoint inhibitors. No unexpected adverse events were observed, and patients received an average of 6.8 doses of IL-2. By RECIST v1.1, two patients experienced a partial response, one patient had an unconfirmed partial response, and six had stable disease. Biomarker assessment confirmed an increase in IL-15 levels following lymphodepleting chemotherapy as expected and a lack of peripheral regulatory T-cell expansion following protocol treatment. Interrogation of the TIL infusion product and monitoring of the peripheral blood following infusion suggested engraftment of TIL. In one responding patient, a population of T cells expressing a T-cell receptor Vβ chain that was dominant in the infusion product was present at a high percentage in peripheral blood more than 2 years after TIL infusion. This study shows that this protocol of low-dose IL-2 following adoptive cell transfer of TIL is feasible and clinically active. (ClinicalTrials.gov identifier NCT01883323.).

摘要

采用自体肿瘤浸润淋巴细胞(TIL)的过继细胞疗法已显示出显著的临床益处,但由于输注后需要白细胞介素-2(IL-2)而受到限制,而标准剂量较高。为了评估使用低剂量 IL-2 的改良 TIL 方案,我们在不可切除的转移性黑色素瘤患者中进行了一项单机构 II 期方案。主要终点是反应率。次要终点是 TIL 输注后的安全性和免疫相关性评估。12 名转移性黑色素瘤患者接受了非清髓性淋巴细胞耗竭化疗、TIL 和低剂量皮下 IL-2(125,000 IU/kg/天,最多 2 周内使用 9-10 剂)治疗。除一名患者外,所有患者在接受免疫检查点抑制剂治疗后均进展。未观察到意外的不良事件,患者平均接受 6.8 剂 IL-2。根据 RECIST v1.1,两名患者出现部分缓解,一名患者出现未经确认的部分缓解,六名患者病情稳定。生物标志物评估证实,如预期的那样,在淋巴细胞耗竭化疗后 IL-15 水平增加,并且在方案治疗后外周调节性 T 细胞没有扩张。对 TIL 输注产品的分析和输注后外周血的监测表明 TIL 定植。在一名应答患者中,在 TIL 输注后超过 2 年,外周血中存在一种表达在输注产品中占主导地位的 T 细胞受体 Vβ 链的 T 细胞群体,其百分比很高。这项研究表明,在 TIL 过继细胞转移后使用低剂量 IL-2 的这种方案是可行且具有临床活性的。(临床试验.gov 标识符 NCT01883323.)。

https://cdn.ncbi.nlm.nih.gov/pmc/blobs/0394/11028227/15dd4c02f19c/262_2019_2307_Fig1_HTML.jpg

文献AI研究员

20分钟写一篇综述,助力文献阅读效率提升50倍。

立即体验

用中文搜PubMed

大模型驱动的PubMed中文搜索引擎

马上搜索

文档翻译

学术文献翻译模型,支持多种主流文档格式。

立即体验