Suppr超能文献

一个端粒外区域影响酿酒酵母中端粒酶阴性的复制性衰老。

A subtelomeric region affects telomerase-negative replicative senescence in Saccharomyces cerevisiae.

机构信息

Sorbonne Université, PSL, CNRS, UMR8226, Institut de Biologie Physico-Chimique, Laboratoire de Biologie Moléculaire et Cellulaire des Eucaryotes, F-75005, Paris, France.

Institut de Génétique Humaine, CNRS, Université Montpellier, Montpellier, France.

出版信息

Sci Rep. 2019 Feb 12;9(1):1845. doi: 10.1038/s41598-018-38000-9.

Abstract

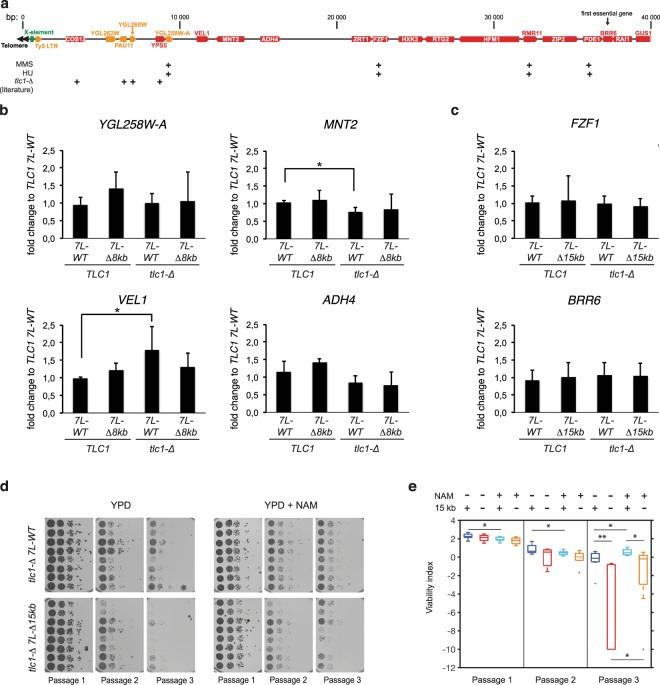
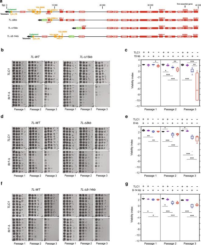
In eukaryotes, telomeres determine cell proliferation potential by triggering replicative senescence in the absence of telomerase. In Saccharomyces cerevisiae, senescence is mainly dictated by the first telomere that reaches a critically short length, activating a DNA-damage-like response. How the corresponding signaling is modulated by the telomeric structure and context is largely unknown. Here we investigated how subtelomeric elements of the shortest telomere in a telomerase-negative cell influence the onset of senescence. We found that a 15 kb truncation of the 7L subtelomere widely used in studies of telomere biology affects cell growth when combined with telomerase inactivation. This effect is likely not explained by (i) elimination of sequence homology at chromosome ends that would compromise homology-directed DNA repair mechanisms; (ii) elimination of the conserved subtelomeric X-element; (iii) elimination of a gene that would become essential in the absence of telomerase; and (iv) heterochromatinization of inner genes, causing the silencing of an essential gene in replicative senescent cells. This works contributes to better delineate subtelomere functions and their impact on telomere biology.

摘要

在真核生物中,端粒通过在没有端粒酶的情况下触发复制性衰老来决定细胞增殖潜力。在酿酒酵母中,衰老主要由第一个达到临界短长度的端粒决定,从而激活类似 DNA 损伤的反应。端粒结构和环境如何调节相应的信号通路在很大程度上尚不清楚。在这里,我们研究了端粒酶阴性细胞中最短端粒的亚端粒元件如何影响衰老的发生。我们发现,在与端粒酶失活相结合时,对广泛用于端粒生物学研究的 7L 亚端粒进行 15kb 的截断会影响细胞生长。这种效应不太可能是通过以下原因解释的:(i) 消除染色体末端的序列同源性,从而破坏同源定向 DNA 修复机制;(ii) 消除保守的亚端粒 X 元件;(iii) 消除在没有端粒酶的情况下会变得必需的基因;以及 (iv) 内部基因的异染色质化,导致复制性衰老细胞中必需基因的沉默。这项工作有助于更好地描绘亚端粒的功能及其对端粒生物学的影响。

https://cdn.ncbi.nlm.nih.gov/pmc/blobs/782e/6372760/06258e2bd816/41598_2018_38000_Fig1_HTML.jpg

文献AI研究员

20分钟写一篇综述,助力文献阅读效率提升50倍。

立即体验

用中文搜PubMed

大模型驱动的PubMed中文搜索引擎

马上搜索

文档翻译

学术文献翻译模型,支持多种主流文档格式。

立即体验