Suppr超能文献

流感疫苗的免疫原性:二次接种对体液和细胞免疫的差异影响的证据。

Immunogenicity of Influenza Vaccines: Evidence for Differential Effect of Secondary Vaccination on Humoral and Cellular Immunity.

机构信息

Centre for Infectious Disease Control, National Institute for Public Health and the Environment, Bilthoven, Netherlands.

Department of Medical Microbiology, University Medical Center Utrecht, Utrecht, Netherlands.

出版信息

Front Immunol. 2019 Jan 29;9:3103. doi: 10.3389/fimmu.2018.03103. eCollection 2018.

Abstract

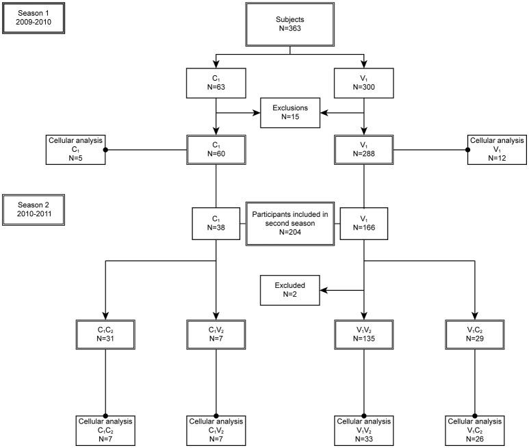
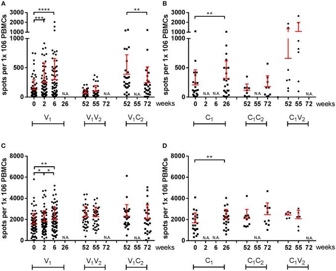
While currently used influenza vaccines are designed to induce neutralizing antibodies, little is known on T cell responses induced by these vaccines. The 2009 pandemic provided us with the opportunity to evaluate the immune response to vaccination in a unique setting. We evaluated both antibody and T cell responses in a cohort of public health care workers (18-52 years) during two consecutive influenza seasons from 2009 to 2011 and compared the MF59-adjuvanted pandemic vaccine with the unadjuvanted seasonal subunit vaccine that included the pandemic strain [The study was registered in the Netherlands Trial Register (NTR2070)]. Antibody responses were determined in serum by a hemagglutination inhibition assay. Vaccine-specific T cell responses were evaluated by detecting IFN-γ producing peripheral blood mononuclear cells using whole influenza virus or vaccine-specific peptide pools as stimulating antigens. Mixed effects regression models were used to correct the data for influenza-specific pre-existing immunity due to previous infections or vaccinations and for age and sex. We show that one dose of the pandemic vaccine induced antibody responses sufficient for providing seroprotection and that the vaccine induced T cell responses. A second dose further increased antibody responses but not T cell responses. Nonetheless, both could be boosted by the seasonal vaccine in the subsequent season. Furthermore, we show that the seasonal vaccine alone is capable of inducing vaccine-specific T cell responses, despite the fact that the vaccine did not contain an adjuvant. In addition, residual antibody levels remained detectable for over 15 months, while T cell levels in the blood had contracted to baseline levels by that time. Hereby, we show that pandemic as well as seasonal vaccines induce both humoral and cellular responses, however, with a different profile of induction and waning, which has its implications for future vaccine design.

摘要

虽然目前使用的流感疫苗旨在诱导中和抗体,但对于这些疫苗诱导的 T 细胞反应知之甚少。2009 年大流行使我们有机会在独特的环境中评估疫苗接种的免疫反应。我们在 2009 年至 2011 年的两个连续流感季节评估了一组公共卫生保健工作者(18-52 岁)的抗体和 T 细胞反应,并将 MF59 佐剂大流行疫苗与未佐剂的季节性亚单位疫苗进行了比较,该疫苗包括大流行株[该研究在荷兰试验登记处(NTR2070)注册]。通过血凝抑制测定法在血清中测定抗体反应。使用全流感病毒或疫苗特异性肽库作为刺激抗原,通过检测 IFN-γ 产生的外周血单核细胞来评估疫苗特异性 T 细胞反应。使用混合效应回归模型来校正数据,以校正由于先前感染或接种而导致的流感特异性预先存在的免疫,以及年龄和性别。我们表明,一剂大流行疫苗可诱导足够的抗体反应以提供血清保护作用,并且该疫苗可诱导 T 细胞反应。第二剂进一步增加了抗体反应,但不能增加 T 细胞反应。尽管如此,在随后的季节中,这两种疫苗都可以通过季节性疫苗来增强。此外,我们表明,尽管该疫苗不含有佐剂,但单独使用季节性疫苗也能够诱导疫苗特异性 T 细胞反应。此外,抗体水平在超过 15 个月内仍保持可检测,而此时血液中的 T 细胞水平已降至基线水平。因此,我们表明,大流行疫苗和季节性疫苗均可诱导体液和细胞反应,但是诱导和衰减的方式不同,这对未来的疫苗设计具有重要意义。

https://cdn.ncbi.nlm.nih.gov/pmc/blobs/e02c/6362424/8b3a42409ffa/fimmu-09-03103-g0001.jpg

文献AI研究员

20分钟写一篇综述,助力文献阅读效率提升50倍。

立即体验

用中文搜PubMed

大模型驱动的PubMed中文搜索引擎

马上搜索

文档翻译

学术文献翻译模型,支持多种主流文档格式。

立即体验