Suppr超能文献

长链非编码 RNA PCAT1 通过调节 PHLPP/FKBP51/IKKα 复合物激活去势抵抗性前列腺癌中的 AKT 和 NF-κB 信号通路。

LncRNA PCAT1 activates AKT and NF-κB signaling in castration-resistant prostate cancer by regulating the PHLPP/FKBP51/IKKα complex.

机构信息

Tianjin Institute of Urology, the 2nd Hospital of Tianjin Medical University, Tianjin 300211, China.

Department of Urology, First Affiliated Hospital, Shanxi Medical University, Shanxi 030001, China.

出版信息

Nucleic Acids Res. 2019 May 7;47(8):4211-4225. doi: 10.1093/nar/gkz108.

Abstract

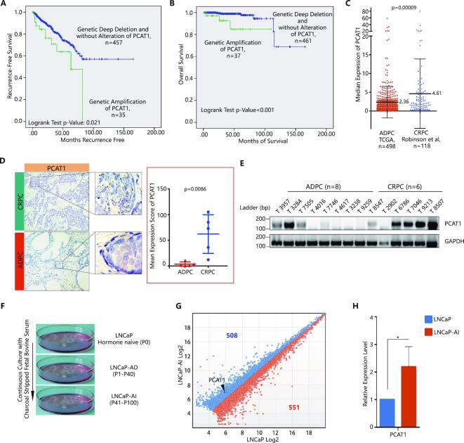
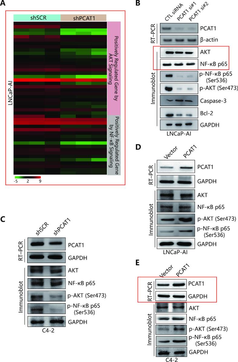
In PTEN-deficient prostate cancers, AKT signaling may be activated upon suppression of androgen receptor signaling. Activation of AKT as well as NF-κB signaling involves a key regulatory protein complex containing PHLPP, FKBP51 and IKKα. Here, we report a critical role of lncRNA PCAT1 in regulating the PHLPP/FKBP51/IKKα complex and progression of castration-resistant prostate cancer (CRPC). Using database queries, bioinformatic analyses, as well as RIP and RNA pull-down assays, we discovered and validated that the lncRNA-PCAT1 perturbs the PHLPP/FKBP51/IKKα complex and activates AKT and NF-κB signaling. Expression of lncRNA-PCAT1 is positively linked to CRPC progression. PCAT1 binds directly to FKBP51, displacing PHLPP from the PHLPP/FKBP51/IKKα complex, leading to activation of AKT and NF-κB signaling. Targeting PCAT1 restores PHLPP binding to FKBP1 leading to suppression of AKT signaling. Preclinical study in a mouse model of CRPC suggests therapeutic potential by targeting lncRNA PCAT1 to suppress CRPC progression. Together, the newly identified PCAT1/FKBP51/IKKα complex provides mechanistic insight in the interplay between AKT, NF-κB and AR signaling in CRPC, and the preclinical studies suggest that a novel role for PCAT1 as a therapeutic target.

摘要

在 PTEN 缺陷的前列腺癌中,当雄激素受体信号被抑制时,AKT 信号可能被激活。AKT 和 NF-κB 信号的激活涉及包含 PHLPP、FKBP51 和 IKKα 的关键调节蛋白复合物。在这里,我们报告了长非编码 RNA PCAT1 在调节 PHLPP/FKBP51/IKKα 复合物和去势抵抗性前列腺癌 (CRPC) 进展中的关键作用。通过数据库查询、生物信息学分析以及 RIP 和 RNA 下拉实验,我们发现并验证了 lncRNA-PCAT1 扰乱了 PHLPP/FKBP51/IKKα 复合物并激活了 AKT 和 NF-κB 信号。lncRNA-PCAT1 的表达与 CRPC 进展呈正相关。PCAT1 直接与 FKBP51 结合,将 PHLPP 从 PHLPP/FKBP51/IKKα 复合物中置换出来,导致 AKT 和 NF-κB 信号的激活。靶向 PCAT1 可恢复 PHLPP 与 FKBP1 的结合,从而抑制 AKT 信号。CRPC 小鼠模型的临床前研究表明,通过靶向 lncRNA PCAT1 抑制 CRPC 进展具有治疗潜力。总之,新鉴定的 PCAT1/FKBP51/IKKα 复合物提供了在 CRPC 中 AKT、NF-κB 和 AR 信号相互作用的机制见解,临床前研究表明 PCAT1 作为治疗靶点具有新的作用。

https://cdn.ncbi.nlm.nih.gov/pmc/blobs/b58e/6486551/6545fbd0a10a/gkz108fig1.jpg

文献AI研究员

20分钟写一篇综述,助力文献阅读效率提升50倍。

立即体验

用中文搜PubMed

大模型驱动的PubMed中文搜索引擎

马上搜索

文档翻译

学术文献翻译模型,支持多种主流文档格式。

立即体验