Suppr超能文献

黄酮类化合物 4,4'-二甲氧基查尔酮促进跨物种的自噬依赖性长寿。

The flavonoid 4,4'-dimethoxychalcone promotes autophagy-dependent longevity across species.

机构信息

Institute of Molecular Biosciences, NAWI Graz, University of Graz, Graz, 8010, Austria.

Division of Endocrinology and Diabetology, Department of Internal Medicine, Medical University of Graz, Graz, 8036, Austria.

出版信息

Nat Commun. 2019 Feb 19;10(1):651. doi: 10.1038/s41467-019-08555-w.

Abstract

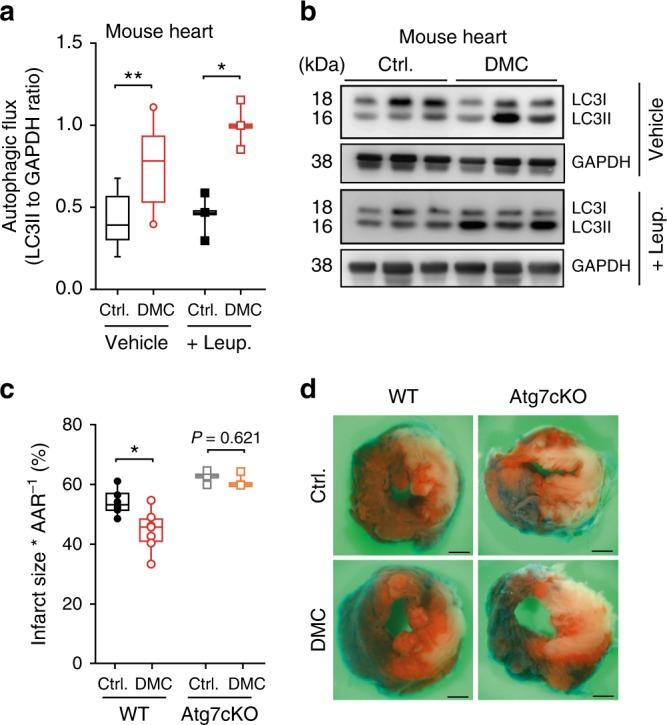
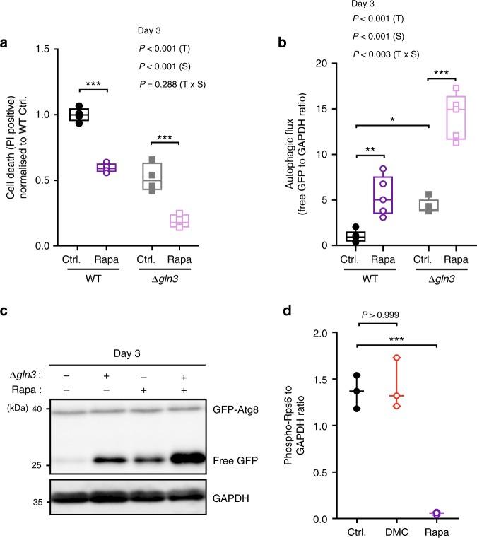
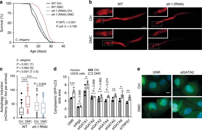
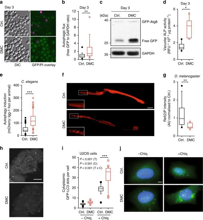
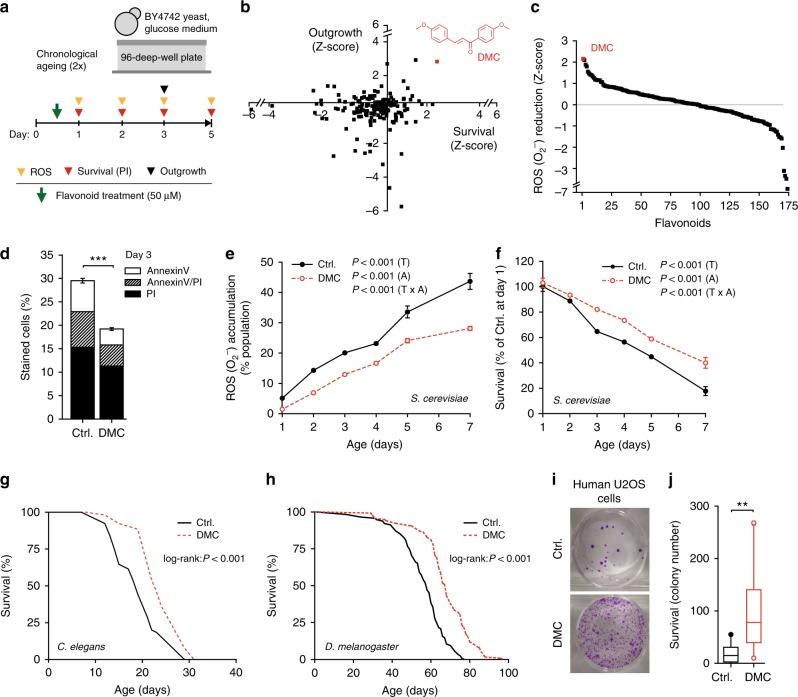
Ageing constitutes the most important risk factor for all major chronic ailments, including malignant, cardiovascular and neurodegenerative diseases. However, behavioural and pharmacological interventions with feasible potential to promote health upon ageing remain rare. Here we report the identification of the flavonoid 4,4'-dimethoxychalcone (DMC) as a natural compound with anti-ageing properties. External DMC administration extends the lifespan of yeast, worms and flies, decelerates senescence of human cell cultures, and protects mice from prolonged myocardial ischaemia. Concomitantly, DMC induces autophagy, which is essential for its cytoprotective effects from yeast to mice. This pro-autophagic response induces a conserved systemic change in metabolism, operates independently of TORC1 signalling and depends on specific GATA transcription factors. Notably, we identify DMC in the plant Angelica keiskei koidzumi, to which longevity- and health-promoting effects are ascribed in Asian traditional medicine. In summary, we have identified and mechanistically characterised the conserved longevity-promoting effects of a natural anti-ageing drug.

摘要

衰老是包括恶性肿瘤、心血管和神经退行性疾病在内的所有重大慢性疾病的最重要危险因素。然而,具有潜在可行的促进衰老健康的行为和药物干预措施仍然很少。在这里,我们报告了鉴定黄酮类化合物 4,4'-二甲氧基查耳酮(DMC)作为一种具有抗衰老特性的天然化合物。外源性 DMC 给药可延长酵母、蠕虫和苍蝇的寿命,延缓人细胞培养物的衰老,并保护小鼠免受长时间心肌缺血的影响。同时,DMC 诱导自噬,这对于其从酵母到小鼠的细胞保护作用是必不可少的。这种促进自噬的反应会引起代谢的系统变化,这种变化独立于 TORC1 信号,并且依赖于特定的 GATA 转录因子。值得注意的是,我们在植物当归中鉴定出 DMC,亚洲传统医学认为当归具有长寿和促进健康的作用。总之,我们已经确定并从机制上描述了一种天然抗衰老药物的保守的长寿促进作用。

https://cdn.ncbi.nlm.nih.gov/pmc/blobs/7435/6381180/8817ce78fb3f/41467_2019_8555_Fig1_HTML.jpg

文献AI研究员

20分钟写一篇综述,助力文献阅读效率提升50倍。

立即体验

用中文搜PubMed

大模型驱动的PubMed中文搜索引擎

马上搜索

文档翻译

学术文献翻译模型,支持多种主流文档格式。

立即体验