Suppr超能文献

利用先进噬菌体展示技术鉴定的组织特异性归巢肽进行高效前列腺癌治疗。

Efficient Prostate Cancer Therapy with Tissue-Specific Homing Peptides Identified by Advanced Phage Display Technology.

作者信息

Wada Akinori, Terashima Tomoya, Kageyama Susumu, Yoshida Tetsuya, Narita Mitsuhiro, Kawauchi Akihiro, Kojima Hideto

机构信息

Department of Urology, Shiga University of Medical Science, Shiga, Japan.

Department of Stem Cell Biology and Regenerative Medicine, Shiga University of Medical Science, Shiga, Japan.

出版信息

Mol Ther Oncolytics. 2019 Jan 15;12:138-146. doi: 10.1016/j.omto.2019.01.001. eCollection 2019 Mar 29.

Abstract

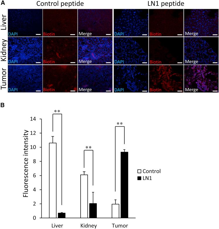
Selective targeting of drugs to tumor cells is a key goal in oncology. Here, we performed an phage display to identify peptides that specifically target xenografted prostate cancer cells. This yielded three peptide candidates, LN1 (C-TGTPARQ-C), LN2 (C-KNSMFAT-C), and LN3 (C-TNKHSPK-C); each of these peptides was synthesized and evaluated for binding and biological activity. LN1 showed the highest avidity for LNCaP prostate cancer cells and was thus administered to tumor-bearing mice to evaluate binding. Strikingly, LN1 specifically bound to the tumor tissue and exhibited very low reactivity with normal liver and kidney tissues. To demonstrate that LN1 could specifically deliver drugs to prostate cancer tissue, a therapeutic peptide, LN1-KLA (C-TGTPARQ-C-GGG-[KLAKLAK]), was prepared and used to treat LNCaP cells and was also administered to tumor-bearing mice. The therapeutic peptide significantly suppressed growth of the cells both  and . Our study shows that a selective homing peptide strategy could facilitate cell-specific targeting of therapeutics while avoiding adverse reactions in normal tissues.

摘要

将药物选择性靶向肿瘤细胞是肿瘤学的一个关键目标。在此,我们进行了噬菌体展示以鉴定特异性靶向异种移植前列腺癌细胞的肽。这产生了三种肽候选物,LN1(C-TGTPARQ-C)、LN2(C-KNSMFAT-C)和LN3(C-TNKHSPK-C);合成了这些肽中的每一种,并对其结合和生物活性进行了评估。LN1对LNCaP前列腺癌细胞表现出最高的亲和力,因此将其给予荷瘤小鼠以评估结合情况。令人惊讶的是,LN1特异性结合肿瘤组织,与正常肝组织和肾组织的反应性非常低。为了证明LN1可以特异性地将药物递送至前列腺癌组织,制备了一种治疗性肽LN1-KLA(C-TGTPARQ-C-GGG-[KLAKLAK]),用于处理LNCaP细胞,并将其也给予荷瘤小鼠。该治疗性肽在体外和体内均显著抑制细胞生长。我们的研究表明,选择性归巢肽策略可以促进治疗剂的细胞特异性靶向,同时避免在正常组织中产生不良反应。

https://cdn.ncbi.nlm.nih.gov/pmc/blobs/e628/6369249/022c257a400d/gr1.jpg

文献AI研究员

20分钟写一篇综述,助力文献阅读效率提升50倍。

立即体验

用中文搜PubMed

大模型驱动的PubMed中文搜索引擎

马上搜索

文档翻译

学术文献翻译模型,支持多种主流文档格式。

立即体验