Suppr超能文献

在常用浓度下,BH3 模拟物的脱靶效应会产生干扰:MIM1、UMI-77 和 A-1210477。

Confounding off-target effects of BH3 mimetics at commonly used concentrations: MIM1, UMI-77, and A-1210477.

机构信息

Department of Molecular and Systems Biology, Geisel School of Medicine at Dartmouth, Lebanon, NH, 03756, USA.

Department of Pharmacology and Cancer Biology, Duke University, Durham, NC, 27710, USA.

出版信息

Cell Death Dis. 2019 Feb 22;10(3):185. doi: 10.1038/s41419-019-1426-3.

Abstract

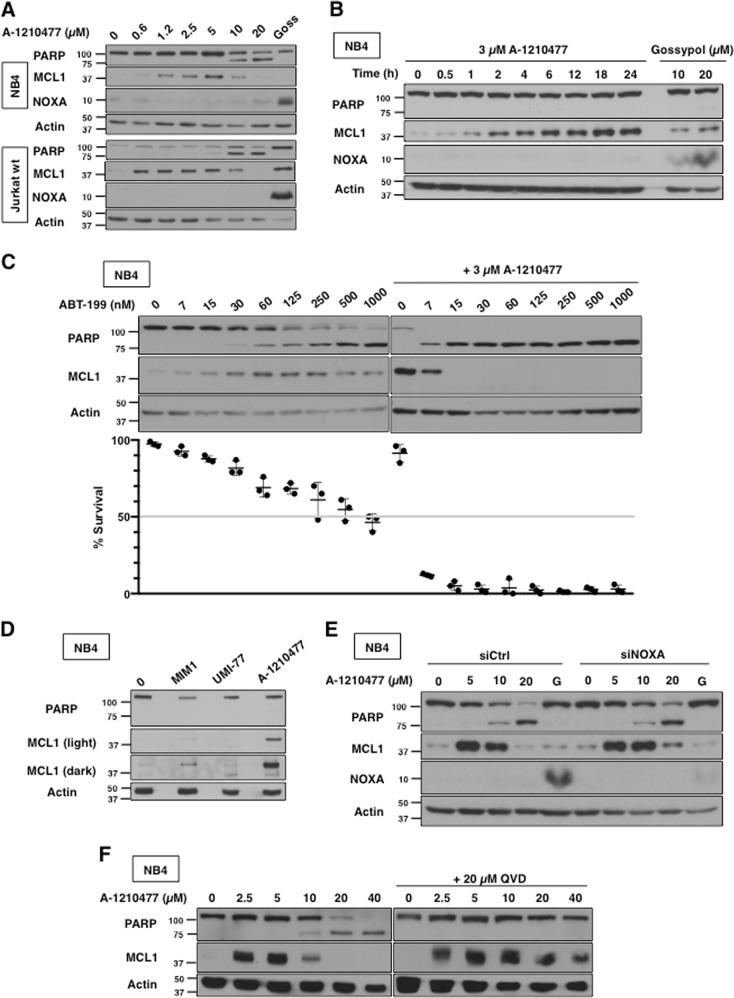
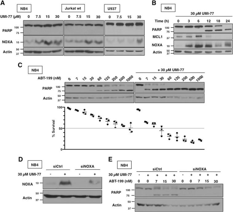
Targeting anti-apoptotic BCL2 family proteins has become an attractive therapeutic strategy for many cancers, and the BCL2-selective inhibitor ABT-199 (venetoclax) has obtained clinical success. However, MCL1 can promote drug resistance and overall cancer cell survival. Thus, there is a critical need to develop an effective drug that antagonizes MCL1. However, most putative MCL1 inhibitors have been misclassified as they fail to directly inhibit MCL1 in cells, but rather induce the pro-apoptotic protein NOXA. We have investigated three putative MCL1 inhibitors: MIM1, UMI-77, and A-1210477. All three compounds were developed in cell-free assays and then found to be cytotoxic, and hence assumed to directly target MCL1 in cells. Here, we investigated whether these compounds directly inhibit MCL1 or inhibit MCL1 indirectly through the induction of NOXA. Both MIM1- and UMI-77-induced NOXA through the unfolded protein response pathway, and sensitized leukemia cells to ABT-199; this cytotoxicity was dependent on NOXA suggesting that these compounds do not directly target MCL1. A-1210477 was the only compound that did not induce NOXA, but it still sensitized cells to ABT-199. A-1210477 induced accumulation of MCL1 protein consistent with it binding and preventing MCL1 degradation. However, at concentrations used in several prior studies, A-1210477 also induced cytochrome c release, caspase activation, and apoptosis in a BAX/BAK-independent manner. Furthermore, the release of cytochrome c occurred without loss of mitochondrial membrane potential. This apoptosis was extremely rapid, sometimes occurring within 0.5-1 h. Hence, we have identified a novel mechanism of apoptosis that circumvents the known mechanisms of cytochrome c release. It remains to be determined whether these unexpected mechanisms of action of putative BH3 mimetics will have therapeutic potential.

摘要

针对抗凋亡 BCL2 家族蛋白已成为许多癌症的一种有吸引力的治疗策略,BCL2 选择性抑制剂 ABT-199(venetoclax)已获得临床成功。然而,MCL1 可促进耐药性并维持整体癌细胞存活。因此,迫切需要开发一种有效的拮抗 MCL1 的药物。然而,大多数假定的 MCL1 抑制剂已被错误分类,因为它们不能在细胞中直接抑制 MCL1,而是诱导促凋亡蛋白 NOXA。我们研究了三种假定的 MCL1 抑制剂:MIM1、UMI-77 和 A-1210477。这三种化合物均在无细胞测定中开发,然后发现具有细胞毒性,因此假定可直接在细胞中靶向 MCL1。在这里,我们研究了这些化合物是否直接抑制 MCL1,还是通过诱导 NOXA 间接抑制 MCL1。MIM1 和 UMI-77 通过未折叠蛋白反应途径诱导了 NOXA,并使白血病细胞对 ABT-199 敏感;这种细胞毒性依赖于 NOXA,表明这些化合物不能直接靶向 MCL1。A-1210477 是唯一不诱导 NOXA 的化合物,但它仍可使细胞对 ABT-199 敏感。A-1210477 诱导 MCL1 蛋白积累,表明其结合并阻止了 MCL1 的降解。然而,在先前的几项研究中使用的浓度下,A-1210477 也以 BAX/BAK 非依赖性方式诱导细胞色素 c 释放、半胱天冬酶激活和凋亡。此外,细胞色素 c 的释放发生在没有线粒体膜电位损失的情况下。这种凋亡非常迅速,有时在 0.5-1 小时内发生。因此,我们已经确定了一种绕过已知细胞色素 c 释放机制的新型凋亡机制。尚待确定假定 BH3 模拟物的这些意外作用机制是否具有治疗潜力。

https://cdn.ncbi.nlm.nih.gov/pmc/blobs/132e/6385300/5d291fb62445/41419_2019_1426_Fig1_HTML.jpg

文献AI研究员

20分钟写一篇综述,助力文献阅读效率提升50倍。

立即体验

用中文搜PubMed

大模型驱动的PubMed中文搜索引擎

马上搜索

文档翻译

学术文献翻译模型,支持多种主流文档格式。

立即体验