Suppr超能文献

长链非编码 RNA PVT1 通过调控 miR-143/HK2 轴促进胆囊癌的进展。

Long non-coding RNA PVT1 promotes tumor progression by regulating the miR-143/HK2 axis in gallbladder cancer.

机构信息

Precision Medicine Center, The First Affiliated Hospital of Zhengzhou University, Zhengzhou, 450052, China.

Key Laboratory of Clinical Medicine, The First Affiliated Hospital of Zhengzhou University, Zhengzhou, 450052, China.

出版信息

Mol Cancer. 2019 Mar 2;18(1):33. doi: 10.1186/s12943-019-0947-9.

Abstract

BACKGROUND

The long non-coding RNA PVT1 (lncRNA PVT1) has been reported to act as an oncogenic regulator of several cancers. However, its expression and function in gallbladder cancer (GBC) remain largely unknown.

METHODS

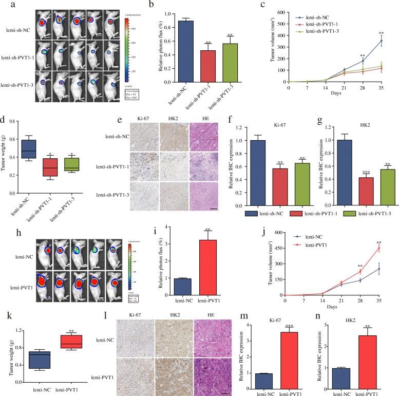
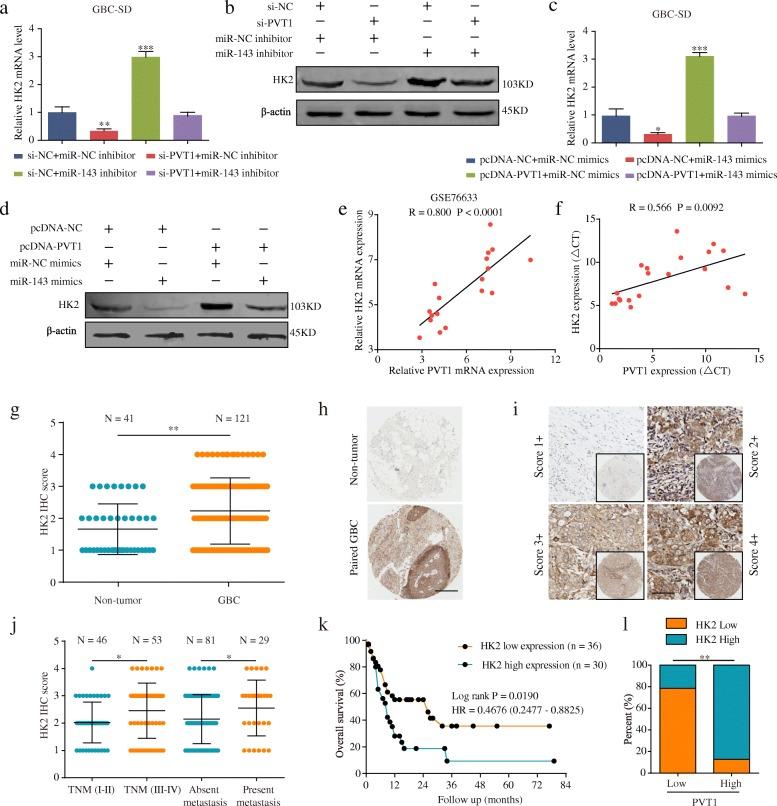
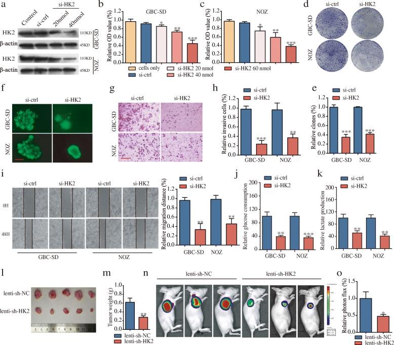
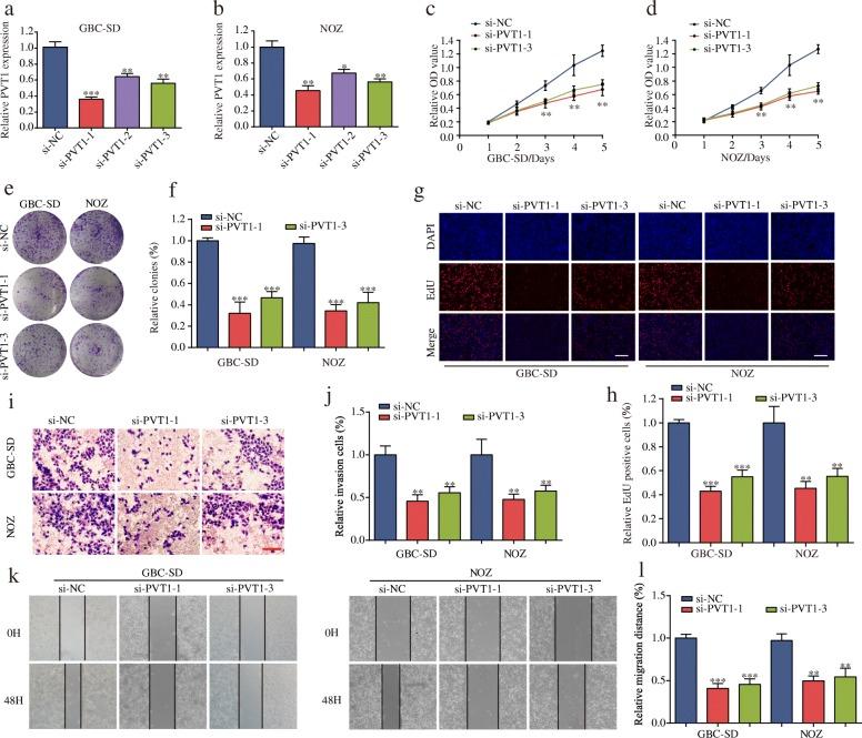
In situ hybridization (ISH) and quantitative real-time PCR (qPCR) were performed to detect the expression of PVT1 and miR-143 in GBC tissues and cell lines. Immunohistochemistry (IHC) assays were performed to assess the expression of the hexokinase 2 (HK2) protein. The relationships among PVT1, miR-143 and HK2 were evaluated using dual-luciferase reporter, RNA immunoprecipitation (RIP) and biotin pull-down assays. The biological functions of PVT1, miR-143 and HK2 in GBC cells were explored with cell counting kit 8 (CCK-8), 5-ethynyl-20-deoxyuridine (EdU), colony formation, transwell, wound healing and glucose metabolism assays in vitro. For in vivo experiments, a xenograft model was used to investigate the effects of PVT1 and HK2 on GBC.

RESULTS

PVT1 was upregulated in GBC tissues and cells and was positively associated with malignancies and worse overall survival. PVT1 knockdown inhibited cell proliferation, migration, and invasion in vitro and restrained tumor growth in vivo. Further studies demonstrated that PVT1 positively regulated HK2 expression via its competing endogenous RNA (ceRNA) activity on miR-143. Additionally, HK2 expression and function were positively correlated with PVT1. Furthermore, we observed that the PVT1/miR-143/HK2 axis promoted cell proliferation and metastasis by regulating aerobic glucose metabolism in GBC cells.

CONCLUSIONS

The results of our study reveal a potential ceRNA regulatory pathway in which PVT1 modulates HK2 expression by competitively binding to endogenous miR-143 in GBC cells, which may provide new insights into novel molecular therapeutic targets for GBC.

摘要

背景

长链非编码 RNA PVT1(lncRNA PVT1)已被报道作为几种癌症的致癌调节因子发挥作用。然而,其在胆囊癌(GBC)中的表达和功能在很大程度上仍然未知。

方法

通过原位杂交(ISH)和实时定量 PCR(qPCR)检测 PVT1 和 miR-143 在 GBC 组织和细胞系中的表达。免疫组织化学(IHC)检测评估己糖激酶 2(HK2)蛋白的表达。通过双荧光素酶报告、RNA 免疫沉淀(RIP)和生物素下拉实验评估 PVT1、miR-143 和 HK2 之间的关系。使用细胞计数试剂盒 8(CCK-8)、5-乙炔基-20-脱氧尿苷(EdU)、集落形成、Transwell、划痕愈合和葡萄糖代谢实验在体外探索 PVT1、miR-143 和 HK2 在 GBC 细胞中的生物学功能。在体内实验中,使用异种移植模型研究 PVT1 和 HK2 对 GBC 的影响。

结果

PVT1 在 GBC 组织和细胞中上调,与恶性程度和总体生存率降低呈正相关。PVT1 敲低抑制了体外细胞增殖、迁移和侵袭,并抑制了体内肿瘤生长。进一步的研究表明,PVT1 通过其对 miR-143 的竞争性内源 RNA(ceRNA)活性正向调节 HK2 表达。此外,HK2 的表达和功能与 PVT1 呈正相关。此外,我们观察到 PVT1/miR-143/HK2 轴通过调节 GBC 细胞有氧糖代谢促进细胞增殖和转移。

结论

我们的研究结果揭示了 PVT1 通过与内源性 miR-143 竞争结合来调节 GBC 细胞中 HK2 表达的潜在 ceRNA 调节途径,这可能为 GBC 提供新的分子治疗靶点。

https://cdn.ncbi.nlm.nih.gov/pmc/blobs/eaa7/6397746/bbf0c1f7deb5/12943_2019_947_Fig1_HTML.jpg

文献AI研究员

20分钟写一篇综述,助力文献阅读效率提升50倍。

立即体验

用中文搜PubMed

大模型驱动的PubMed中文搜索引擎

马上搜索

文档翻译

学术文献翻译模型,支持多种主流文档格式。

立即体验