Suppr超能文献

环状 RNA hsa_circ_0055538 通过 p53/Bcl-2/caspase 信号通路调节口腔鳞状细胞癌的恶性生物学行为。

Circular RNA hsa_circ_0055538 regulates the malignant biological behavior of oral squamous cell carcinoma through the p53/Bcl-2/caspase signaling pathway.

机构信息

Clinical School, Peking University Shenzhen Hospital, Anhui Medical University, Shenzhen, 518036, Guangdong, China.

Department of Oral and Maxillofacial Surgery, Peking University Shenzhen Hospital, No. 1120 Lianhua Road, Shenzhen, 518036, Guangdong, China.

出版信息

J Transl Med. 2019 Mar 11;17(1):76. doi: 10.1186/s12967-019-1830-6.

Abstract

BACKGROUND

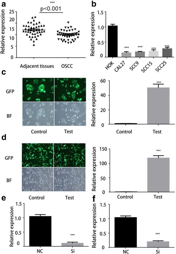
Oral squamous cell carcinoma (OSCC) is a common oral and maxillofacial malignant tumor with high rates of metastasis and mortality. Circular RNAs (circRNAs), a type of non-coding RNA, are involved in the development of a variety of tumors. The roles of circRNAs in OSCC are unclear; in this study, the correlation between the circRNA hsa_circ_0055538, previously identified by high-throughput sequencing, and the biological behavior of OSCC was evaluated.

METHODS

circRNA expression was evaluated using patient tissue samples and various OSCC cell lines. The effects of overexpression and knockdown were evaluated by lentiviral infection and siRNA transfection of the SCC9 and CAL27 cell lines. Migration, invasion, apoptosis, and the expression of proteins in the p53 signaling pathway were evaluated. Infected cells were injected into nude mice to evaluate tumorigenesis.

RESULTS

Low hsa_circ_0055538 expression levels were verified in tumor tissues and OSCC cell lines. Clinical data analysis showed that the expression level is related to the degree of tumor differentiation. Lentiviral infection and siRNA transfection of SCC9 and CAL27 cell lines revealed that changes in circRNA expression significantly affected the malignant biological behavior of OSCC cells. Importantly, nude mouse experiments showed that high expression of hsa_circ_0055538 inhibited tumor growth. Finally, hsa_circ_0055538 may affect the development of OSCC via the p53/Bcl-2/caspase signaling pathway.

CONCLUSIONS

Our results indicated that hsa_circ_0055538 is involved in OSCC via the p53 signaling pathway and may be a diagnostic and/or prognostic marker as well as a therapeutic target.

摘要

背景

口腔鳞状细胞癌(OSCC)是一种常见的口腔和颌面恶性肿瘤,具有较高的转移和死亡率。环状 RNA(circRNA)是一种非编码 RNA,参与多种肿瘤的发生发展。circRNA 在 OSCC 中的作用尚不清楚;在本研究中,通过高通量测序鉴定的 hsa_circ_0055538 环状 RNA 与 OSCC 生物学行为的相关性进行了评估。

方法

采用患者组织样本和多种 OSCC 细胞系评估 circRNA 表达。通过慢病毒感染和 SCC9 和 CAL27 细胞系的 siRNA 转染评估过表达和敲低的效果。评估迁移、侵袭、凋亡以及 p53 信号通路中蛋白的表达。将感染的细胞注入裸鼠以评估肿瘤发生。

结果

在肿瘤组织和 OSCC 细胞系中验证了 hsa_circ_0055538 的低表达水平。临床数据分析表明,表达水平与肿瘤分化程度有关。SCC9 和 CAL27 细胞系的慢病毒感染和 siRNA 转染显示,circRNA 表达的变化显著影响 OSCC 细胞的恶性生物学行为。重要的是,裸鼠实验表明 hsa_circ_0055538 的高表达抑制了肿瘤的生长。最后,hsa_circ_0055538 可能通过 p53/Bcl-2/caspase 信号通路影响 OSCC 的发生发展。

结论

我们的结果表明,hsa_circ_0055538 通过 p53 信号通路参与 OSCC 的发生,可能是诊断和/或预后标志物以及治疗靶点。

https://cdn.ncbi.nlm.nih.gov/pmc/blobs/2c9c/6413456/07527fd4480d/12967_2019_1830_Fig1_HTML.jpg

文献AI研究员

20分钟写一篇综述,助力文献阅读效率提升50倍。

立即体验

用中文搜PubMed

大模型驱动的PubMed中文搜索引擎

马上搜索

文档翻译

学术文献翻译模型,支持多种主流文档格式。

立即体验