Suppr超能文献

HHLA2 在肝内胆管癌中的作用:与 PD-L1 相比,HHLA2 是一种具有预后意义且表达更广泛的免疫检查点。

HHLA2 in intrahepatic cholangiocarcinoma: an immune checkpoint with prognostic significance and wider expression compared with PD-L1.

机构信息

Fudan University Shanghai Cancer Center, 270 Dong-An Road, Shanghai, 200032, People's Republic of China.

The Liver Cancer Institute, Zhongshan Hospital and Shanghai Medical School, Fudan University, Key Laboratory for Carcinogenesis and Cancer Invasion, The Chinese Ministry of Education, 180 Fenglin Road, Shanghai, 200032, People's Republic of China.

出版信息

J Immunother Cancer. 2019 Mar 18;7(1):77. doi: 10.1186/s40425-019-0554-8.

Abstract

BACKGROUND

Intrahepatic cholangiocarcinoma (ICC) is a highly mortal malignancy with limited therapeutic options. Immunotherapies targeting PD-1/PD-L1 pathway represent a promising treatment for ICC. However, PD-L1 expression and microsatellite instability are not common in ICC. This study aimed to investigate whether HHLA2, a newly identified B7 family immune checkpoint for T cells, could be a therapeutic target next to PD-L1 in ICC.

METHODS

Expression levels of PD-L1 and HHLA2 as well as infiltrations of CD3+, CD8+, CD4 + Foxp3+, CD68+, CD163+ and CD20+ cells were evaluated by immunohistochemistry in 153 resected ICC samples. Comprehensive comparisons were made between PD-L1 and HHLA2 in terms of the expression rates, clinicopathological features and infiltrations of different immune cells. The expression level and prognostic significance of HHLA2 were further validated in an independent cohort.

RESULTS

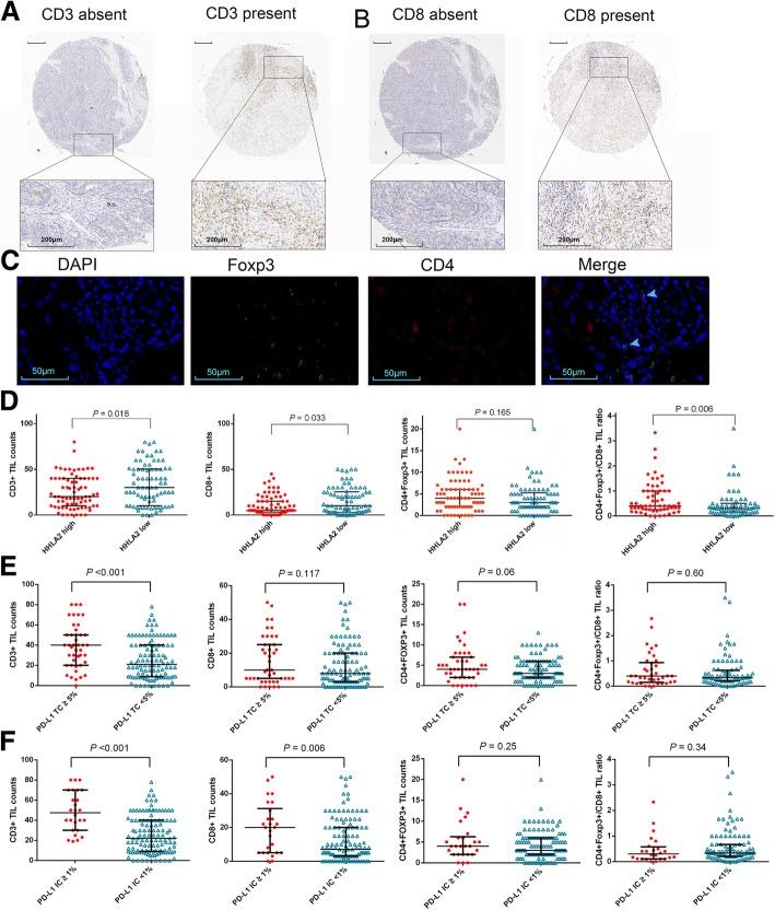
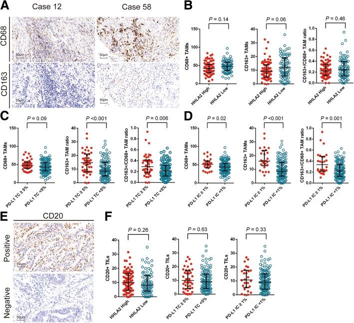
Expression of HHLA2 is more frequent than PD-L1 in ICC (49.0% vs 28.1%). Co-expression of both immune checkpoints was infrequent (13.1%) and 50% PD-L1 negative cases were with elevated HHLA2. HHLA2 overexpression was associated with sparser CD3+ tumor infiltrating lymphocytes (TILs), CD8+ TILs and a higher CD4 + Foxp3+/CD8+ TIL ratio, whereas PD-L1 expression was associated with prominent T cells and CD163+ tumor associated macrophages infiltrations. PD-L1 failed to stratify overall survival (OS) but HHLA2 was identified as an independent prognostic indicator for OS in two independent cohorts.

CONCLUSIONS

Compared with PD-L1, HHLA2 is more prevalent and possesses more explicit prognostic significance, which confer the rationale for HHLA2 as a potential immunotherapeutic target next to PD-L1 for ICC patients.

摘要

背景

肝内胆管癌(ICC)是一种高死亡率的恶性肿瘤,治疗选择有限。针对 PD-1/PD-L1 通路的免疫疗法是 ICC 的一种有前途的治疗方法。然而,PD-L1 表达和微卫星不稳定性在 ICC 中并不常见。本研究旨在探讨 HHLA2(一种新鉴定的 T 细胞 B7 家族免疫检查点)是否可以成为 ICC 中 PD-L1 之外的另一个治疗靶点。

方法

通过免疫组织化学方法检测 153 例切除的 ICC 样本中 PD-L1 和 HHLA2 的表达水平以及 CD3+、CD8+、CD4+Foxp3+、CD68+、CD163+和 CD20+细胞的浸润情况。比较了 PD-L1 和 HHLA2 在表达率、临床病理特征和不同免疫细胞浸润方面的差异。在独立队列中进一步验证了 HHLA2 的表达水平和预后意义。

结果

HHLA2 在 ICC 中的表达频率高于 PD-L1(49.0% vs 28.1%)。两种免疫检查点的共表达频率较低(13.1%),50%的 PD-L1 阴性病例存在 HHLA2 过表达。HHLA2 过表达与 CD3+肿瘤浸润淋巴细胞(TILs)、CD8+TILs 稀疏和 CD4+Foxp3+/CD8+TIL 比值升高有关,而 PD-L1 表达与显著的 T 细胞和 CD163+肿瘤相关巨噬细胞浸润有关。PD-L1 未能分层总生存期(OS),但 HHLA2 被确定为两个独立队列中 OS 的独立预后指标。

结论

与 PD-L1 相比,HHLA2 更为普遍,具有更明确的预后意义,为 ICC 患者提供了除 PD-L1 之外的 HHLA2 作为潜在免疫治疗靶点的依据。

https://cdn.ncbi.nlm.nih.gov/pmc/blobs/7565/6421676/8af5431769d8/40425_2019_554_Fig1_HTML.jpg

文献AI研究员

20分钟写一篇综述,助力文献阅读效率提升50倍。

立即体验

用中文搜PubMed

大模型驱动的PubMed中文搜索引擎

马上搜索

文档翻译

学术文献翻译模型,支持多种主流文档格式。

立即体验