Suppr超能文献

iRGD 与 PD-1 敲除免疫疗法协同作用,通过增强胃癌中的淋巴细胞浸润。

iRGD synergizes with PD-1 knockout immunotherapy by enhancing lymphocyte infiltration in gastric cancer.

机构信息

The Comprehensive Cancer Centre of Drum Tower Hospital, Medical School of Nanjing University & Clinical Cancer Institute of Nanjing University, 210008, Nanjing, China.

出版信息

Nat Commun. 2019 Mar 22;10(1):1336. doi: 10.1038/s41467-019-09296-6.

Abstract

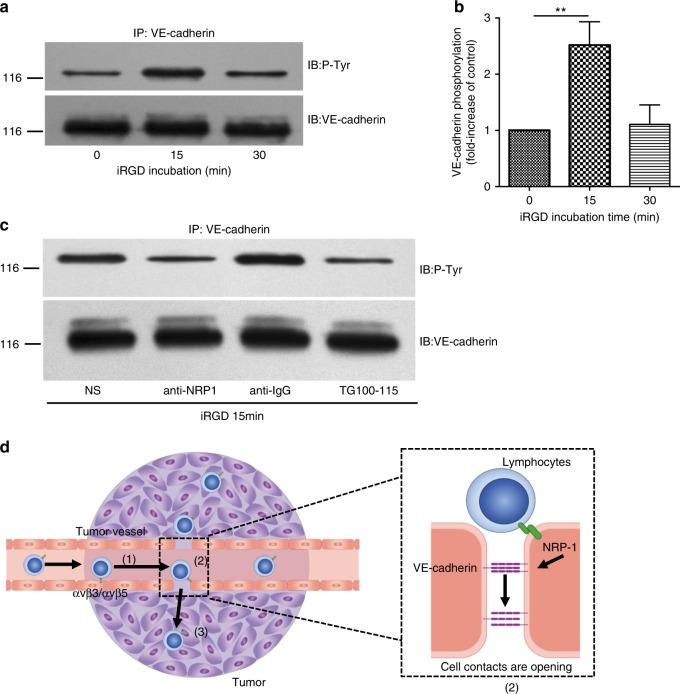
Poor infiltration of activated lymphocytes into tumors represents a fundamental factor limiting the therapeutic effect of adoptive cell immunotherapy. A tumor-penetrating peptide, iRGD, has been widely used to deliver drugs into tumor tissues. In this study, we demonstrate for the first time that iRGD could also facilitate the infiltration of lymphocytes in both 3D tumor spheroids and several xenograft mouse models. In addition, combining iRGD modification with PD-1 knockout lymphocytes reveals a superior anti-tumor efficiency. Mechanistic studies demonstrate that the binding of iRGD to neuropilin-1 results in tyrosine phosphorylation of the endothelial barrier regulator VE-cadherin, which plays a role in the opening of endothelial cell contacts and the promotion of transendothelial lymphocyte migration. In summary, these results demonstrate that iRGD modification could promote tumor-specific lymphocyte infiltration, and thereby overcome the bottleneck associated with adoptive immune cell therapy in solid tumors.

摘要

肿瘤中活化淋巴细胞的浸润不良是限制过继性细胞免疫治疗疗效的一个基本因素。肿瘤穿透肽 iRGD 已被广泛用于将药物递送至肿瘤组织。在这项研究中,我们首次证明 iRGD 还可以促进 3D 肿瘤球体和几种异种移植小鼠模型中淋巴细胞的浸润。此外,将 iRGD 修饰与 PD-1 敲除淋巴细胞相结合,显示出更高的抗肿瘤效率。机制研究表明,iRGD 与神经纤毛蛋白-1 的结合导致内皮屏障调节剂 VE-钙黏蛋白的酪氨酸磷酸化,这在促进内皮细胞接触开放和淋巴细胞跨内皮迁移中发挥作用。总之,这些结果表明 iRGD 修饰可以促进肿瘤特异性淋巴细胞浸润,从而克服实体瘤中过继免疫细胞治疗相关的瓶颈。

https://cdn.ncbi.nlm.nih.gov/pmc/blobs/25f2/6430780/45d0e8d05409/41467_2019_9296_Fig1_HTML.jpg

文献AI研究员

20分钟写一篇综述,助力文献阅读效率提升50倍。

立即体验

用中文搜PubMed

大模型驱动的PubMed中文搜索引擎

马上搜索

文档翻译

学术文献翻译模型,支持多种主流文档格式。

立即体验