Suppr超能文献

生物信息学分析及鉴定类风湿关节炎滑膜炎症相关基因和分子途径。

Bioinformatics Analysis and Identification of Genes and Molecular Pathways Involved in Synovial Inflammation in Rheumatoid Arthritis.

机构信息

Department of Orthopedics, Union Hospital, Tongji Medical College, Huazhong University of Science and Technology, Wuhan, Hubei, China (mainland).

出版信息

Med Sci Monit. 2019 Mar 27;25:2246-2256. doi: 10.12659/MSM.915451.

Abstract

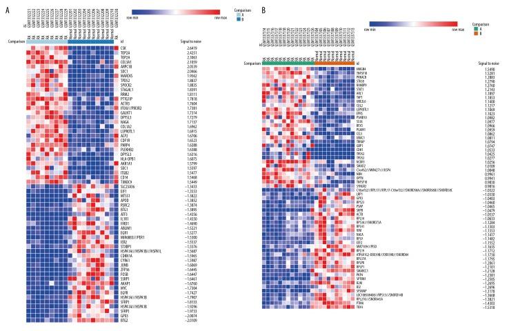
BACKGROUND Rheumatoid arthritis (RA) has a high prevalence in the elderly population. The genes and pathways in the inflamed synovium in patients with RA are poorly understood. This study aimed to identify differentially expressed genes (DEGs) linked to the progression of synovial inflammation in RA using bioinformatics analysis. MATERIAL AND METHODS Gene expression profiles of datasets GSE55235 and GSE55457 were acquired from the Gene Expression Omnibus (GEO) database. DEGs were identified using Morpheus software, and co-expressed DEGs were identified with Venn diagrams. Protein-protein interaction (PPI) networks were assembled with Cytoscape software and separated into subnetworks using the Molecular Complex Detection (MCODE) algorithm. The functions of the top module were assessed using the Database for Annotation, Visualization, and Integrated Discovery (DAVID). The Gene Ontology (GO) and Kyoto Encyclopedia of Genes and Genomes (KEGG) pathway enrichment analysis were performed. RESULTS DEGs that were upregulated were significantly enhanced in protein binding, the cell cytosol, organization of the extracellular matrix (ECM), regulation of RNA transcription, and cell adhesion. DEGs that were downregulated were associated with control of the immune response, B-cell and T-cell receptor signaling pathway regulation. KEGG pathway analysis showed that upregulated DEGs enhanced pathways associated with the cell adherens junction, osteoclast differentiation, and hereditary cardiomyopathies. Downregulated DEGs were enriched in primary immunodeficiency, cell adhesion molecules (CAMs), cytokine-cytokine receptor interaction, and hematopoietic cell lineages. CONCLUSIONS The findings from this bioinformatics network analysis study identified molecular mechanisms and the key hub genes that may contribute to synovial inflammation in patients with RA.

摘要

背景

类风湿关节炎(RA)在老年人群中发病率较高。患者炎症滑膜中的基因和途径尚不清楚。本研究旨在通过生物信息学分析鉴定与 RA 滑膜炎症进展相关的差异表达基因(DEG)。

材料和方法

从基因表达综合数据库(GEO)数据库中获取数据集 GSE55235 和 GSE55457 的基因表达谱。使用 Morpheus 软件鉴定差异表达基因(DEG),并使用 Venn 图鉴定共表达 DEG。使用 Cytoscape 软件组装蛋白质-蛋白质相互作用(PPI)网络,并使用分子复合物检测(MCODE)算法将其分为子网。使用数据库注释、可视化和综合发现(DAVID)评估顶级模块的功能。进行基因本体论(GO)和京都基因与基因组百科全书(KEGG)通路富集分析。

结果

上调的 DEG 在蛋白质结合、细胞质、细胞外基质(ECM)组织、RNA 转录调控和细胞黏附中显著增强。下调的 DEG 与免疫反应的控制、B 细胞和 T 细胞受体信号通路的调节有关。KEGG 通路分析显示,上调的 DEG 增强了与细胞黏着连接、破骨细胞分化和遗传性心肌病相关的途径。下调的 DEG 富含原发性免疫缺陷、细胞黏附分子(CAM)、细胞因子-细胞因子受体相互作用和造血细胞谱系。

结论

本研究通过生物信息学网络分析鉴定了可能导致 RA 患者滑膜炎症的分子机制和关键枢纽基因。

https://cdn.ncbi.nlm.nih.gov/pmc/blobs/d7a2/6448456/35d50fee094a/medscimonit-25-2246-g001.jpg

文献AI研究员

20分钟写一篇综述,助力文献阅读效率提升50倍。

立即体验

用中文搜PubMed

大模型驱动的PubMed中文搜索引擎

马上搜索

文档翻译

学术文献翻译模型,支持多种主流文档格式。

立即体验