Suppr超能文献

线粒体呼吸链缺陷抑制溶酶体水解。

Mitochondrial respiratory chain deficiency inhibits lysosomal hydrolysis.

机构信息

a Institute of Cellular Biochemistry, University Medical Center Goettingen , Goettingen , Germany.

b Doctoral Program in Molecular Medicine, Georg August University Goettingen , Goettingen , Germany.

出版信息

Autophagy. 2019 Sep;15(9):1572-1591. doi: 10.1080/15548627.2019.1586256. Epub 2019 Mar 27.

Abstract

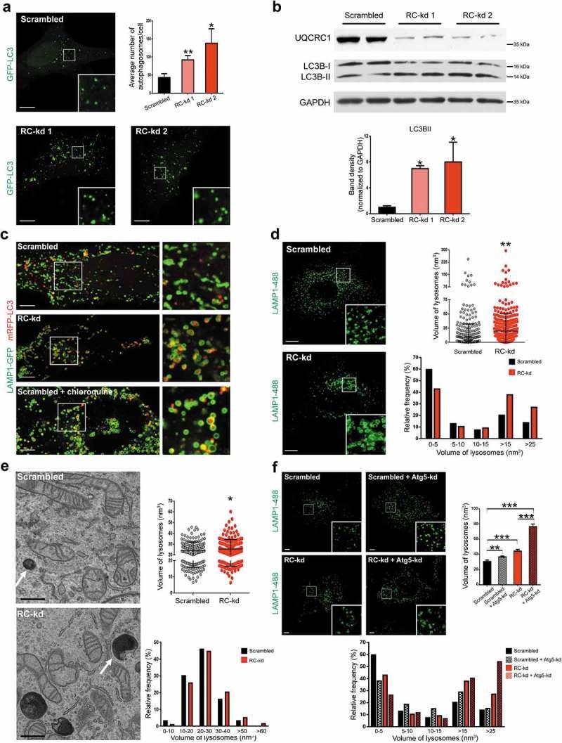
Mitochondria are key organelles for cellular metabolism, and regulate several processes including cell death and macroautophagy/autophagy. Here, we show that mitochondrial respiratory chain (RC) deficiency deactivates AMP-activated protein kinase (AMPK, a key regulator of energy homeostasis) signaling in tissue and in cultured cells. The deactivation of AMPK in RC-deficiency is due to increased expression of the AMPK-inhibiting protein FLCN (folliculin). AMPK is found to be necessary for basal lysosomal function, and AMPK deactivation in RC-deficiency inhibits lysosomal function by decreasing the activity of the lysosomal Ca channel MCOLN1 (mucolipin 1). MCOLN1 is regulated by phosphoinositide kinase PIKFYVE and its product PtdIns(3,5)P, which is also decreased in RC-deficiency. Notably, reactivation of AMPK, in a PIKFYVE-dependent manner, or of MCOLN1 in RC-deficient cells, restores lysosomal hydrolytic capacity. Building on these data and the literature, we propose that downregulation of the AMPK-PIKFYVE-PtdIns(3,5)P-MCOLN1 pathway causes lysosomal Ca accumulation and impaired lysosomal catabolism. Besides unveiling a novel role of AMPK in lysosomal function, this study points to the mechanism that links mitochondrial malfunction to impaired lysosomal catabolism, underscoring the importance of AMPK and the complexity of organelle cross-talk in the regulation of cellular homeostasis. : ΔΨ: mitochondrial transmembrane potential; AMP: adenosine monophosphate; AMPK: AMP-activated protein kinase; ATG5: autophagy related 5; ATP: adenosine triphosphate; ATP6V0A1: ATPase, H+ transporting, lysosomal, V0 subbunit A1; ATP6V1A: ATPase, H+ transporting, lysosomal, V0 subbunit A; BSA: bovine serum albumin; CCCP: carbonyl cyanide-m-chlorophenylhydrazone; CREB1: cAMP response element binding protein 1; CTSD: cathepsin D; CTSF: cathepsin F; DMEM: Dulbecco's modified Eagle's medium; DMSO: dimethyl sulfoxide; EBSS: Earl's balanced salt solution; ER: endoplasmic reticulum; FBS: fetal bovine serum; FCCP: carbonyl cyanide-p-trifluoromethoxyphenolhydrazone; GFP: green fluorescent protein; GPN: glycyl-L-phenylalanine 2-naphthylamide; LAMP1: lysosomal associated membrane protein 1; MAP1LC3B/LC3B: microtubule associated protein 1 light chain 3 beta; MCOLN1/TRPML1: mucolipin 1; MEF: mouse embryonic fibroblast; MITF: melanocyte inducing transcription factor; ML1N*2-GFP: probe used to detect PtdIns(3,5)P based on the transmembrane domain of MCOLN1; MTORC1: mechanistic target of rapamycin kinase complex 1; NDUFS4: NADH:ubiquinone oxidoreductase subunit S4; OCR: oxygen consumption rate; PBS: phosphate-buffered saline; pcDNA: plasmid cytomegalovirus promoter DNA; PCR: polymerase chain reaction; PtdIns3P: phosphatidylinositol-3-phosphate; PtdIns(3,5)P: phosphatidylinositol-3,5-bisphosphate; PIKFYVE: phosphoinositide kinase, FYVE-type zinc finger containing; P/S: penicillin-streptomycin; PVDF: polyvinylidene fluoride; qPCR: quantitative real time polymerase chain reaction; RFP: red fluorescent protein; RNA: ribonucleic acid; SDS-PAGE: sodium dodecyl sulfate polyacrylamide gel electrophoresis; shRNA: short hairpin RNA; siRNA: small interfering RNA; TFEB: transcription factor EB; TFE3: transcription factor binding to IGHM enhancer 3; TMRM: tetramethylrhodamine, methyl ester, perchlorate; ULK1: unc-51 like autophagy activating kinase 1; ULK2: unc-51 like autophagy activating kinase 2; UQCRC1: ubiquinol-cytochrome c reductase core protein 1; v-ATPase: vacuolar-type H+-translocating ATPase; WT: wild-type.

摘要

线粒体是细胞代谢的关键细胞器,调节包括细胞死亡和巨自噬/自噬在内的多种过程。在这里,我们表明,线粒体呼吸链(RC)缺陷会使组织和培养细胞中的 AMP 激活蛋白激酶(AMPK,能量稳态的关键调节剂)信号失活。RC 缺陷中 AMPK 的失活是由于 AMPK 抑制蛋白 FLCN(滤泡素)表达增加所致。AMPK 被发现是基础溶酶体功能所必需的,并且 RC 缺陷中 AMPK 的失活通过降低溶酶体 Ca 通道 MCOLN1(黏液素 1)的活性来抑制溶酶体功能。MCOLN1 受磷酸肌醇激酶 PIKFYVE 及其产物 PtdIns(3,5)P 调节,RC 缺陷中 PtdIns(3,5)P 也减少。值得注意的是,以 PIKFYVE 依赖性方式重新激活 AMPK 或在 RC 缺陷细胞中重新激活 MCOLN1,可恢复溶酶体水解能力。基于这些数据和文献,我们提出下调 AMPK-PIKFYVE-PtdIns(3,5)P-MCOLN1 途径会导致溶酶体 Ca 积累和溶酶体代谢受损。除了揭示 AMPK 在溶酶体功能中的新作用外,本研究还指出了将线粒体功能障碍与溶酶体代谢受损联系起来的机制,突出了 AMPK 的重要性和细胞器相互作用的复杂性在细胞内稳态调节中的作用。

https://cdn.ncbi.nlm.nih.gov/pmc/blobs/99f9/6693470/6f13df116c52/kaup-15-09-1586256-g001.jpg

文献AI研究员

20分钟写一篇综述,助力文献阅读效率提升50倍。

立即体验

用中文搜PubMed

大模型驱动的PubMed中文搜索引擎

马上搜索

文档翻译

学术文献翻译模型,支持多种主流文档格式。

立即体验