Suppr超能文献

用于胃肠道上皮干细胞培养的L-WRN条件培养基在多个研究团队中显示出批次间可重复的活性水平。

L-WRN conditioned medium for gastrointestinal epithelial stem cell culture shows replicable batch-to-batch activity levels across multiple research teams.

作者信息

VanDussen Kelli L, Sonnek Naomi M, Stappenbeck Thaddeus S

机构信息

Department of Pathology and Immunology, Washington University School of Medicine, St. Louis, MO 63110, USA.

Department of Pathology and Immunology, Washington University School of Medicine, St. Louis, MO 63110, USA.

出版信息

Stem Cell Res. 2019 May;37:101430. doi: 10.1016/j.scr.2019.101430. Epub 2019 Mar 27.

Abstract

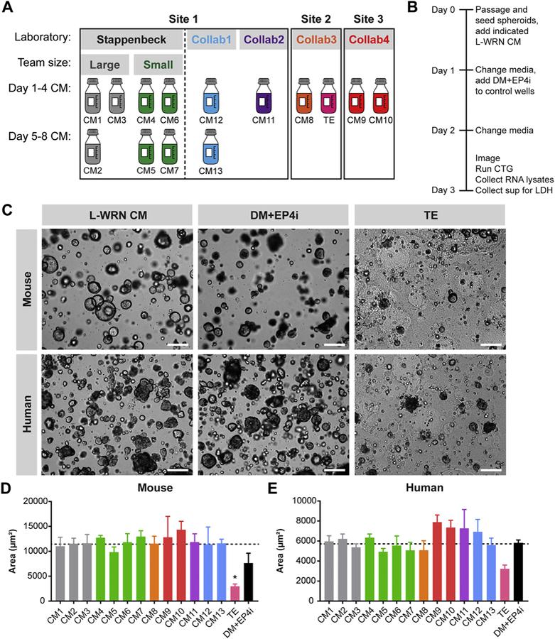
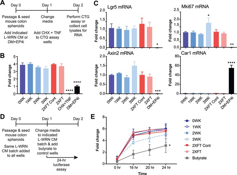
Conditioned medium (CM) derived from engineered cells often facilitates the cost-effective culture of a variety of stem cells. Growing emphasis on the importance of rigor and reproducibility in lab-based science requires development of best practices approaches, including quality control procedures for the assessment of CM batches to ensure reliable interpretation and reproducibility. Here, we tested activity level variations of L-WRN CM, which is produced from an L cell line engineered to secrete Wnt3a, R spondin 3, and Noggin into a single CM that is widely used for gastrointestinal stem cell culture. We assessed 14 independent batches of L-WRN CM, produced by 5 laboratories at 3 research institutions, by multiple quantitative assays. We observed highly replicable activity levels among L-WRN CM batches prepared according to a previously published protocol. Quality control assays measuring spheroid growth or mRNA gene marker expression were best able to distinguish the quality L-WRN CM batches, whereas a Wnt reporter assay did not. Thus, we have validated that L-WRN CM activity is highly reproducible over time and between laboratories and have provided guidelines for L-WRN CM quality control testing. These validation procedures and guidelines will benefit experiment replication efforts in stem cell research.

摘要

源自工程细胞的条件培养基(CM)通常有助于多种干细胞的经济高效培养。在基于实验室的科学研究中,对严谨性和可重复性的重视程度日益提高,这就需要开发最佳实践方法,包括用于评估CM批次的质量控制程序,以确保可靠的解释和可重复性。在此,我们测试了L-WRN CM的活性水平变化,L-WRN CM由一种L细胞系产生,该细胞系经过工程改造,可将Wnt3a、R-spondin 3和Noggin分泌到一种广泛用于胃肠干细胞培养的单一CM中。我们通过多种定量分析方法评估了由3个研究机构的5个实验室生产的14个独立批次的L-WRN CM。我们观察到,按照先前发表的方案制备的L-WRN CM批次之间的活性水平具有高度可重复性。测量球体生长或mRNA基因标记物表达的质量控制分析方法最能区分高质量的L-WRN CM批次,而Wnt报告基因分析则不能。因此,我们已经验证了L-WRN CM的活性在不同时间和不同实验室之间具有高度可重复性,并提供了L-WRN CM质量控制测试的指导方针。这些验证程序和指导方针将有利于干细胞研究中的实验重复工作。

https://cdn.ncbi.nlm.nih.gov/pmc/blobs/c152/6579736/f0d07b4fe1d7/nihms-1035366-f0001.jpg

文献AI研究员

20分钟写一篇综述,助力文献阅读效率提升50倍。

立即体验

用中文搜PubMed

大模型驱动的PubMed中文搜索引擎

马上搜索

文档翻译

学术文献翻译模型,支持多种主流文档格式。

立即体验