Suppr超能文献

克唑替尼诱导非小细胞肺癌的免疫原性细胞死亡。

Crizotinib-induced immunogenic cell death in non-small cell lung cancer.

机构信息

Faculty of Medicine, University of Paris Sud, Kremlin-Bicêtre, 94270, France.

Cell Biology and Metabolomics Platforms, Gustave Roussy Cancer Campus, Villejuif, 94805, France.

出版信息

Nat Commun. 2019 Apr 2;10(1):1486. doi: 10.1038/s41467-019-09415-3.

Abstract

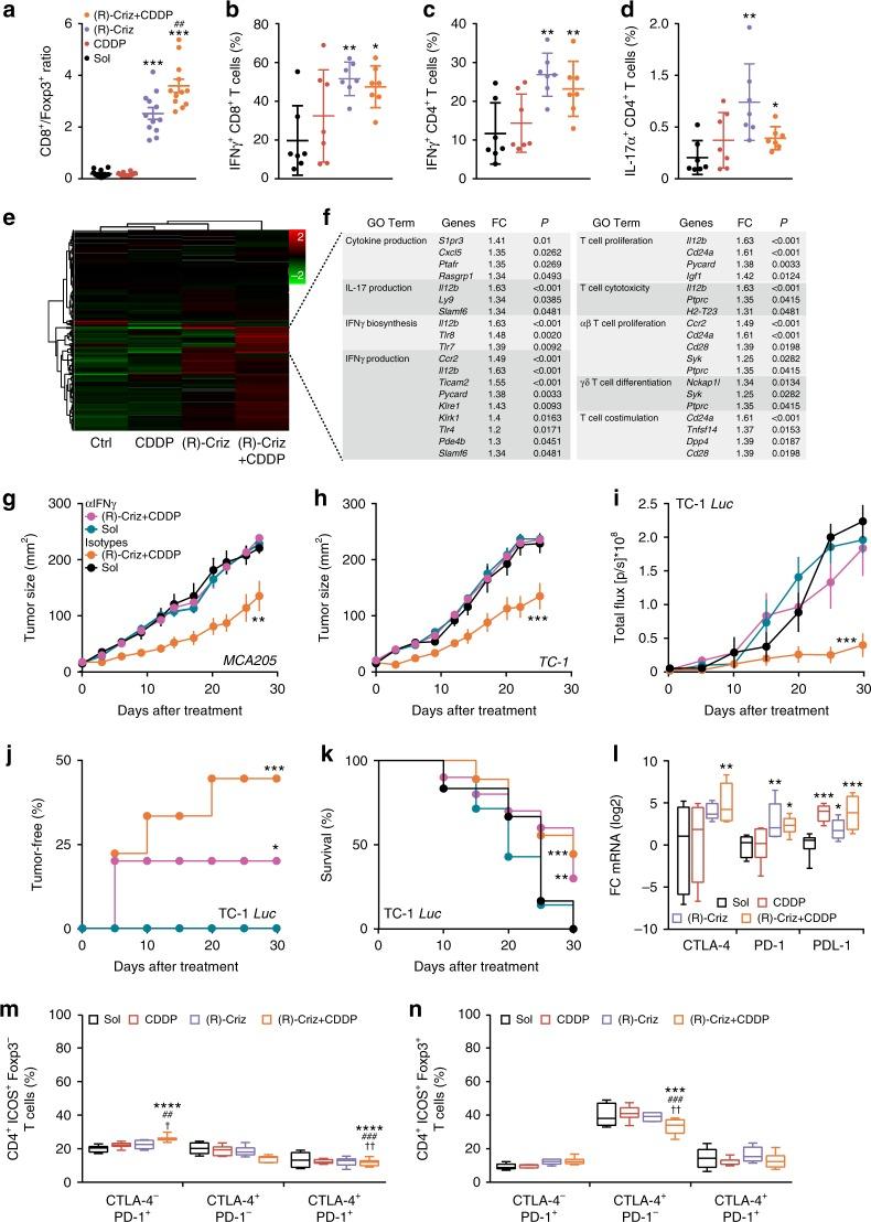
Immunogenic cell death (ICD) converts dying cancer cells into a therapeutic vaccine and stimulates antitumor immune responses. Here we unravel the results of an unbiased screen identifying high-dose (10 µM) crizotinib as an ICD-inducing tyrosine kinase inhibitor that has exceptional antineoplastic activity when combined with non-ICD inducing chemotherapeutics like cisplatin. The combination of cisplatin and high-dose crizotinib induces ICD in non-small cell lung carcinoma (NSCLC) cells and effectively controls the growth of distinct (transplantable, carcinogen- or oncogene induced) orthotopic NSCLC models. These anticancer effects are linked to increased T lymphocyte infiltration and are abolished by T cell depletion or interferon-γ neutralization. Crizotinib plus cisplatin leads to an increase in the expression of PD-1 and PD-L1 in tumors, coupled to a strong sensitization of NSCLC to immunotherapy with PD-1 antibodies. Hence, a sequential combination treatment consisting in conventional chemotherapy together with crizotinib, followed by immune checkpoint blockade may be active against NSCLC.

摘要

免疫原性细胞死亡(ICD)将垂死的癌细胞转化为治疗性疫苗,并刺激抗肿瘤免疫反应。在这里,我们揭开了一项无偏见筛选的结果,该筛选确定高剂量(10 μM)克唑替尼是一种 ICD 诱导的酪氨酸激酶抑制剂,当与非 ICD 诱导的化疗药物(如顺铂)联合使用时,具有卓越的抗肿瘤活性。顺铂和高剂量克唑替尼联合使用可诱导非小细胞肺癌(NSCLC)细胞发生 ICD,并有效控制不同(可移植、致癌物或致癌基因诱导)原位 NSCLC 模型的生长。这些抗癌作用与 T 淋巴细胞浸润增加有关,并可被 T 细胞耗竭或干扰素-γ中和所消除。克唑替尼加顺铂导致肿瘤中 PD-1 和 PD-L1 的表达增加,同时使 NSCLC 对 PD-1 抗体的免疫治疗产生强烈的敏感性。因此,由传统化疗与克唑替尼联合进行的序贯组合治疗,随后进行免疫检查点阻断,可能对 NSCLC 有效。

https://cdn.ncbi.nlm.nih.gov/pmc/blobs/8be2/6445096/b0525fd552bc/41467_2019_9415_Fig1_HTML.jpg

文献AI研究员

20分钟写一篇综述,助力文献阅读效率提升50倍。

立即体验

用中文搜PubMed

大模型驱动的PubMed中文搜索引擎

马上搜索

文档翻译

学术文献翻译模型,支持多种主流文档格式。

立即体验