Suppr超能文献

自噬通过选择性降解 NCoR1 来调节脂代谢。

Autophagy regulates lipid metabolism through selective turnover of NCoR1.

机构信息

Department of Biochemistry, Niigata University Graduate School of Medical and Dental Sciences, Chuo-ku, Niigata, 951-8510, Japan.

Department of Biochemistry and Molecular Biology, Graduate School and Faculty of Medicine, The University of Tokyo, Bunkyo-ku, Tokyo, 113-0033, Japan.

出版信息

Nat Commun. 2019 Apr 5;10(1):1567. doi: 10.1038/s41467-019-08829-3.

Abstract

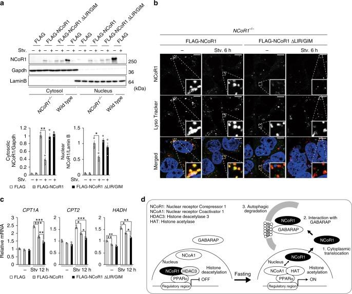
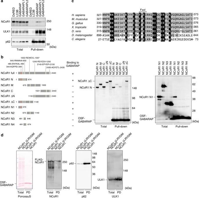
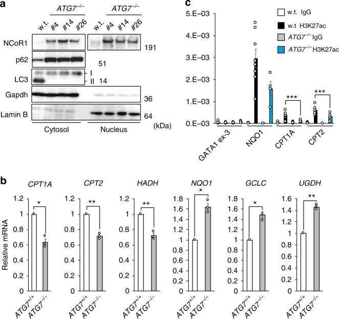
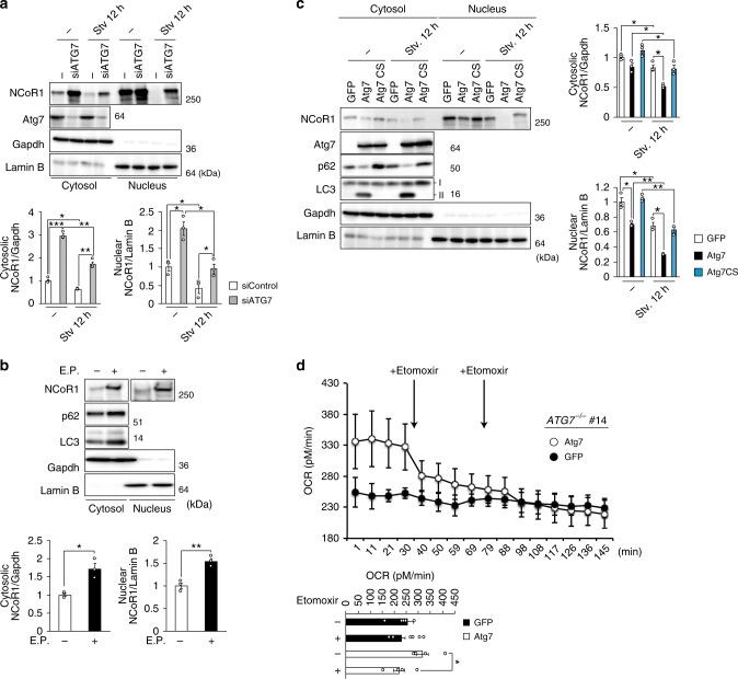
Selective autophagy ensures the removal of specific soluble proteins, protein aggregates, damaged mitochondria, and invasive bacteria from cells. Defective autophagy has been directly linked to metabolic disorders. However how selective autophagy regulates metabolism remains largely uncharacterized. Here we show that a deficiency in selective autophagy is associated with suppression of lipid oxidation. Hepatic loss of Atg7 or Atg5 significantly impairs the production of ketone bodies upon fasting, due to decreased expression of enzymes involved in β-oxidation following suppression of transactivation by PPARα. Mechanistically, nuclear receptor co-repressor 1 (NCoR1), which interacts with PPARα to suppress its transactivation, binds to the autophagosomal GABARAP family proteins and is degraded by autophagy. Consequently, loss of autophagy causes accumulation of NCoR1, suppressing PPARα activity and resulting in impaired lipid oxidation. These results suggest that autophagy contributes to PPARα activation upon fasting by promoting degradation of NCoR1 and thus regulates β-oxidation and ketone bodies production.

摘要

选择性自噬确保了特定可溶性蛋白、蛋白聚集体、受损线粒体和入侵细菌从细胞中被清除。自噬功能缺陷与代谢紊乱直接相关。然而,选择性自噬如何调节代谢仍很大程度上不为人知。在这里,我们表明选择性自噬的缺乏与脂质氧化的抑制有关。由于在 PPARα 的转录激活受到抑制后,参与β-氧化的酶的表达减少,肝组织中 Atg7 或 Atg5 的缺失显著抑制了禁食时酮体的产生。在机制上,与 PPARα 相互作用以抑制其转录激活的核受体共抑制因子 1 (NCoR1) 结合到自噬小体 GABARAP 家族蛋白上,并被自噬降解。因此,自噬的缺失导致 NCoR1 的积累,抑制 PPARα 的活性,导致脂质氧化受损。这些结果表明,自噬通过促进 NCoR1 的降解,从而调节β-氧化和酮体的产生,有助于禁食时 PPARα 的激活。

https://cdn.ncbi.nlm.nih.gov/pmc/blobs/9b55/6450892/4ef3923b8ca9/41467_2019_8829_Fig1_HTML.jpg

文献AI研究员

20分钟写一篇综述,助力文献阅读效率提升50倍。

立即体验

用中文搜PubMed

大模型驱动的PubMed中文搜索引擎

马上搜索

文档翻译

学术文献翻译模型,支持多种主流文档格式。

立即体验