Suppr超能文献

鉴定 ADGRE5 作为区分 Burkitt 淋巴瘤和弥漫性大 B 细胞淋巴瘤的 MYC 靶标。

Identification of ADGRE5 as discriminating MYC target between Burkitt lymphoma and diffuse large B-cell lymphoma.

机构信息

Charité - Universitätsmedizin Berlin, corporate member of Freie Universität Berlin, Humboldt-Universität zu Berlin, and Berlin Institute of Health, Institute of Pathology, D-10117, Berlin, Germany.

Statistical Bioinformatics, Institute of Functional Genomics, University of Regensburg, D-93053, Regensburg, Germany.

出版信息

BMC Cancer. 2019 Apr 5;19(1):322. doi: 10.1186/s12885-019-5537-0.

Abstract

BACKGROUND

MYC is a heterogeneously expressed transcription factor that plays a multifunctional role in many biological processes such as cell proliferation and differentiation. It is also associated with many types of cancer including the malignant lymphomas. There are two types of aggressive B-cell lymphoma, namely Burkitt lymphoma (BL) and a subgroup of diffuse large cell lymphoma (DLBCL), which both carry MYC translocations and overexpress MYC but both differ significantly in their clinical outcome. In DLBCL, MYC translocations are associated with an aggressive behavior and poor outcome, whereas MYC-positive BL show a superior outcome.

METHODS

To shed light on this phenomenon, we investigated the different modes of actions of MYC in aggressive B-cell lymphoma cell lines subdivided into three groups: (i) MYC-positive BL, (ii) DLBCL with MYC translocation (DLBCLpos) and (iii) DLBCL without MYC translocation (DLBCLneg) for control. In order to identify genome-wide MYC-DNA binding sites a chromatin immunoprecipitation followed by high-throughput sequencing (ChIP-Seq) was performed. In addition, ChIP-Seq for H3K4me3 was used for determination of genomic regions accessible for transcriptional activity. These data were supplemented with gene expression data derived from RNA-Seq.

RESULTS

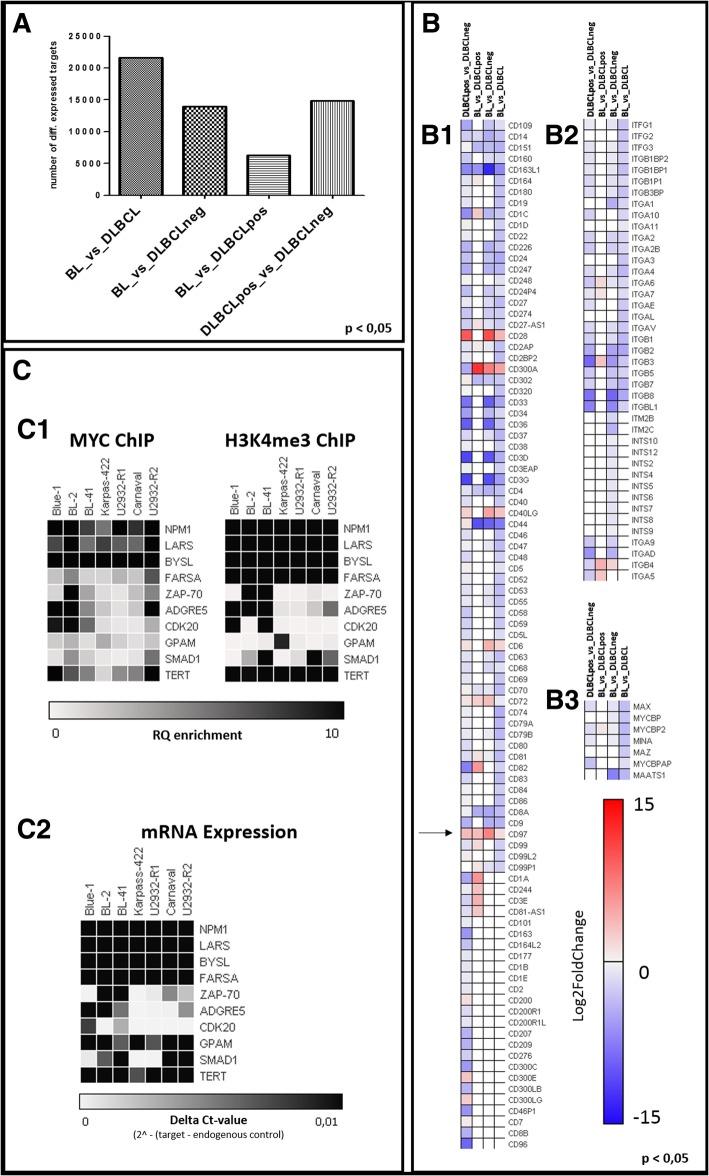
Bioinformatics integration of all data sets revealed different MYC-binding patterns and transcriptional profiles in MYC-positive BL and DLBCL cell lines indicating different functional roles of MYC for gene regulation in aggressive B-cell lymphomas. Based on this multi-omics analysis we identified ADGRE5 (alias CD97) - a member of the EGF-TM7 subfamily of adhesion G protein-coupled receptors - as a MYC target gene, which is specifically expressed in BL but not in DLBCL regardless of MYC translocation.

CONCLUSION

Our study describes a diverse genome-wide MYC-DNA binding pattern in BL and DLBCL cell lines with and without MYC translocations. Furthermore, we identified ADREG5 as a MYC target gene able to discriminate between BL and DLBCL irrespectively of the presence of MYC breaks in DLBCL. Since ADGRE5 plays an important role in tumor cell formation, metastasis and invasion, it might also be instrumental to better understand the different pathobiology of BL and DLBCL and help to explain discrepant clinical characteristics of BL and DLBCL.

摘要

背景

MYC 是一种异质表达的转录因子,在细胞增殖和分化等多种生物学过程中发挥多功能作用。它还与多种癌症有关,包括恶性淋巴瘤。有两种侵袭性 B 细胞淋巴瘤,即伯基特淋巴瘤(BL)和弥漫性大 B 细胞淋巴瘤(DLBCL)的一个亚组,它们都携带 MYC 易位且 MYC 过度表达,但在临床结局上有很大的差异。在 DLBCL 中,MYC 易位与侵袭性行为和不良预后相关,而 MYC 阳性 BL 则表现出更好的预后。

方法

为了阐明这一现象,我们将侵袭性 B 细胞淋巴瘤细胞系分为三组进行研究:(i)MYC 阳性 BL,(ii)携带 MYC 易位的 DLBCL(DLBCLpos)和(iii)无 MYC 易位的 DLBCL(DLBCLneg)作为对照。为了鉴定全基因组范围内的 MYC-DNA 结合位点,我们进行了染色质免疫沉淀结合高通量测序(ChIP-Seq)。此外,还进行了 H3K4me3 的 ChIP-Seq,以确定转录活性的基因组区域。这些数据补充了来自 RNA-Seq 的基因表达数据。

结果

对所有数据集的生物信息学整合揭示了 MYC 阳性 BL 和 DLBCL 细胞系中不同的 MYC 结合模式和转录谱,表明 MYC 在侵袭性 B 细胞淋巴瘤中的基因调控中具有不同的功能作用。基于这项多组学分析,我们鉴定出 ADGRE5(又名 CD97)——表皮生长因子-TM7 亚家族粘附 G 蛋白偶联受体的一个成员——作为 MYC 的一个靶基因,它仅在 BL 中特异性表达,而在无论是否存在 MYC 易位的 DLBCL 中都不表达。

结论

我们的研究描述了 BL 和 DLBCL 细胞系中存在和不存在 MYC 易位时,全基因组范围内多样化的 MYC-DNA 结合模式。此外,我们鉴定出 ADREG5 是一个能够区分 BL 和 DLBCL 的 MYC 靶基因,与 DLBCL 中是否存在 MYC 断裂无关。由于 ADGRE5 在肿瘤细胞形成、转移和侵袭中起着重要作用,它也可能有助于更好地理解 BL 和 DLBCL 的不同病理生物学,并有助于解释 BL 和 DLBCL 临床特征的差异。

https://cdn.ncbi.nlm.nih.gov/pmc/blobs/998e/6451309/84326159d582/12885_2019_5537_Fig1_HTML.jpg

文献AI研究员

20分钟写一篇综述,助力文献阅读效率提升50倍。

立即体验

用中文搜PubMed

大模型驱动的PubMed中文搜索引擎

马上搜索

文档翻译

学术文献翻译模型,支持多种主流文档格式。

立即体验