Suppr超能文献

蛋白精氨酸甲基转移酶 5:三阴性乳腺癌的新治疗靶点。

Protein arginine methyltransferase 5: A novel therapeutic target for triple-negative breast cancers.

机构信息

Translational Research Department, Institut Curie, PSL Research University, Paris, France.

Breast Cancer Biology Group, Institut Curie, Paris, France.

出版信息

Cancer Med. 2019 May;8(5):2414-2428. doi: 10.1002/cam4.2114. Epub 2019 Apr 8.

Abstract

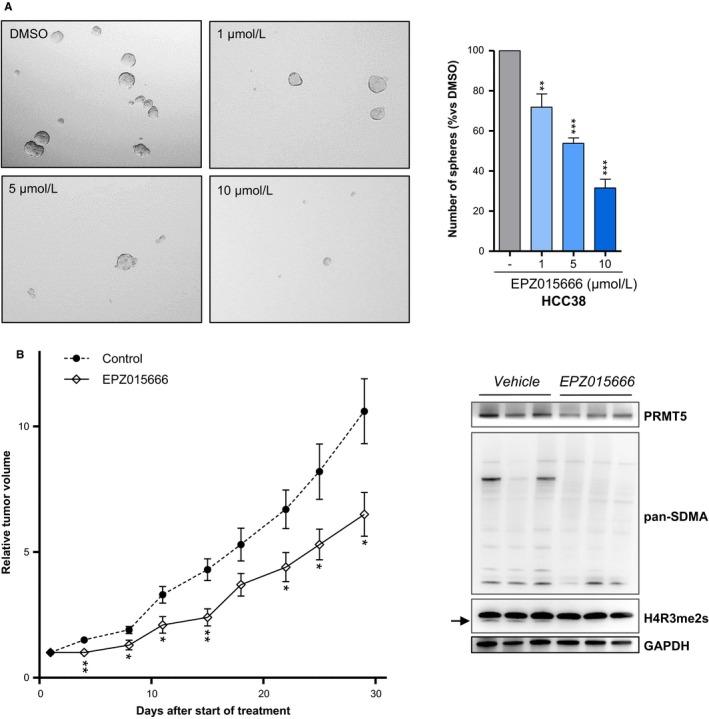
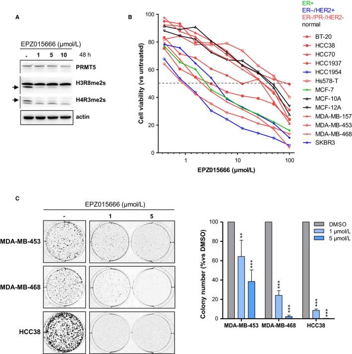
TNBC is a highly heterogeneous and aggressive breast cancer subtype associated with high relapse rates, and for which no targeted therapy yet exists. Protein arginine methyltransferase 5 (PRMT5), an enzyme which catalyzes the methylation of arginines on histone and non-histone proteins, has recently emerged as a putative target for cancer therapy. Potent and specific PRMT5 inhibitors have been developed, but the therapeutic efficacy of PRMT5 targeting in TNBC has not yet been demonstrated. Here, we examine the expression of PRMT5 in a human breast cancer cohort obtained from the Institut Curie, and evaluate the therapeutic potential of pharmacological inhibition of PRMT5 in TNBC. We find that PRMT5 mRNA and protein are expressed at comparable levels in TNBC, luminal breast tumors, and healthy mammary tissues. However, immunohistochemistry analyses reveal that PRMT5 is differentially localized in TNBC compared to other breast cancer subtypes and to normal breast tissues. PRMT5 is heterogeneously expressed in TNBC and high PRMT5 expression correlates with poor prognosis within this breast cancer subtype. Using the small-molecule inhibitor EPZ015666, we show that PRMT5 inhibition impairs cell proliferation in a subset of TNBC cell lines. PRMT5 inhibition triggers apoptosis, regulates cell cycle progression and decreases mammosphere formation. Furthermore, EPZ015666 administration to a patient-derived xenograft model of TNBC significantly deters tumor progression. Finally, we reveal potentiation between EGFR and PRMT5 targeting, suggestive of a beneficial combination therapy. Our findings highlight a distinctive subcellular localization of PRMT5 in TNBC, and uphold PRMT5 targeting, alone or in combination, as a relevant treatment strategy for a subset of TNBC.

摘要

三阴性乳腺癌(TNBC)是一种高度异质性和侵袭性的乳腺癌亚型,与高复发率相关,目前尚无针对该亚型的靶向治疗方法。蛋白精氨酸甲基转移酶 5(PRMT5)是一种催化组蛋白和非组蛋白蛋白精氨酸甲基化的酶,最近被认为是癌症治疗的潜在靶点。已经开发出了强效且特异性的 PRMT5 抑制剂,但 PRMT5 靶向治疗在 TNBC 中的疗效尚未得到证实。在这里,我们研究了来自居里研究所的人类乳腺癌队列中 PRMT5 的表达,并评估了 PRMT5 药理学抑制在 TNBC 中的治疗潜力。我们发现 PRMT5 mRNA 和蛋白在 TNBC、腔面乳腺癌肿瘤和健康乳腺组织中的表达水平相当。然而,免疫组织化学分析显示,PRMT5 在 TNBC 中的定位与其他乳腺癌亚型和正常乳腺组织不同。PRMT5 在 TNBC 中呈异质性表达,高 PRMT5 表达与该乳腺癌亚型的不良预后相关。我们使用小分子抑制剂 EPZ015666 表明,PRMT5 抑制可损害部分 TNBC 细胞系的细胞增殖。PRMT5 抑制触发细胞凋亡、调节细胞周期进程并减少乳腺球体形成。此外,EPZ015666 给药于 TNBC 患者衍生的异种移植模型显著抑制肿瘤进展。最后,我们揭示了 EGFR 和 PRMT5 靶向之间的协同作用,提示了一种有益的联合治疗策略。我们的研究结果强调了 PRMT5 在 TNBC 中的独特亚细胞定位,并支持 PRMT5 靶向治疗,无论是单独使用还是联合使用,都是治疗部分 TNBC 的一种相关治疗策略。

https://cdn.ncbi.nlm.nih.gov/pmc/blobs/aaf3/6537044/5919a71f6f64/CAM4-8-2414-g001.jpg

文献AI研究员

20分钟写一篇综述,助力文献阅读效率提升50倍。

立即体验

用中文搜PubMed

大模型驱动的PubMed中文搜索引擎

马上搜索

文档翻译

学术文献翻译模型,支持多种主流文档格式。

立即体验