Suppr超能文献

转座元件与 piRNA 簇协同进化的动力学

Dynamics of Transposable Element Invasions with piRNA Clusters.

机构信息

Institut für Populationsgenetik, Vetmeduni Vienna, Wien, Austria.

出版信息

Mol Biol Evol. 2019 Jul 1;36(7):1457-1472. doi: 10.1093/molbev/msz079.

Abstract

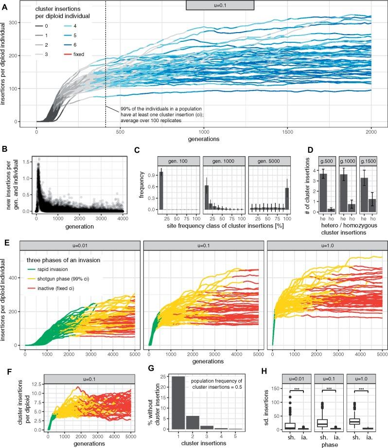
In mammals and invertebrates, the proliferation of an invading transposable element (TE) is thought to be stopped by an insertion into a piRNA cluster. Here, we explore the dynamics of TE invasions under this trap model using computer simulations. We found that piRNA clusters confer a substantial benefit, effectively preventing extinction of host populations from a proliferation of deleterious TEs. TE invasions consist of three distinct phases: first, the TE amplifies within the population, next TE proliferation is stopped by segregating cluster insertions, and finally the TE is inactivated by fixation of a cluster insertion. Suppression by segregating cluster insertions is unstable and bursts of TE activity may yet occur. The transposition rate and the population size mostly influence the length of the phases but not the amount of TEs accumulating during an invasion. Solely, the size of piRNA clusters was identified as a major factor influencing TE abundance. We found that a single nonrecombining cluster is more efficient in stopping invasions than clusters distributed over several chromosomes. Recombination among cluster sites makes it necessary that each diploid carries, on the average, four cluster insertions to stop an invasion. Surprisingly, negative selection in a model with piRNA clusters can lead to a novel equilibrium state, where TE copy numbers remain stable despite only some individuals in a population carrying a cluster insertion. In Drosophila melanogaster, the trap model accounts for the abundance of TEs produced in the germline but fails to predict the abundance of TEs produced in the soma.

摘要

在哺乳动物和无脊椎动物中,入侵转座元件 (TE) 的增殖被认为是通过插入 piRNA 簇而停止的。在这里,我们使用计算机模拟来探索这种陷阱模型下 TE 入侵的动态。我们发现 piRNA 簇赋予了宿主群体很大的益处,有效地防止了有害 TE 的增殖导致宿主种群灭绝。TE 入侵由三个不同的阶段组成:首先,TE 在种群中扩增,接下来,通过分离簇插入来阻止 TE 的增殖,最后,通过固定簇插入来使 TE 失活。通过分离簇插入的抑制是不稳定的,TE 活动的爆发可能仍然会发生。转座率和种群大小主要影响各阶段的长度,但不影响入侵过程中积累的 TE 数量。只有 piRNA 簇的大小被确定为影响 TE 丰度的主要因素。我们发现,单个非重组簇比分布在多个染色体上的簇更有效地阻止入侵。簇位点之间的重组使得每个二倍体平均携带四个簇插入才能阻止入侵成为必要条件。令人惊讶的是,带有 piRNA 簇的模型中的负选择可以导致一种新的平衡状态,即尽管群体中只有一些个体携带簇插入,但 TE 拷贝数仍然保持稳定。在果蝇中,该模型解释了生殖细胞中产生的 TE 的丰度,但未能预测体细胞中产生的 TE 的丰度。

https://cdn.ncbi.nlm.nih.gov/pmc/blobs/b031/6573471/1e613cef5693/msz079f1.jpg

文献AI研究员

20分钟写一篇综述,助力文献阅读效率提升50倍。

立即体验

用中文搜PubMed

大模型驱动的PubMed中文搜索引擎

马上搜索

文档翻译

学术文献翻译模型,支持多种主流文档格式。

立即体验