Suppr超能文献

p53-TP53 诱导的糖酵解调节因子介导的糖酵解抑制可减轻范可尼贫血造血干细胞中的 DNA 损伤和基因组不稳定性。

p53-TP53-Induced Glycolysis Regulator Mediated Glycolytic Suppression Attenuates DNA Damage and Genomic Instability in Fanconi Anemia Hematopoietic Stem Cells.

机构信息

Department of Pharmaceutical Sciences, School of Pharmacy, West Virginia University, Morgantown, West Virginia, USA.

Institute for Brain Research and Rehabilitation, South China Normal University, Guangzhou, People's Republic of China.

出版信息

Stem Cells. 2019 Jul;37(7):937-947. doi: 10.1002/stem.3015. Epub 2019 May 3.

Abstract

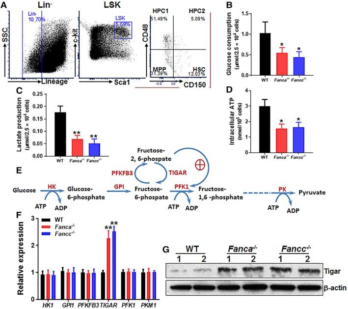
Emerging evidence has shown that resting quiescent hematopoietic stem cells (HSCs) prefer to utilize anaerobic glycolysis rather than mitochondrial respiration for energy production. Compelling evidence has also revealed that altered metabolic energetics in HSCs underlies the onset of certain blood diseases; however, the mechanisms responsible for energetic reprogramming remain elusive. We recently found that Fanconi anemia (FA) HSCs in their resting state are more dependent on mitochondrial respiration for energy metabolism than on glycolysis. In the present study, we investigated the role of deficient glycolysis in FA HSC maintenance. We observed significantly reduced glucose consumption, lactate production, and ATP production in HSCs but not in the less primitive multipotent progenitors or restricted hematopoietic progenitors of Fanca and Fancc mice compared with that of wild-type mice, which was associated with an overactivated p53 and TP53-induced glycolysis regulator, the TIGAR-mediated metabolic axis. We utilized Fanca HSCs deficient for p53 to show that the p53-TIGAR axis suppressed glycolysis in FA HSCs, leading to enhanced pentose phosphate pathway and cellular antioxidant function and, consequently, reduced DNA damage and attenuated HSC exhaustion. Furthermore, by using Fanca HSCs carrying the separation-of-function mutant p53 transgene that selectively impairs the p53 function in apoptosis but not cell-cycle control, we demonstrated that the cell-cycle function of p53 was not required for glycolytic suppression in FA HSCs. Finally, ectopic expression of the glycolytic rate-limiting enzyme PFKFB3 specifically antagonized p53-TIGAR-mediated metabolic reprogramming in FA HSCs. Together, our results suggest that p53-TIGAR metabolic axis-mediated glycolytic suppression may play a compensatory role in attenuating DNA damage and proliferative exhaustion in FA HSCs. Stem Cells 2019;37:937-947.

摘要

越来越多的证据表明,静止的造血干细胞(HSCs)更喜欢利用无氧糖酵解而不是线粒体呼吸来产生能量。令人信服的证据还揭示了 HSCs 代谢能量的改变是某些血液疾病发生的基础;然而,负责能量重编程的机制仍然难以捉摸。我们最近发现,静止状态下的范可尼贫血(FA)HSCs 对能量代谢的线粒体呼吸的依赖性高于糖酵解。在本研究中,我们研究了糖酵解缺陷在 FA HSC 维持中的作用。与野生型小鼠相比,我们观察到 Fanca 和 Fancc 小鼠的 HSCs 葡萄糖消耗、乳酸生成和 ATP 生成显著减少,但多能祖细胞或限制性造血祖细胞则不然,这与过度激活的 p53 和 TP53 诱导的糖酵解调节剂 TIGAR 介导的代谢轴有关。我们利用缺乏 p53 的 Fanca HSCs 表明,p53-TIGAR 轴抑制了 FA HSCs 中的糖酵解,导致戊糖磷酸途径和细胞抗氧化功能增强,从而减少了 DNA 损伤并减弱了 HSC 衰竭。此外,通过使用携带分离功能突变 p53 转基因的 Fanca HSCs,我们选择性地损害了 p53 在凋亡中而不是细胞周期控制中的功能,证明了 p53 的细胞周期功能对于 FA HSCs 中的糖酵解抑制不是必需的。最后,糖酵解限速酶 PFKFB3 的异位表达特异性拮抗了 p53-TIGAR 介导的 FA HSCs 中的代谢重编程。总之,我们的结果表明,p53-TIGAR 代谢轴介导的糖酵解抑制可能在减轻 FA HSCs 中的 DNA 损伤和增殖衰竭中发挥代偿作用。Stem Cells 2019;37:937-947.

https://cdn.ncbi.nlm.nih.gov/pmc/blobs/3756/6850287/7f562a68da03/STEM-37-937-g001.jpg

文献AI研究员

20分钟写一篇综述,助力文献阅读效率提升50倍。

立即体验

用中文搜PubMed

大模型驱动的PubMed中文搜索引擎

马上搜索

文档翻译

学术文献翻译模型,支持多种主流文档格式。

立即体验