Suppr超能文献

miR-181a/b 下调对线粒体疾病模型发挥保护作用。

miR-181a/b downregulation exerts a protective action on mitochondrial disease models.

机构信息

Telethon Institute of Genetics and Medicine (TIGEM), Pozzuoli, Italy.

Medical Genetics, Department of Translational Medical Science, University of Naples "Federico II", Naples, Italy.

出版信息

EMBO Mol Med. 2019 May;11(5). doi: 10.15252/emmm.201708734.

Abstract

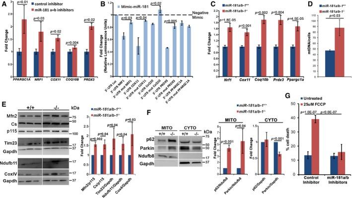
Mitochondrial diseases (MDs) are a heterogeneous group of devastating and often fatal disorders due to defective oxidative phosphorylation. Despite the recent advances in mitochondrial medicine, effective therapies are still not available for these conditions. Here, we demonstrate that the microRNAs miR-181a and miR-181b (miR-181a/b) regulate key genes involved in mitochondrial biogenesis and function and that downregulation of these miRNAs enhances mitochondrial turnover in the retina through the coordinated activation of mitochondrial biogenesis and mitophagy. We thus tested the effect of miR-181a/b inactivation in different animal models of MDs, such as microphthalmia with linear skin lesions and Leber's hereditary optic neuropathy. We found that miR-181a/b downregulation strongly protects retinal neurons from cell death and significantly ameliorates the disease phenotype in all tested models. Altogether, our results demonstrate that miR-181a/b regulate mitochondrial homeostasis and that these miRNAs may be effective gene-independent therapeutic targets for MDs characterized by neuronal degeneration.

摘要

线粒体疾病(MDs)是一组异质性的破坏性疾病,由于氧化磷酸化功能缺陷而导致疾病的发生,且通常是致命的。尽管线粒体医学领域最近取得了进展,但这些疾病仍然没有有效的治疗方法。在这里,我们证明了 microRNAs miR-181a 和 miR-181b(miR-181a/b)调控涉及线粒体生物发生和功能的关键基因,并且这些 microRNAs 的下调通过协调线粒体生物发生和线粒体自噬的激活来增强视网膜中线粒体的周转。因此,我们在不同的 MD 动物模型中测试了 miR-181a/b 失活的效果,例如小眼伴线性皮肤病变和莱伯遗传性视神经病变。我们发现,miR-181a/b 的下调强烈保护视网膜神经元免受细胞死亡,并显著改善了所有测试模型中的疾病表型。总之,我们的研究结果表明,miR-181a/b 调控线粒体的动态平衡,这些 microRNAs 可能是神经元退行性变的 MDs 的有效基因非依赖性治疗靶点。

https://cdn.ncbi.nlm.nih.gov/pmc/blobs/ff65/6505685/40a099792700/EMMM-11-e8734-g002.jpg

文献AI研究员

20分钟写一篇综述,助力文献阅读效率提升50倍。

立即体验

用中文搜PubMed

大模型驱动的PubMed中文搜索引擎

马上搜索

文档翻译

学术文献翻译模型,支持多种主流文档格式。

立即体验