Suppr超能文献

BRB-seq:通过批量 RNA 条形码和测序实现超经济实惠的高通量转录组学。

BRB-seq: ultra-affordable high-throughput transcriptomics enabled by bulk RNA barcoding and sequencing.

机构信息

Institute of Bioengineering, School of Life Sciences, École Polytechnique Fédérale de Lausanne (EPFL), CH-1015, Lausanne, Switzerland.

Swiss Institute of Bioinformatics, CH-1015, Lausanne, Switzerland.

出版信息

Genome Biol. 2019 Apr 19;20(1):71. doi: 10.1186/s13059-019-1671-x.

Abstract

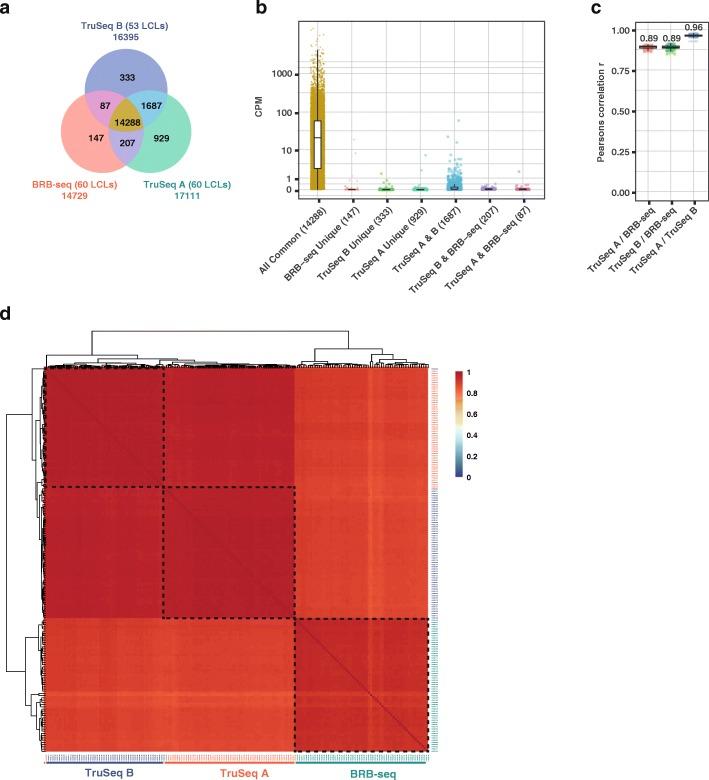
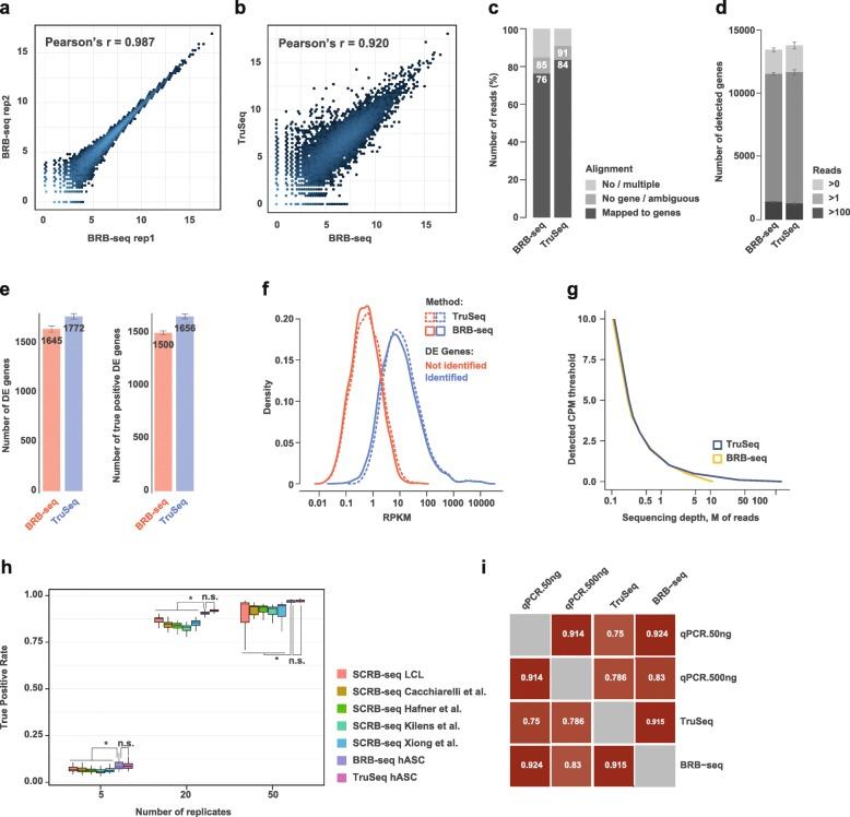
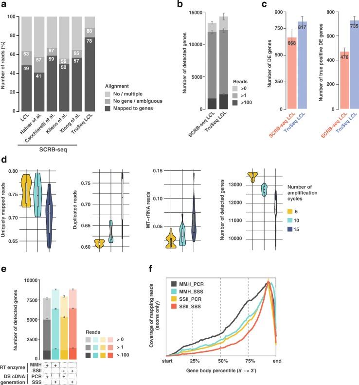
Despite its widespread use, RNA-seq is still too laborious and expensive to replace RT-qPCR as the default gene expression analysis method. We present a novel approach, BRB-seq, which uses early multiplexing to produce 3' cDNA libraries for dozens of samples, requiring just 2 hours of hands-on time. BRB-seq has a comparable performance to the standard TruSeq approach while showing greater tolerance for lower RNA quality and being up to 25 times cheaper. We anticipate that BRB-seq will transform basic laboratory practice given its capacity to generate genome-wide transcriptomic data at a similar cost as profiling four genes using RT-qPCR.

摘要

尽管 RNA-seq 应用广泛,但因其繁琐且昂贵,仍无法替代 RT-qPCR 成为默认的基因表达分析方法。我们提出了一种新方法 BRB-seq,它通过早期多重化来生成数十个样本的 3' cDNA 文库,仅需 2 小时的手工操作时间。BRB-seq 的性能与标准 TruSeq 方法相当,但对 RNA 质量的要求更低,成本可降低 25 倍。鉴于 BRB-seq 能够以与使用 RT-qPCR 分析四个基因相似的成本生成全基因组转录组数据,我们预计它将改变基础实验室实践。

https://cdn.ncbi.nlm.nih.gov/pmc/blobs/259b/6474054/8840a8a6363a/13059_2019_1671_Fig1_HTML.jpg

文献AI研究员

20分钟写一篇综述,助力文献阅读效率提升50倍。

立即体验

用中文搜PubMed

大模型驱动的PubMed中文搜索引擎

马上搜索

文档翻译

学术文献翻译模型,支持多种主流文档格式。

立即体验