Suppr超能文献

Set3在无性发育、黄曲霉毒素生物合成及真菌毒力方面是必需的。

Set3 Is Required for Asexual Development, Aflatoxin Biosynthesis, and Fungal Virulence in .

作者信息

Lan Huahui, Wu Lianghuan, Fan Kun, Sun Ruilin, Yang Guang, Zhang Feng, Yang Kunlong, Lin Xiaolu, Chen Yanhong, Tian Jun, Wang Shihua

机构信息

Key Laboratory of Pathogenic Fungi and Mycotoxins of Fujian Province, Key Laboratory of Biopesticide and Chemical Biology of Education Ministry, and School of Life Sciences, Fujian Agriculture and Forestry University, Fuzhou, China.

College of Life Science, Jiangsu Normal University, Xuzhou, China.

出版信息

Front Microbiol. 2019 Mar 29;10:530. doi: 10.3389/fmicb.2019.00530. eCollection 2019.

Abstract

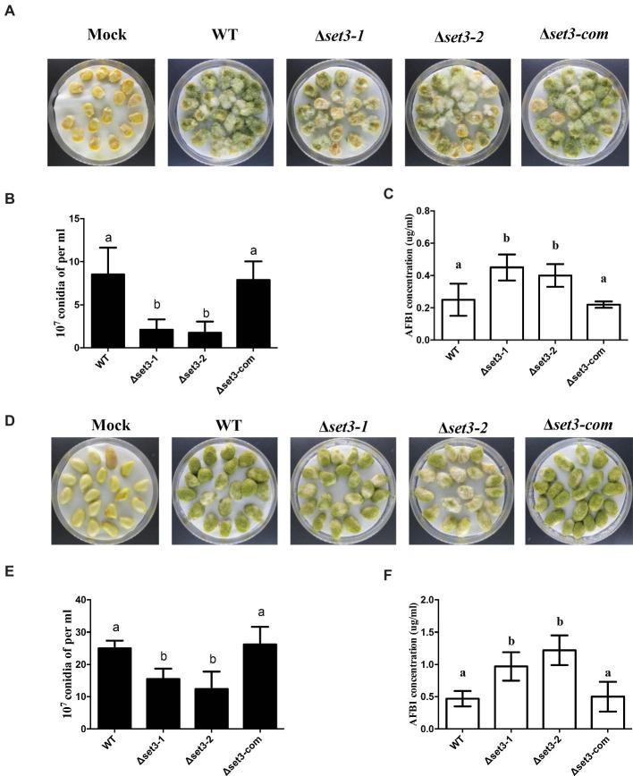
is an opportunistic pathogenic fungus for both plant and animal that produces carcinogenic toxins termed aflatoxins (AFs). To identify possible genetic targets to reduce AF contamination, in this study, we have characterized a novel Set3, and it shares sequence homology with the yeast protein Set3. The deletion mutants present no difference in growth rate but alterations in asexual development and secondary metabolite production when compared to the wild type. Specifically, deletion of gene decreases conidiophore formation and conidial production through downregulating expression of and genes. In addition, normal levels of are required for sclerotial development and expression of sclerotia-related genes and . Further analyses demonstrated that Set3 negatively regulates AF production as well as the concomitant expression of genes in the AF gene cluster. Importantly, our results also display that Set3 is involved in crop kernel colonization. Taking together, these results reveal that a novel Set3 plays crucial roles in morphological development, secondary metabolism, and fungal virulence in .

摘要

是一种对植物和动物均具有致病性的机会致病菌,可产生名为黄曲霉毒素(AFs)的致癌毒素。为了确定减少AF污染的潜在基因靶点,在本研究中,我们鉴定了一种新型的Set3,它与酵母蛋白Set3具有序列同源性。与野生型相比,缺失突变体的生长速率没有差异,但无性发育和次级代谢产物产生发生了改变。具体而言,基因缺失通过下调和基因的表达,减少了分生孢子梗的形成和分生孢子的产生。此外,菌核发育以及菌核相关基因和的表达需要正常水平的。进一步分析表明,Set3负调控AF的产生以及AF基因簇中基因的伴随表达。重要的是,我们的结果还表明Set3参与了作物籽粒的定殖。综上所述,这些结果揭示了一种新型的Set3在形态发育、次级代谢和真菌毒力中起着关键作用。

https://cdn.ncbi.nlm.nih.gov/pmc/blobs/0250/6455067/624b7caf1193/fmicb-10-00530-g001.jpg

文献AI研究员

20分钟写一篇综述,助力文献阅读效率提升50倍。

立即体验

用中文搜PubMed

大模型驱动的PubMed中文搜索引擎

马上搜索

文档翻译

学术文献翻译模型,支持多种主流文档格式。

立即体验