Suppr超能文献

将电子转移反应物硫酸吩嗪(PMS)重新用于通过诱导致死性氧化应激和线粒体毒性应激来凋亡清除恶性黑色素瘤细胞。

Repurposing the Electron Transfer Reactant Phenazine Methosulfate (PMS) for the Apoptotic Elimination of Malignant Melanoma Cells through Induction of Lethal Oxidative and Mitochondriotoxic Stress.

作者信息

Hua Anh B, Justiniano Rebecca, Perer Jessica, Park Sophia L, Li Hui, Cabello Christopher M, Wondrak Georg T

机构信息

Department of Pharmacology and Toxicology, College of Pharmacy & Arizona Cancer Center, University of Arizona, Tucson, AZ 85724, USA.

出版信息

Cancers (Basel). 2019 Apr 27;11(5):590. doi: 10.3390/cancers11050590.

Abstract

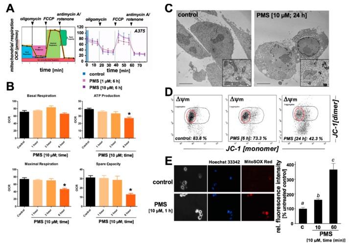
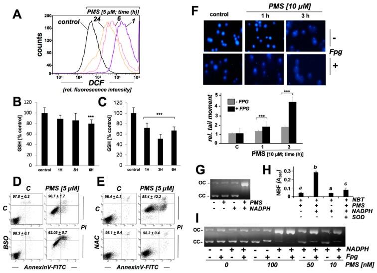
Redox-directed pharmacophores have shown potential for the apoptotic elimination of cancer cells through chemotherapeutic induction of oxidative stress. Phenazine methosulfate (PMS), a N-alkylphenazinium cation-based redox cycler, is used widely as an electron transfer reactant coupling NAD(P)H generation to the reduction of tetrazolium salts in biochemical cell viability assays. Here, we have explored feasibility of repurposing the redox cycler PMS as a superoxide generating chemotherapeutic for the pro-oxidant induction of cancer cell apoptosis. In a panel of malignant human melanoma cells (A375, G361, LOX), low micromolar concentrations of PMS (1-10 μM, 24 h) displayed pronounced apoptogenicity as detected by annexin V-ITC/propidium iodide flow cytometry, and PMS-induced cell death was suppressed by antioxidant (NAC) or pan-caspase inhibitor (zVAD-fmk) cotreatment. Gene expression array analysis in A375 melanoma cells (PMS, 10 µM; 6 h) revealed transcriptional upregulation of heat shock (, ), oxidative () and genotoxic (, ) stress responses, confirmed by immunoblot detection demonstrating upregulation of redox regulators (NRF2, HO-1, HSP70) and modulation of pro- (BAX, PUMA) and anti-apoptotic factors (Bcl-2, Mcl-1). PMS-induced oxidative stress and glutathione depletion preceded induction of apoptotic cell death. Furthermore, the mitochondrial origin of PMS-induced superoxide production was substantiated by MitoSOX-Red live cell fluorescence imaging, and PMS-induced mitochondriotoxicity (as evidenced by diminished transmembrane potential and oxygen consumption rate) was observable at early time points. After demonstrating NADPH-driven (SOD-suppressible) superoxide radical anion generation by PMS employing a chemical NBT reduction assay, PMS-induction of oxidative genotoxic stress was substantiated by quantitative Comet analysis that confirmed the introduction of formamido-pyrimidine DNA glycosylase (Fpg)-sensitive oxidative DNA lesions in A375 melanoma cells. Taken together, these data suggest feasibility of repurposing the biochemical reactant PMS as an experimental pro-oxidant targeting mitochondrial integrity and redox homeostasis for the apoptotic elimination of malignant melanoma cells.

摘要

氧化还原导向的药效基团已显示出通过化疗诱导氧化应激来凋亡消除癌细胞的潜力。硫酸吩嗪甲酯(PMS)是一种基于N-烷基吩嗪鎓阳离子的氧化还原循环剂,在生化细胞活力测定中被广泛用作将NAD(P)H生成与四唑盐还原偶联的电子转移反应物。在此,我们探讨了将氧化还原循环剂PMS重新用作超氧化物生成化疗药物以促氧化剂诱导癌细胞凋亡的可行性。在一组恶性人黑色素瘤细胞(A375、G361、LOX)中,低微摩尔浓度的PMS(1 - 10 μM,24小时)通过膜联蛋白V-ITC/碘化丙啶流式细胞术检测显示出明显的凋亡诱导作用,并且抗氧化剂(NAC)或泛半胱天冬酶抑制剂(zVAD-fmk)共处理可抑制PMS诱导的细胞死亡。对A375黑色素瘤细胞(PMS,10 µM;6小时)进行基因表达阵列分析,发现热休克(……)、氧化(……)和遗传毒性(……)应激反应的转录上调,免疫印迹检测证实了氧化还原调节因子(NRF2、HO-1、HSP70)的上调以及促凋亡(BAX、PUMA)和抗凋亡因子(Bcl-2、Mcl-1)的调节。PMS诱导的氧化应激和谷胱甘肽耗竭先于凋亡细胞死亡的诱导。此外,MitoSOX-Red活细胞荧光成像证实了PMS诱导的超氧化物产生的线粒体来源,并且在早期时间点可观察到PMS诱导的线粒体毒性(表现为跨膜电位和氧消耗率降低)。在用化学NBT还原试验证明PMS通过NADPH驱动(SOD可抑制)超氧化物自由基阴离子生成后,通过定量彗星分析证实了PMS诱导的氧化遗传毒性应激,该分析确认了在A375黑色素瘤细胞中引入了对甲酰胺基嘧啶DNA糖基化酶(Fpg)敏感的氧化性DNA损伤。综上所述,这些数据表明将生化反应物PMS重新用作靶向线粒体完整性和氧化还原稳态以凋亡消除恶性黑色素瘤细胞的实验性促氧化剂的可行性。

https://cdn.ncbi.nlm.nih.gov/pmc/blobs/f9e3/6562717/26043ad55f58/cancers-11-00590-g001.jpg

文献AI研究员

20分钟写一篇综述,助力文献阅读效率提升50倍。

立即体验

用中文搜PubMed

大模型驱动的PubMed中文搜索引擎

马上搜索

文档翻译

学术文献翻译模型,支持多种主流文档格式。

立即体验